Institute of Parasitology, Biology Centre, Czech Academy of Sciences, Ceske Budejovice, Czech Republic; Faculty of Science, University of South Bohemia, Ceske Budejovice, Czech Republic.
Institute of Parasitology, Biology Centre, Czech Academy of Sciences, Ceske Budejovice, Czech Republic; Institute of Immunology and Infection Research, University of Edinburgh, United Kingdom.
J Biol Chem. 2021 Jan-Jun;296:100357. doi: 10.1016/j.jbc.2021.100357. Epub 2021 Feb 2.
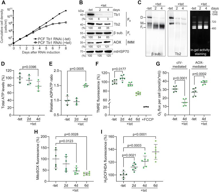
Mitochondrial ATP synthase is a reversible nanomotor synthesizing or hydrolyzing ATP depending on the potential across the membrane in which it is embedded. In the unicellular parasite Trypanosoma brucei, the direction of the complex depends on the life cycle stage of this digenetic parasite: in the midgut of the tsetse fly vector (procyclic form), the FF-ATP synthase generates ATP by oxidative phosphorylation, whereas in the mammalian bloodstream form, this complex hydrolyzes ATP and maintains mitochondrial membrane potential (ΔΨm). The trypanosome FF-ATP synthase contains numerous lineage-specific subunits whose roles remain unknown. Here, we seek to elucidate the function of the lineage-specific protein Tb1, the largest membrane-bound subunit. In procyclic form cells, Tb1 silencing resulted in a decrease of FF-ATP synthase monomers and dimers, rerouting of mitochondrial electron transfer to the alternative oxidase, reduced growth rate and cellular ATP levels, and elevated ΔΨm and total cellular reactive oxygen species levels. In bloodstream form parasites, RNAi silencing of Tb1 by ∼90% resulted in decreased FF-ATPase monomers and dimers, but it had no apparent effect on growth. The same findings were obtained by silencing of the oligomycin sensitivity-conferring protein, a conserved subunit in T. brucei FF-ATP synthase. However, as expected, nearly complete Tb1 or oligomycin sensitivity-conferring protein suppression was lethal because of the inability to sustain ΔΨm. The diminishment of FF-ATPase complexes was further accompanied by a decreased ADP/ATP ratio and reduced oxygen consumption via the alternative oxidase. Our data illuminate the often diametrically opposed bioenergetic consequences of FF-ATP synthase loss in insect versus mammalian forms of the parasite.
线粒体 ATP 合酶是一种可逆的纳米马达,根据其嵌入的膜电位,可以合成或水解 ATP。在单细胞寄生虫布氏锥虫中,该复合物的方向取决于这种双核寄生虫的生命周期阶段:在采采蝇媒介的中肠(前环体形式),FF-ATP 合酶通过氧化磷酸化生成 ATP,而在哺乳动物血液形式中,该复合物水解 ATP 并维持线粒体膜电位(ΔΨm)。锥虫 FF-ATP 合酶含有许多谱系特异性亚基,其作用仍不清楚。在这里,我们试图阐明谱系特异性蛋白 Tb1 的功能,Tb1 是最大的膜结合亚基。在前环体细胞中,Tb1 沉默导致 FF-ATP 合酶单体和二聚体减少,线粒体电子转移到替代氧化酶,生长速度和细胞内 ATP 水平降低,以及 ΔΨm 和总细胞活性氧水平升高。在血液形式寄生虫中,通过 RNAi 沉默 Tb1 约 90%导致 FF-ATPase 单体和二聚体减少,但对生长没有明显影响。同样的发现也通过沉默寡霉素敏感性赋予蛋白获得,该蛋白是 T. brucei FF-ATP 合酶中的保守亚基。然而,正如预期的那样,由于无法维持 ΔΨm,几乎完全抑制 Tb1 或寡霉素敏感性赋予蛋白是致命的。FF-ATP 酶复合物的减少进一步伴随着 ADP/ATP 比值降低和通过替代氧化酶减少耗氧量。我们的数据阐明了 FF-ATP 合酶在昆虫与哺乳动物形式寄生虫中的丧失所带来的往往截然相反的生物能量后果。