Department of Otolaryngology, Asan Medical Center, University of Ulsan College of Medicine, Seoul, Republic of Korea.
Cell Death Dis. 2013 Dec 12;4(12):e956. doi: 10.1038/cddis.2013.488.
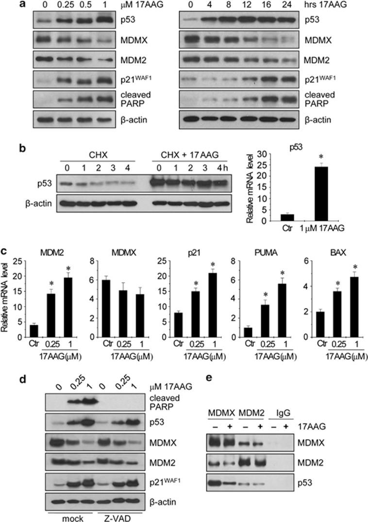
The tumor suppressor p53 is often inactivated in head and neck cancer (HNC) through TP53 mutations or overexpression of mouse double minute 2 or mouse double minute X. Restoration of p53 function by counteracting these p53 repressors is a promising strategy for cancer treatment. The present study assessed the ability of a heat shock protein 90 (Hsp90) inhibitor, 17-(Allylamino)-17-demethoxygeldanamycin (17AAG), to induce apoptosis in HNC by restoring p53 function. The effect of 17AAG, alone or in combination with Nutlin-3a or cisplatin, was assessed in HNC cells using growth and apoptosis, immunoblotting, quantitative reverse transcription-polymerase chain reaction, and preclinical tumor xenograft models. 17AAG activated and stabilized p53 in HNC cells bearing wild-type TP53 by disrupting the p53-MDMX interaction. 17AAG upregulated p21 and proapoptotic gene expression, and promoted apoptosis in a concentration-dependent manner. Growth inhibition by 17AAG was highest in tumor cells with MDMX overexpression. The apoptotic response was blocked by inhibition of p53 expression, demonstrating that the effect of 17AAG depended on p53 and MDMX. 17AAG synergized in vitro with Nutlin-3a and in vitro and in vivo with cisplatin to induce p53-mediated apoptosis. 17AAG effectively induced p53-mediated apoptosis in HNC cells through MDMX inhibition and increased the antitumor activity of cisplatin synergistically, suggesting a promising strategy for treating HNC.
抑癌基因 p53 通常通过 TP53 突变或过量表达鼠双微体 2 或鼠双微体 X 在头颈部癌症(HNC)中失活。通过拮抗这些 p53 抑制剂来恢复 p53 功能是癌症治疗的一种很有前途的策略。本研究评估了热休克蛋白 90(Hsp90)抑制剂 17-(烯丙基氨基)-17-去甲氧基格尔德霉素(17AAG)通过恢复 p53 功能诱导 HNC 细胞凋亡的能力。使用生长和凋亡、免疫印迹、定量逆转录聚合酶链反应和临床前肿瘤异种移植模型,单独或联合使用 Nutlin-3a 或顺铂评估了 17AAG 在 HNC 细胞中的作用。17AAG 通过破坏 p53-MDMX 相互作用,在携带野生型 TP53 的 HNC 细胞中激活和稳定 p53。17AAG 以浓度依赖性方式上调 p21 和促凋亡基因的表达,并促进细胞凋亡。MDMX 过表达的肿瘤细胞中,17AAG 的生长抑制作用最强。通过抑制 p53 表达阻断了凋亡反应,表明 17AAG 的作用取决于 p53 和 MDMX。17AAG 在体外与 Nutlin-3a 协同作用,在体外和体内与顺铂协同作用,诱导 p53 介导的凋亡。17AAG 通过抑制 MDMX 有效诱导 HNC 细胞中 p53 介导的凋亡,并协同增强顺铂的抗肿瘤活性,这为治疗 HNC 提供了一种很有前途的策略。