• 文献检索
  • 文档翻译
  • 深度研究
  • 学术资讯
  • Suppr Zotero 插件Zotero 插件
  • 邀请有礼
  • 套餐&价格
  • 历史记录
应用&插件
Suppr Zotero 插件Zotero 插件浏览器插件Mac 客户端Windows 客户端微信小程序
定价
高级版会员购买积分包购买API积分包
服务
文献检索文档翻译深度研究API 文档MCP 服务
关于我们
关于 Suppr公司介绍联系我们用户协议隐私条款
关注我们

Suppr 超能文献

核心技术专利:CN118964589B侵权必究
粤ICP备2023148730 号-1Suppr @ 2026

文献检索

告别复杂PubMed语法,用中文像聊天一样搜索,搜遍4000万医学文献。AI智能推荐,让科研检索更轻松。

立即免费搜索

文件翻译

保留排版,准确专业,支持PDF/Word/PPT等文件格式,支持 12+语言互译。

免费翻译文档

深度研究

AI帮你快速写综述,25分钟生成高质量综述,智能提取关键信息,辅助科研写作。

立即免费体验

巨噬细胞移动抑制因子通过 Wnt/β-连环蛋白信号通路促进神经干细胞/前体细胞的增殖和神经元分化。

Macrophage migration inhibitory factor promotes proliferation and neuronal differentiation of neural stem/precursor cells through Wnt/β-catenin signal pathway.

机构信息

1. Department of Anesthesiology, Xijing Hospital, the Fourth Military Medical University, Xi'an 710032, China.

出版信息

Int J Biol Sci. 2013 Nov 28;9(10):1108-20. doi: 10.7150/ijbs.7232. eCollection 2013.

DOI:10.7150/ijbs.7232
PMID:24339732
原文链接:https://pmc.ncbi.nlm.nih.gov/articles/PMC3858584/
Abstract

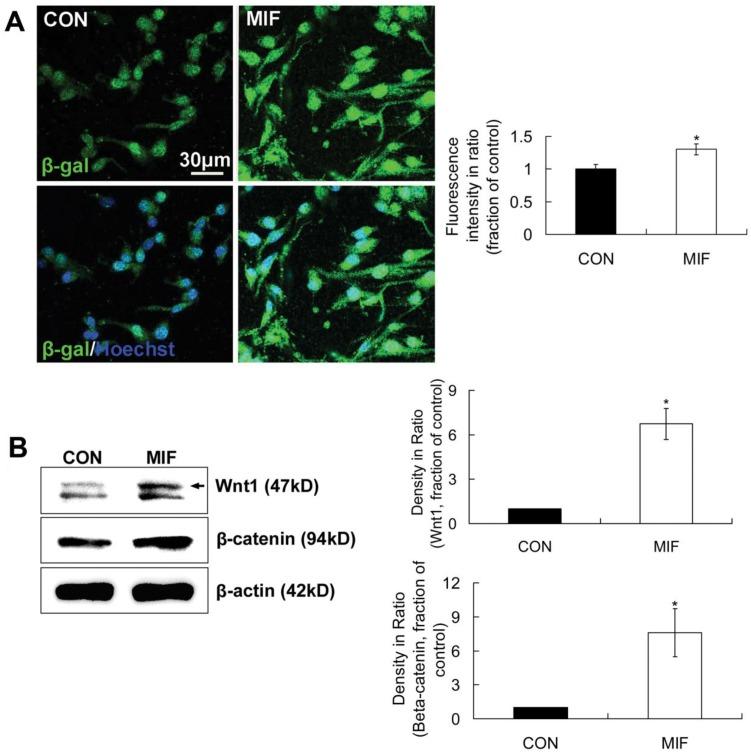
Macrophage migration inhibitory factor (MIF) is a highly conserved and evolutionarily ancient mediator with pleiotropic effects. Recent studies demonstrated that the receptors of MIF, including CD44, CXCR2, CXCR4 and CD74, are expressed in the neural stem/progenitor cells (NSPCs). The potential regulatory effect of MIF on NSPCs proliferation and neuronal differentiation, however, is largely unknown. Here, we investigated the effect of MIF on NSPC proliferation and neuronal differentiation, and further examined the signal pathway by which MIF transduced these signal effects in mouse NSPCs in vitro. The results showed that both Ki67-positive cells and neurosphere volumes were increased in a dose-dependent manner following MIF treatment. Furthermore, the expression of nuclear β-catenin was significantly stronger in MIF-stimulated groups than that in control groups. Conversely, administration of IWR-1, the inhibitor of Wnt/β-catenin pathway, significantly inhibited the proliferative effect of MIF on NSPCs. Immunostaining and Western blot further indicated that doublecortin (DCX) and Tuj 1, two neuronal markers, were evidently increased with MIF stimulation during NSPC differentiation, and there were more Tuj1-positive cells migrated out from neurospheres in MIF-stimulated groups than those in control groups. During NSPC differentiation, MIF increased the activity of β-galactosidase that responds to Wnt/β-catenin signaling. Wnt1 and β-catenin proteins were also up-regulated with MIF stimulation. Moreover, the expression of DCX and Tuj 1 was inhibited significantly by IWR-1. Taken together, the present study indicated that MIF enhances NSPC proliferation and promotes the neuronal differentiation, by activating Wnt/β-catenin signal pathway. The interaction between MIF and Wnt/β-catenin signal pathway may play an important role in modulating NSPC renewal and fate during brain development.

摘要

巨噬细胞移动抑制因子(MIF)是一种高度保守且在进化上古老的多效性介质。最近的研究表明,MIF 的受体,包括 CD44、CXCR2、CXCR4 和 CD74,在神经干细胞/祖细胞(NSPCs)中表达。然而,MIF 对 NSPC 增殖和神经元分化的潜在调节作用在很大程度上仍是未知的。在这里,我们研究了 MIF 对 NSPC 增殖和神经元分化的影响,并进一步研究了 MIF 在体外向 NSPC 传递这些信号作用的信号通路。结果表明,MIF 处理后,Ki67 阳性细胞和神经球体积均呈剂量依赖性增加。此外,MIF 刺激组的核 β-连环蛋白表达明显强于对照组。相反,Wnt/β-连环蛋白通路抑制剂 IWR-1 的给药显著抑制了 MIF 对 NSPC 的增殖作用。免疫染色和 Western blot 进一步表明,在 NSPC 分化过程中,MIF 刺激明显增加了双皮质素(DCX)和 Tuj1 两种神经元标志物的表达,与对照组相比,MIF 刺激组中更多的 Tuj1 阳性细胞从神经球中迁移出来。在 NSPC 分化过程中,MIF 增加了对 Wnt/β-连环蛋白信号的β-半乳糖苷酶活性。MIF 刺激也上调了 Wnt1 和 β-连环蛋白蛋白的表达。此外,IWR-1 显著抑制了 DCX 和 Tuj 1 的表达。总之,本研究表明,MIF 通过激活 Wnt/β-连环蛋白信号通路,增强 NSPC 的增殖并促进神经元分化。MIF 和 Wnt/β-连环蛋白信号通路之间的相互作用可能在调节脑发育过程中 NSPC 的更新和命运方面发挥重要作用。

https://cdn.ncbi.nlm.nih.gov/pmc/blobs/b3e0/3858584/218d49ae7702/ijbsv09p1108g006.jpg
https://cdn.ncbi.nlm.nih.gov/pmc/blobs/b3e0/3858584/2ce337645cbf/ijbsv09p1108g001.jpg
https://cdn.ncbi.nlm.nih.gov/pmc/blobs/b3e0/3858584/93e82c05c5b2/ijbsv09p1108g002.jpg
https://cdn.ncbi.nlm.nih.gov/pmc/blobs/b3e0/3858584/ab8f836f8a57/ijbsv09p1108g003.jpg
https://cdn.ncbi.nlm.nih.gov/pmc/blobs/b3e0/3858584/a1499da20feb/ijbsv09p1108g004.jpg
https://cdn.ncbi.nlm.nih.gov/pmc/blobs/b3e0/3858584/282d6491ce02/ijbsv09p1108g005.jpg
https://cdn.ncbi.nlm.nih.gov/pmc/blobs/b3e0/3858584/218d49ae7702/ijbsv09p1108g006.jpg
https://cdn.ncbi.nlm.nih.gov/pmc/blobs/b3e0/3858584/2ce337645cbf/ijbsv09p1108g001.jpg
https://cdn.ncbi.nlm.nih.gov/pmc/blobs/b3e0/3858584/93e82c05c5b2/ijbsv09p1108g002.jpg
https://cdn.ncbi.nlm.nih.gov/pmc/blobs/b3e0/3858584/ab8f836f8a57/ijbsv09p1108g003.jpg
https://cdn.ncbi.nlm.nih.gov/pmc/blobs/b3e0/3858584/a1499da20feb/ijbsv09p1108g004.jpg
https://cdn.ncbi.nlm.nih.gov/pmc/blobs/b3e0/3858584/282d6491ce02/ijbsv09p1108g005.jpg
https://cdn.ncbi.nlm.nih.gov/pmc/blobs/b3e0/3858584/218d49ae7702/ijbsv09p1108g006.jpg

相似文献

1
Macrophage migration inhibitory factor promotes proliferation and neuronal differentiation of neural stem/precursor cells through Wnt/β-catenin signal pathway.巨噬细胞移动抑制因子通过 Wnt/β-连环蛋白信号通路促进神经干细胞/前体细胞的增殖和神经元分化。
Int J Biol Sci. 2013 Nov 28;9(10):1108-20. doi: 10.7150/ijbs.7232. eCollection 2013.
2
Macrophage migration inhibitory factor (MIF) promotes cell survival and proliferation of neural stem/progenitor cells.巨噬细胞移动抑制因子(MIF)促进神经干细胞/祖细胞的存活和增殖。
J Cell Sci. 2012 Jul 1;125(Pt 13):3210-20. doi: 10.1242/jcs.102210. Epub 2012 Mar 27.
3
Sevoflurane affects neurogenesis through cell cycle arrest via inhibiting wnt/β-catenin signaling pathway in mouse neural stem cells.七氟醚通过抑制 Wnt/β-连环蛋白信号通路抑制神经干细胞细胞周期阻滞影响神经发生。
Life Sci. 2018 Sep 15;209:34-42. doi: 10.1016/j.lfs.2018.07.054. Epub 2018 Jul 30.
4
Brain-derived neurotrophic factor stimulates proliferation and differentiation of neural stem cells, possibly by triggering the Wnt/β-catenin signaling pathway.脑源性神经营养因子可通过激活 Wnt/β-catenin 信号通路刺激神经干细胞的增殖和分化。
J Neurosci Res. 2013 Jan;91(1):30-41. doi: 10.1002/jnr.23138. Epub 2012 Oct 1.
5
A switch from canonical to noncanonical Wnt signaling mediates early differentiation of human neural stem cells.从经典Wnt信号传导转换为非经典Wnt信号传导介导人类神经干细胞的早期分化。
Stem Cells. 2014 Dec;32(12):3196-208. doi: 10.1002/stem.1807.
6
Inhibitory Effects of Bisphenol-A on Neural Stem Cells Proliferation and Differentiation in the Rat Brain Are Dependent on Wnt/β-Catenin Pathway.双酚A对大鼠脑内神经干细胞增殖和分化的抑制作用依赖于Wnt/β-连环蛋白信号通路。
Mol Neurobiol. 2015 Dec;52(3):1735-1757. doi: 10.1007/s12035-014-8940-1. Epub 2014 Nov 9.
7
CHD7 promotes proliferation of neural stem cells mediated by MIF.CHD7通过巨噬细胞迁移抑制因子介导促进神经干细胞增殖。
Mol Brain. 2016 Dec 13;9(1):96. doi: 10.1186/s13041-016-0275-6.
8
Jujuboside a promotes proliferation and neuronal differentiation of APPswe-overexpressing neural stem cells by activating Wnt/β-catenin signaling pathway.酸枣仁皂甙 a 通过激活 Wnt/β-连环蛋白信号通路促进 APPswe 过表达神经干细胞的增殖和神经元分化。
Neurosci Lett. 2022 Feb 16;772:136473. doi: 10.1016/j.neulet.2022.136473. Epub 2022 Jan 22.
9
Both Wnt/β-catenin and ERK5 signaling pathways are involved in BDNF-induced differentiation of pluripotent stem cells into neural stem cells.Wnt/β-catenin 和 ERK5 信号通路均参与了 BDNF 诱导多能干细胞向神经干细胞分化的过程。
Neurosci Lett. 2019 Aug 24;708:134345. doi: 10.1016/j.neulet.2019.134345. Epub 2019 Jun 20.
10
TPT1 Supports Proliferation of Neural Stem/Progenitor Cells and Brain Tumor Initiating Cells Regulated by Macrophage Migration Inhibitory Factor (MIF).TPT1 可支持增殖神经干细胞/祖细胞和脑肿瘤起始细胞,其受巨噬细胞移动抑制因子(MIF)调控。
Neurochem Res. 2022 Sep;47(9):2741-2756. doi: 10.1007/s11064-022-03629-6. Epub 2022 May 27.

引用本文的文献

1
Identification and Experimental Validation of OS-Related Gene Sets Based on Integrated Analysis of Single-Cell and Bulk RNA Sequencing Data with Machine Learning in Patients with Sepsis.基于脓毒症患者单细胞和批量RNA测序数据的综合分析及机器学习的与生存相关基因集的鉴定与实验验证
Inflammation. 2025 Aug 27. doi: 10.1007/s10753-025-02346-w.
2
Macrophage Migration Inhibitory Factor Suppresses Natural Killer Cell Response and Promotes Hypoimmunogenic Stem Cell Engraftment Following Spinal Cord Injury.巨噬细胞移动抑制因子抑制自然杀伤细胞反应并促进脊髓损伤后低免疫原性干细胞植入。
Biology (Basel). 2025 Jun 30;14(7):791. doi: 10.3390/biology14070791.
3

本文引用的文献

1
Uncovering novel actors in astrocyte-neuron crosstalk in Parkinson's disease: the Wnt/β-catenin signaling cascade as the common final pathway for neuroprotection and self-repair.揭示帕金森病中天星细胞-神经元相互作用中的新角色:Wnt/β-catenin 信号级联作为神经保护和自我修复的共同最终途径。
Eur J Neurosci. 2013 May;37(10):1550-63. doi: 10.1111/ejn.12166. Epub 2013 Mar 5.
2
Molecular function of macrophage migration inhibitory factor and a novel therapy for inflammatory bowel disease.巨噬细胞移动抑制因子的分子功能与炎症性肠病的新型治疗方法。
Ann N Y Acad Sci. 2012 Oct;1271(1):53-7. doi: 10.1111/j.1749-6632.2012.06735.x.
3
Macrophage Migration Inhibitory Factor Suppresses Natural Killer Cell Response and Promotes Hypoimmunogenic Stem Cell Engraftment Following Spinal Cord Injury.
巨噬细胞迁移抑制因子抑制自然杀伤细胞反应并促进脊髓损伤后低免疫原性干细胞植入。
bioRxiv. 2025 May 7:2025.05.06.652516. doi: 10.1101/2025.05.06.652516.
4
Microglia determine an immune-challenged environment and facilitate ibuprofen action in human retinal organoids.小胶质细胞决定免疫应激环境并促进布洛芬在人视网膜类器官中的作用。
J Neuroinflammation. 2025 Apr 3;22(1):98. doi: 10.1186/s12974-025-03366-x.
5
LncRNA-ANRIL regulates CDKN2A to promote malignant proliferation of Kasumi-1 cells.长链非编码RNA-ANRIL通过调控CDKN2A促进Kasumi-1细胞的恶性增殖。
Cell Div. 2025 Jan 28;20(1):2. doi: 10.1186/s13008-025-00144-2.
6
Macrophage migration inhibitory factor as a therapeutic target in neuro-oncology: A review.巨噬细胞迁移抑制因子作为神经肿瘤学的治疗靶点:综述
Neurooncol Adv. 2024 Aug 10;6(1):vdae142. doi: 10.1093/noajnl/vdae142. eCollection 2024 Jan-Dec.
7
Targeting low levels of MIF expression as a potential therapeutic strategy for ALS.以低水平的 MIF 表达为 ALS 的潜在治疗策略。
Cell Rep Med. 2024 May 21;5(5):101546. doi: 10.1016/j.xcrm.2024.101546. Epub 2024 May 3.
8
Inhibitor of Wnt receptor 1 suppresses the effects of Wnt1, Wnt3a and β‑catenin on the proliferation and migration of C6 GSCs induced by low‑dose radiation.Wnt 受体 1 抑制剂可抑制低剂量辐射诱导的 C6 GSCs 中 Wnt1、Wnt3a 和 β-连环蛋白对增殖和迁移的影响。
Oncol Rep. 2024 Feb;51(2). doi: 10.3892/or.2023.8681. Epub 2023 Dec 15.
9
Human embryonic stem cells secrete macrophage migration inhibitory factor: A novel finding.人胚胎干细胞分泌巨噬细胞移动抑制因子:一项新发现。
PLoS One. 2023 Aug 24;18(8):e0288281. doi: 10.1371/journal.pone.0288281. eCollection 2023.
10
TA-MSCs, TA-MSCs-EVs, MIF: their crosstalk in immunosuppressive tumor microenvironment.TA-MSCs、TA-MSCs-EVs、MIF:它们在免疫抑制性肿瘤微环境中的相互作用。
J Transl Med. 2022 Jul 16;20(1):320. doi: 10.1186/s12967-022-03528-y.
Immunological regulation of neurogenic niches in the adult brain.
成人脑内神经发生龛的免疫调节。
Neuroscience. 2012 Dec 13;226:270-81. doi: 10.1016/j.neuroscience.2012.08.053. Epub 2012 Sep 15.
4
WNT signaling increases proliferation and impairs differentiation of stem cells in the developing cerebellum.WNT 信号通路增强了发育中小脑干细胞的增殖能力,并损害了其分化能力。
Development. 2012 May;139(10):1724-33. doi: 10.1242/dev.050104. Epub 2012 Mar 29.
5
MIF produced by bone marrow-derived macrophages contributes to teratoma progression after embryonic stem cell transplantation.骨髓来源的巨噬细胞产生的 MIF 有助于胚胎干细胞移植后的畸胎瘤进展。
Cancer Res. 2012 Jun 1;72(11):2867-78. doi: 10.1158/0008-5472.CAN-11-3247. Epub 2012 Mar 29.
6
Macrophage migration inhibitory factor (MIF) promotes cell survival and proliferation of neural stem/progenitor cells.巨噬细胞移动抑制因子(MIF)促进神经干细胞/祖细胞的存活和增殖。
J Cell Sci. 2012 Jul 1;125(Pt 13):3210-20. doi: 10.1242/jcs.102210. Epub 2012 Mar 27.
7
Dimethylfumarate inhibits MIF-induced proliferation of keratinocytes by inhibiting MSK1 and RSK1 activation and by inducing nuclear p-c-Jun (S63) and p-p53 (S15) expression.富马酸二甲酯通过抑制 MSK1 和 RSK1 的激活以及诱导核 p-c-Jun(S63)和 p-p53(S15)的表达来抑制 MIF 诱导的角质形成细胞增殖。
Inflamm Res. 2011 Jul;60(7):643-53. doi: 10.1007/s00011-011-0316-7. Epub 2011 Feb 22.
8
Maintenance and differentiation of neural stem cells.神经干细胞的维持和分化。
Wiley Interdiscip Rev Syst Biol Med. 2011 Jan-Feb;3(1):107-14. doi: 10.1002/wsbm.100.
9
The role of macrophage migration inhibitory factor in Alzheimer's disease.巨噬细胞移动抑制因子在阿尔茨海默病中的作用。
Mol Med. 2010 Mar;16(3-4):116-21. doi: 10.2119/molmed.2009.00123. Epub 2010 Feb 28.
10
Macrophage migration inhibitory factor is critically involved in basal and fluoxetine-stimulated adult hippocampal cell proliferation and in anxiety, depression, and memory-related behaviors.巨噬细胞移动抑制因子在基础状态和氟西汀刺激的成年海马细胞增殖以及焦虑、抑郁和记忆相关行为中起着关键作用。
Mol Psychiatry. 2011 May;16(5):533-47. doi: 10.1038/mp.2010.15. Epub 2010 Feb 23.