Suppr超能文献

小鼠胚胎干细胞培养方案的比较研究。

A comparative study of protocols for mouse embryonic stem cell culturing.

作者信息

Tamm Christoffer, Pijuan Galitó Sara, Annerén Cecilia

机构信息

Department of Medical Biochemistry and Microbiology, Uppsala University, Uppsala, Sweden.

出版信息

PLoS One. 2013 Dec 10;8(12):e81156. doi: 10.1371/journal.pone.0081156. eCollection 2013.

Abstract

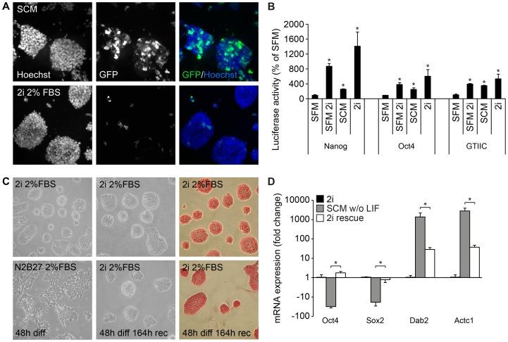
Most stem cell laboratories still rely on old culture methods to support the expansion and maintenance of mouse embryonic stem (ES) cells. These involve growing cells on mouse embryonic fibroblast feeder cells or on gelatin in media supplemented with fetal bovine serum and leukemia inhibitory factor (LIF). However, these techniques have several drawbacks including the need for feeder-cells and/or use of undefined media containing animal derived components. Culture of stem cells under undefined conditions can induce spontaneous differentiation and reduce reproducibility of experiments. In recent years several new ES cell culture protocols, using more well-defined conditions, have been published and we have compared the standard culture protocols with two of the newly described ones: 1) growing cells in semi-adherence in a medium containing two small molecule inhibitors (CHIR99021, PD0325901) and; 2) growing cells in a spheroid suspension culture in a defined medium containing LIF and bFGF. Two feeder-dependent mouse ES (mES) cell lines and two cell lines adapted to feeder-independent growth were used in the study. The overall aim has not only been to compare self-renewal and differentiation capacity, but also ease-of-use and cost efficiency. We show that mES cells when grown adherently proliferate much faster than when grown in suspension as free-floating spheres, independent of media used. Although all the tested culture protocols could maintain sustained pluripotency after prolonged culturing, our data confirm previous reports showing that the media containing two chemical inhibitors generate more pure stem cell cultures with negligible signs of spontaneous differentiation as compared to standard mES media. Furthermore, we show that this medium effectively rescues and cleans up cultures that have started to deteriorate, as well as allow for effective adaption of feeder-dependent mES cell lines to be maintained in feeder-free conditions.

摘要

大多数干细胞实验室仍依赖于旧的培养方法来支持小鼠胚胎干细胞(ES细胞)的扩增和维持。这些方法包括将细胞培养在小鼠胚胎成纤维细胞饲养层上或含有胎牛血清和白血病抑制因子(LIF)的明胶培养基中。然而,这些技术存在几个缺点,包括需要饲养细胞和/或使用含有动物来源成分的未定义培养基。在未定义条件下培养干细胞会诱导自发分化并降低实验的可重复性。近年来,已经发表了几种使用更明确条件的新ES细胞培养方案,我们将标准培养方案与其中两种新描述的方案进行了比较:1)在含有两种小分子抑制剂(CHIR99021、PD0325901)的培养基中半贴壁培养细胞;2)在含有LIF和bFGF的定义培养基中进行球体悬浮培养。本研究使用了两种依赖饲养层的小鼠ES(mES)细胞系和两种适应无饲养层生长的细胞系。总体目标不仅是比较自我更新和分化能力,还包括易用性和成本效益。我们发现,mES细胞贴壁生长时的增殖速度比作为自由漂浮球体悬浮生长时快得多,与使用的培养基无关。尽管所有测试的培养方案在长期培养后都能维持持续的多能性,但我们的数据证实了之前的报道,即与标准mES培养基相比,含有两种化学抑制剂的培养基能产生更纯的干细胞培养物,自发分化迹象可忽略不计。此外,我们表明这种培养基能有效挽救和清理开始恶化的培养物,并使依赖饲养层的mES细胞系能够有效地适应无饲养层条件进行维持。

https://cdn.ncbi.nlm.nih.gov/pmc/blobs/d9fb/3858223/7dbd84765df8/pone.0081156.g001.jpg

文献检索

告别复杂PubMed语法,用中文像聊天一样搜索,搜遍4000万医学文献。AI智能推荐,让科研检索更轻松。

立即免费搜索

文件翻译

保留排版,准确专业,支持PDF/Word/PPT等文件格式,支持 12+语言互译。

免费翻译文档

深度研究

AI帮你快速写综述,25分钟生成高质量综述,智能提取关键信息,辅助科研写作。

立即免费体验