1] Section of Digestive Diseases, Yale University, TAC S223A, New Haven, Connecticut 06520, USA [2] Section of Digestive Diseases, Department of Veterans Affairs Connecticut Healthcare, West Haven, Connecticut 06516, USA.
Section of Digestive Diseases, Yale University, TAC S223A, New Haven, Connecticut 06520, USA.
Nat Commun. 2013;4:2909. doi: 10.1038/ncomms3909.
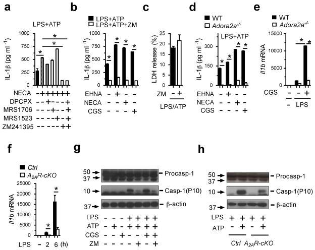
Inflammasome pathways are important in chronic diseases; however, it is not known how the signalling is sustained after initiation. Inflammasome activation is dependent on stimuli such as lipopolysaccharide (LPS) and ATP that provide two distinct signals resulting in rapid production of interleukin (IL)-1β, with the lack of response to repeat stimulation. Here we report that adenosine is a key regulator of inflammasome activity, increasing the duration of the inflammatory response via the A(2A) receptor. Adenosine does not replace signals provided by stimuli such as LPS or ATP but sustains inflammasome activity via a cAMP/PKA/CREB/HIF-1α pathway. In the setting of the lack of IL-1β responses after previous exposure to LPS, adenosine can supersede this tolerogenic state and drive IL-1β production. These data reveal that inflammasome activity is sustained, after initial activation, by A(2A) receptor-mediated signalling.
炎症小体途径在慢性疾病中很重要;然而,目前尚不清楚信号在启动后如何持续。炎症小体的激活依赖于刺激物,如脂多糖(LPS)和 ATP,它们提供两个不同的信号,导致白细胞介素(IL)-1β的快速产生,而对重复刺激没有反应。在这里,我们报告称,腺苷是炎症小体活性的关键调节剂,通过 A(2A)受体增加炎症反应的持续时间。腺苷不会替代 LPS 或 ATP 等刺激物提供的信号,但通过 cAMP/PKA/CREB/HIF-1α 途径维持炎症小体活性。在先前暴露于 LPS 后缺乏 IL-1β 反应的情况下,腺苷可以取代这种耐受状态并驱动 IL-1β 的产生。这些数据表明,炎症小体的活性在最初激活后通过 A(2A)受体介导的信号持续存在。