Suppr超能文献

乳腺癌细胞中ALDH+和ALDH+/CD44+/CD24-亚群中STAT3信号传导的评估。

Evaluation of STAT3 signaling in ALDH+ and ALDH+/CD44+/CD24- subpopulations of breast cancer cells.

作者信息

Lin Li, Hutzen Brian, Lee Hsiu-Fang, Peng Zhengang, Wang Wenlong, Zhao Chongqiang, Lin Huey-Jen, Sun Duxin, Li Pui-Kai, Li Chenglong, Korkaya Hasan, Wicha Max S, Lin Jiayuh

机构信息

Divison of Cardiology, Department of Internal Medicine, Tongji Hospital, Tongji Medical College, Huazhong University of Science and Technology, Wuhan, Hubei, People's Republic of China ; Center for Childhood Cancer, The Research Institute at Nationwide Children's Hospital, Department of Pediatrics, Columbus, Ohio, United States of America.

Center for Childhood Cancer, The Research Institute at Nationwide Children's Hospital, Department of Pediatrics, Columbus, Ohio, United States of America ; Molecular, Cellular, and Developmental Biology Program, The Ohio State University, Columbus, Ohio, United States of America.

出版信息

PLoS One. 2013 Dec 23;8(12):e82821. doi: 10.1371/journal.pone.0082821. eCollection 2013.

Abstract

BACKGROUND

STAT3 activation is frequently detected in breast cancer and this pathway has emerged as an attractive molecular target for cancer treatment. Recent experimental evidence suggests ALDH-positive (ALDH(+)), or cell surface molecule CD44-positive (CD44(+)) but CD24-negative (CD24(-)) breast cancer cells have cancer stem cell properties. However, the role of STAT3 signaling in ALDH(+) and ALDH(+)/CD44(+)/CD24(-) subpopulations of breast cancer cells is unknown.

METHODS AND RESULTS

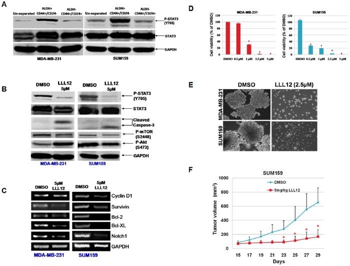
We examined STAT3 activation in ALDH(+) and ALDH(+)/CD44(+)/CD24(-) subpopulations of breast cancer cells by sorting with flow cytometer. We observed ALDH-positive (ALDH(+)) cells expressed higher levels of phosphorylated STAT3 compared to ALDH-negative (ALDH(-)) cells. There was a significant correlation between the nuclear staining of phosphorylated STAT3 and the expression of ALDH1 in breast cancer tissues. These results suggest that STAT3 is activated in ALDH(+) subpopulations of breast cancer cells. STAT3 inhibitors Stattic and LLL12 inhibited STAT3 phosphorylation, reduced the ALDH(+) subpopulation, inhibited breast cancer stem-like cell viability, and retarded tumorisphere-forming capacity in vitro. Similar inhibition of STAT3 phosphorylation, and breast cancer stem cell viability were observed using STAT3 ShRNA. In addition, LLL12 inhibited STAT3 downstream target gene expression and induced apoptosis in ALDH(+) subpopulations of breast cancer cells. Furthermore, LLL12 inhibited STAT3 phosphorylation and tumor cell proliferation, induced apoptosis, and suppressed tumor growth in xenograft and mammary fat pad mouse models from ALDH(+) breast cancer cells. Similar in vitro and tumor growth in vivo results were obtained when ALDH(+) cells were further selected for the stem cell markers CD44(+) and CD24(-).

CONCLUSION

These studies demonstrate an important role for STAT3 signaling in ALDH(+) and ALDH(+)/CD44(+)/CD24(-) subpopulations of breast cancer cells which may have cancer stem cell properties and suggest that pharmacologic inhibition of STAT3 represents an effective strategy to selectively target the cancer stem cell-like subpopulation.

摘要

背景

信号转导与转录激活因子3(STAT3)的激活在乳腺癌中经常被检测到,并且该信号通路已成为一个有吸引力的癌症治疗分子靶点。最近的实验证据表明,醛脱氢酶阳性(ALDH(+))或细胞表面分子CD44阳性(CD44(+))但CD24阴性(CD24(-))的乳腺癌细胞具有癌症干细胞特性。然而,STAT3信号在ALDH(+)和ALDH(+)/CD44(+)/CD24(-)乳腺癌细胞亚群中的作用尚不清楚。

方法与结果

我们通过流式细胞仪分选来检测乳腺癌细胞ALDH(+)和ALDH(+)/CD44(+)/CD24(-)亚群中STAT3的激活情况。我们观察到,与醛脱氢酶阴性(ALDH(-))细胞相比,醛脱氢酶阳性(ALDH(+))细胞中磷酸化STAT3的表达水平更高。在乳腺癌组织中,磷酸化STAT3的核染色与ALDH1的表达之间存在显著相关性。这些结果表明,STAT3在乳腺癌细胞的ALDH(+)亚群中被激活。STAT3抑制剂Stattic和LLL12抑制了STAT3的磷酸化,减少了ALDH(+)亚群,抑制了乳腺癌干细胞样细胞的活力,并在体外抑制了肿瘤球形成能力。使用STAT3短发夹RNA(ShRNA)也观察到了类似的对STAT3磷酸化和乳腺癌干细胞活力的抑制作用。此外,LLL12抑制了STAT3下游靶基因的表达,并诱导了乳腺癌细胞ALDH(+)亚群的凋亡。此外,在来自ALDH(+)乳腺癌细胞的异种移植和乳腺脂肪垫小鼠模型中,LLL12抑制了STAT3磷酸化和肿瘤细胞增殖,诱导了凋亡,并抑制了肿瘤生长。当对ALDH(+)细胞进一步选择干细胞标志物CD44(+)和CD24(-)时,在体外和体内肿瘤生长方面也获得了类似的结果。

结论

这些研究证明了STAT3信号在可能具有癌症干细胞特性的乳腺癌细胞ALDH(+)和ALDH(+)/CD44(+)/CD24(-)亚群中的重要作用,并表明对STAT3的药物抑制是一种选择性靶向癌症干细胞样亚群的有效策略。

https://cdn.ncbi.nlm.nih.gov/pmc/blobs/d86b/3871589/46bedc59fecc/pone.0082821.g001.jpg

文献检索

告别复杂PubMed语法,用中文像聊天一样搜索,搜遍4000万医学文献。AI智能推荐,让科研检索更轻松。

立即免费搜索

文件翻译

保留排版,准确专业,支持PDF/Word/PPT等文件格式,支持 12+语言互译。

免费翻译文档

深度研究

AI帮你快速写综述,25分钟生成高质量综述,智能提取关键信息,辅助科研写作。

立即免费体验