Wadsworth Center, New York State Department of Health, Albany, New York, United States of America.
Department of Pathology and Laboratory Medicine, David Geffen School of Medicine, University of California, Los Angeles, Los Angeles, California, United States of America.
PLoS Pathog. 2013;9(12):e1003837. doi: 10.1371/journal.ppat.1003837. Epub 2013 Dec 26.
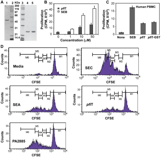
T cell responses to enteric bacteria are important in inflammatory bowel disease. I2, encoded by the pfiT gene of Pseudomonas fluorescens, is a T-cell superantigen associated with human Crohn's disease. Here we report the crystal structure of pfiT at 1.7Å resolution and provide a functional analysis of the interaction of pfiT and its homolog, PA2885, with human class II MHC. Both pfiT and PA2885 bound to mammalian cells and stimulated the proliferation of human lymphocytes. This binding was greatly inhibited by anti-class II MHC HLA-DR antibodies, and to a lesser extent, by anti HLA-DQ and DP antibodies, indicating that the binding was class II MHC-specific. GST-pfiT efficiently precipitated both endogenous and in vitro purified recombinant HLA-DR1 molecules, indicating that pfiT directly interacted with HLA-DR1. Competition studies revealed that pfiT and the superantigen Mycoplasma arthritidis mitogen (MAM) competed for binding to HLA-DR, indicating that their binding sites overlap. Structural analyses established that pfiT belongs to the TetR-family of DNA-binding transcription regulators. The distinct structure of pfiT indicates that it represents a new family of T cell superantigens.
T 细胞对肠道细菌的反应在炎症性肠病中很重要。荧光假单胞菌的 pfiT 基因编码的 I2 是与人类克罗恩病相关的 T 细胞超抗原。本文报道了 pfiT 的晶体结构,分辨率为 1.7Å,并对 pfiT 与其同源物 PA2885 与人类 II 类 MHC 的相互作用进行了功能分析。pfiT 和 PA2885 均与哺乳动物细胞结合并刺激人类淋巴细胞增殖。这种结合被抗 II 类 MHC HLA-DR 抗体强烈抑制,而对 HLA-DQ 和 DP 抗体的抑制作用较小,表明结合是 II 类 MHC 特异性的。GST-pfiT 可有效沉淀内源性和体外纯化的重组 HLA-DR1 分子,表明 pfiT 直接与 HLA-DR1 相互作用。竞争研究表明,pfiT 和超抗原分枝杆菌促分裂原(MAM)竞争与 HLA-DR 的结合,表明它们的结合位点重叠。结构分析表明,pfiT 属于 TetR 家族的 DNA 结合转录调节因子。pfiT 的独特结构表明它代表了一种新的 T 细胞超抗原家族。