Suppr超能文献

旁分泌网络调节人肺干细胞与基质之间的相互作用。

A paracrine network regulates the cross-talk between human lung stem cells and the stroma.

作者信息

Ruiz E Josue, Oeztuerk-Winder Feride, Ventura Juan-Jose

机构信息

SCI (Wellcome Trust-Medical Research Council Stem Cell Institute, University of Cambridge), Tennis Court Road, Cambridge, CB2 1QR, UK.

出版信息

Nat Commun. 2014;5:3175. doi: 10.1038/ncomms4175.

Abstract

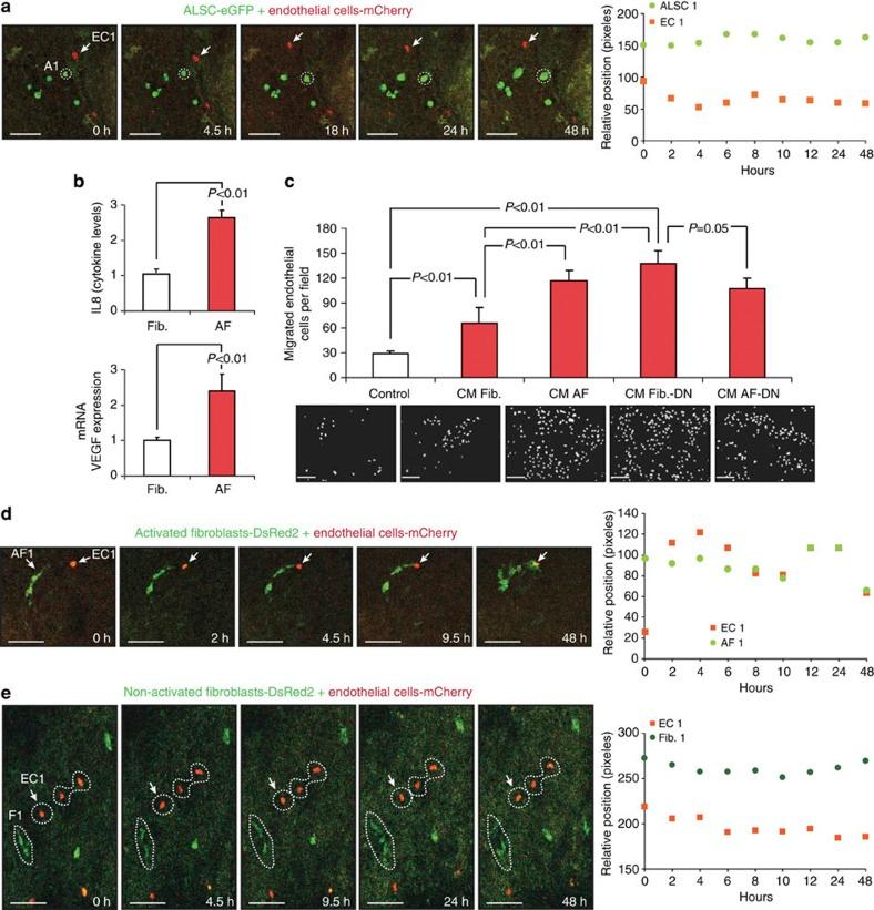
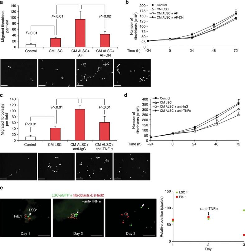
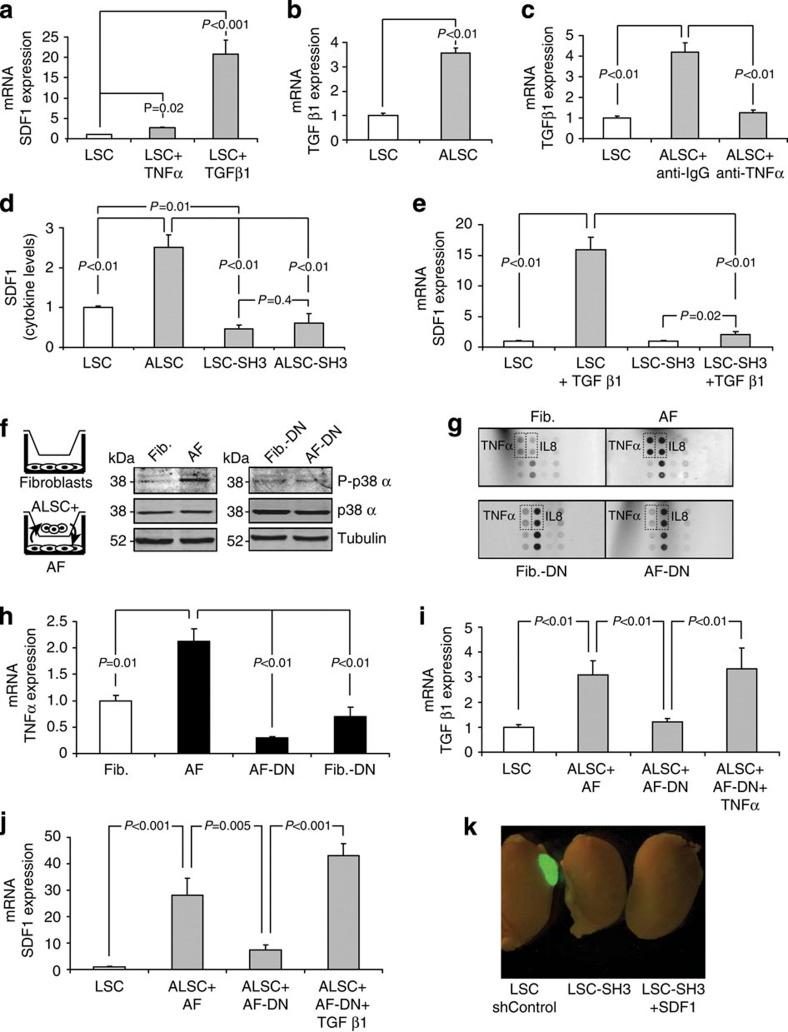
The signals that regulate stem cell self-renewal and differentiation in the lung remain elusive. Lung stem cells undergo self-renewal or lineage commitment to replenish tissue, depending on cross-talk with their environment. This environment, also known as the niche, includes mesenchymal and endothelial tissues. Here we define molecular mechanisms involved in the interaction between human lung Lgr6+ stem cells (LSCs) and fibroblasts in a functional microenvironment. We reveal a central role for p38α MAPK in establishing and maintaining such cross-talk, acting in both cell types. In LSCs, p38α induces the expression of SDF-1, which activates the stroma. p38α is essential for fibroblast activation and induction of cytokine expression, in particular TNFα. This paracrine network induces a hierarchical activation leading to the recruitment of endothelium, establishing a functional microenvironment. Disruption of this cross-talk abrogates proper LSC differentiation in vivo and may lead to lung dysfunction and disease.

摘要

调节肺中干细胞自我更新和分化的信号仍然难以捉摸。肺干细胞会进行自我更新或定向分化以补充组织,这取决于它们与周围环境的相互作用。这种环境,也被称为生态位,包括间充质组织和内皮组织。在这里,我们定义了在功能性微环境中人类肺Lgr6 +干细胞(LSCs)与成纤维细胞之间相互作用所涉及的分子机制。我们揭示了p38α丝裂原活化蛋白激酶(MAPK)在建立和维持这种相互作用中起着核心作用,在两种细胞类型中均发挥作用。在LSCs中,p38α诱导基质细胞衍生因子-1(SDF-1)的表达,从而激活基质。p38α对于成纤维细胞的激活和细胞因子表达的诱导至关重要,尤其是肿瘤坏死因子α(TNFα)。这种旁分泌网络诱导分级激活,导致内皮细胞的募集,从而建立功能性微环境。这种相互作用的破坏会消除体内LSC的正常分化,并可能导致肺功能障碍和疾病。

https://cdn.ncbi.nlm.nih.gov/pmc/blobs/b3e9/3905720/1f2b6be29fb8/ncomms4175-f1.jpg

文献检索

告别复杂PubMed语法,用中文像聊天一样搜索,搜遍4000万医学文献。AI智能推荐,让科研检索更轻松。

立即免费搜索

文件翻译

保留排版,准确专业,支持PDF/Word/PPT等文件格式,支持 12+语言互译。

免费翻译文档

深度研究

AI帮你快速写综述,25分钟生成高质量综述,智能提取关键信息,辅助科研写作。

立即免费体验