Comoglio Federico, Paro Renato
Department of Biosystems Science and Engineering, ETH Zurich, Basel, Switzerland.
Department of Biosystems Science and Engineering, ETH Zurich, Basel, Switzerland ; Faculty of Science, University of Basel, Basel, Switzerland.
PLoS Comput Biol. 2014 Jan;10(1):e1003419. doi: 10.1371/journal.pcbi.1003419. Epub 2014 Jan 23.
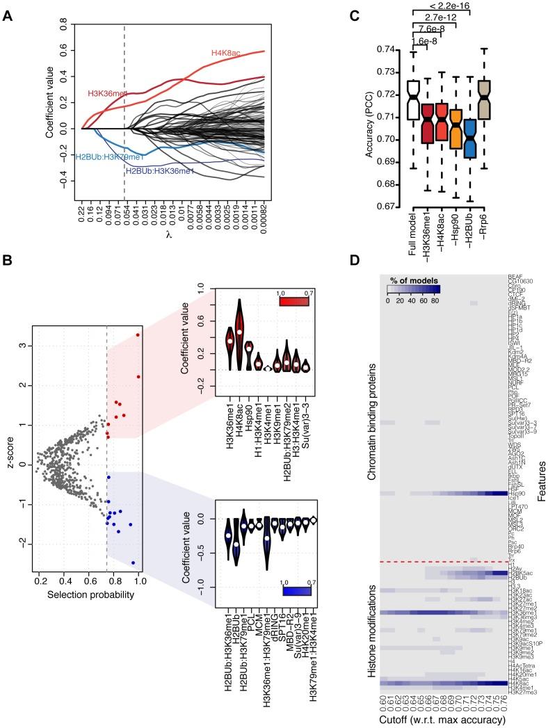
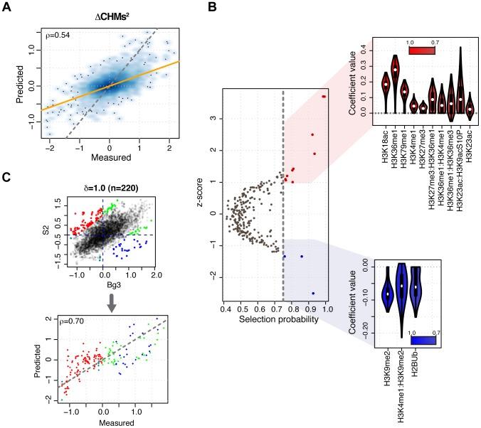
In metazoans, each cell type follows a characteristic, spatio-temporally regulated DNA replication program. Histone modifications (HMs) and chromatin binding proteins (CBPs) are fundamental for a faithful progression and completion of this process. However, no individual HM is strictly indispensable for origin function, suggesting that HMs may act combinatorially in analogy to the histone code hypothesis for transcriptional regulation. In contrast to gene expression however, the relationship between combinations of chromatin features and DNA replication timing has not yet been demonstrated. Here, by exploiting a comprehensive data collection consisting of 95 CBPs and HMs we investigated their combinatorial potential for the prediction of DNA replication timing in Drosophila using quantitative statistical models. We found that while combinations of CBPs exhibit moderate predictive power for replication timing, pairwise interactions between HMs lead to accurate predictions genome-wide that can be locally further improved by CBPs. Independent feature importance and model analyses led us to derive a simplified, biologically interpretable model of the relationship between chromatin landscape and replication timing reaching 80% of the full model accuracy using six model terms. Finally, we show that pairwise combinations of HMs are able to predict differential DNA replication timing across different cell types. All in all, our work provides support to the existence of combinatorial HM patterns for DNA replication and reveal cell-type independent key elements thereof, whose experimental investigation might contribute to elucidate the regulatory mode of this fundamental cellular process.
在多细胞动物中,每种细胞类型都遵循一种特征性的、时空调控的DNA复制程序。组蛋白修饰(HMs)和染色质结合蛋白(CBPs)对于这一过程的忠实进行和完成至关重要。然而,没有单个组蛋白修饰对于起始功能是严格不可或缺的,这表明组蛋白修饰可能类似于转录调控的组蛋白密码假说那样以组合方式发挥作用。然而,与基因表达不同的是,染色质特征组合与DNA复制时间之间的关系尚未得到证实。在这里,通过利用由95种染色质结合蛋白和组蛋白修饰组成的综合数据集,我们使用定量统计模型研究了它们在预测果蝇DNA复制时间方面的组合潜力。我们发现,虽然染色质结合蛋白的组合对复制时间具有中等预测能力,但组蛋白修饰之间的成对相互作用能够在全基因组范围内做出准确预测,并且染色质结合蛋白可以在局部进一步改善预测结果。独立的特征重要性和模型分析使我们得出了一个简化的、具有生物学可解释性的染色质景观与复制时间关系模型,使用六个模型项即可达到完整模型准确性的80%。最后,我们表明组蛋白修饰的成对组合能够预测不同细胞类型之间的差异DNA复制时间。总而言之,我们的工作为DNA复制中存在组合性组蛋白修饰模式提供了支持,并揭示了其中与细胞类型无关的关键要素,对其进行实验研究可能有助于阐明这一基本细胞过程的调控模式。