Suppr超能文献

CD9负向调节CD26的表达,并抑制CD26介导的恶性间皮瘤细胞侵袭潜能增强。

CD9 negatively regulates CD26 expression and inhibits CD26-mediated enhancement of invasive potential of malignant mesothelioma cells.

作者信息

Okamoto Toshihiro, Iwata Satoshi, Yamazaki Hiroto, Hatano Ryo, Komiya Eriko, Dang Nam H, Ohnuma Kei, Morimoto Chikao

机构信息

Department of Therapy Development and Innovation for Immune disorders and Cancers, Graduate School of Medicine, Juntendo University, Tokyo, Japan ; Division of Clinical Immunology, Institute of Medical Science, University of Tokyo, Tokyo, Japan.

Department of Therapy Development and Innovation for Immune disorders and Cancers, Graduate School of Medicine, Juntendo University, Tokyo, Japan.

出版信息

PLoS One. 2014 Jan 23;9(1):e86671. doi: 10.1371/journal.pone.0086671. eCollection 2014.

Abstract

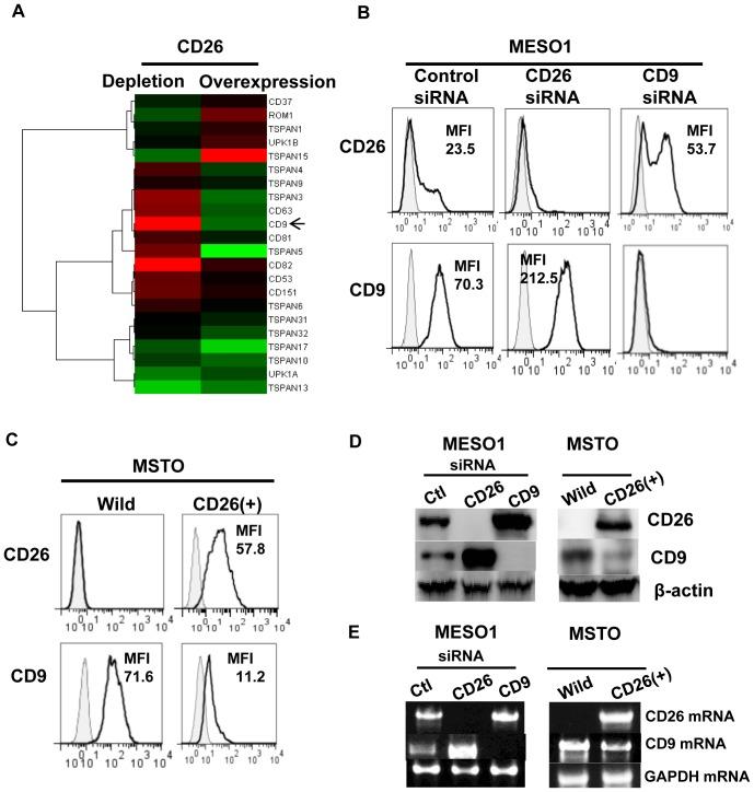
CD26/dipeptidyl peptidase IV is a cell surface glycoprotein which consists of multiple functional domains beside its ectopeptidase site. A growing body of evidence indicates that elevated expression of CD26 correlates with disease aggressiveness and invasive potential of selected malignancies. To further explore the molecular mechanisms involved in this clinical behavior, our current work focused on the interaction between CD26 and CD9, which were recently identified as novel markers for cancer stem cells in malignant mesothelioma. We found that CD26 and CD9 co-modulated and co-precipitated with each other in the malignant mesothelioma cell lines ACC-MESO1 and MSTO-211H. SiRNA study revealed that depletion of CD26 led to increased CD9 expression, while depletion of CD9 resulted in increased CD26 expression. Consistent with these findings was the fact that gene transfer of CD26 into CD26-negative MSTO-211H cells reduced CD9 expression. Cell invasion assay showed that overexpression of CD26 or gene depletion of CD9 led to enhanced invasiveness, while CD26 gene depletion resulted in reduced invasive potential. Furthermore, our work suggested that this enhanced invasiveness may be partly mediated by α5β1 integrin, since co-precipitation studies demonstrated an association between CD26 and α5β1 integrin. Finally, gene depletion of CD9 resulted in elevated protein levels and tyrosine phosphorylation of FAK and Cas-L, which are downstream of β1 integrin, while depletion of CD26 led to a reduction in the levels of these molecules. Collectively, our findings suggest that CD26 potentiates tumor cell invasion through its interaction with α5β1 integrin, and CD9 negatively regulates tumor cell invasion by reducing the level of CD26-α5β1 integrin complex through an inverse correlation between CD9 and CD26 expression. Our results also suggest that CD26 and CD9 serve as potential biomarkers as well as promising molecular targets for novel therapeutic approaches in malignant mesothelioma and other malignancies.

摘要

CD26/二肽基肽酶IV是一种细胞表面糖蛋白,除其外肽酶位点外还由多个功能域组成。越来越多的证据表明,CD26表达升高与某些恶性肿瘤的疾病侵袭性和侵袭潜能相关。为了进一步探究参与这种临床行为的分子机制,我们当前的工作聚焦于CD26与CD9之间的相互作用,CD26和CD9最近被确定为恶性间皮瘤中癌症干细胞的新型标志物。我们发现,在恶性间皮瘤细胞系ACC-MESO1和MSTO-211H中,CD26和CD9相互协同调节并共同沉淀。小干扰RNA研究表明,CD26缺失导致CD9表达增加,而CD9缺失则导致CD26表达增加。与这些发现一致的是,将CD26基因导入CD26阴性的MSTO-211H细胞会降低CD9表达。细胞侵袭试验表明,CD26过表达或CD9基因缺失会导致侵袭性增强,而CD26基因缺失则导致侵袭潜能降低。此外,我们的研究表明,这种增强的侵袭性可能部分由α5β1整合素介导,因为共同沉淀研究证明了CD26与α5β1整合素之间存在关联。最后,CD9基因缺失导致β1整合素下游的FAK和Cas-L的蛋白水平及酪氨酸磷酸化升高,而CD26缺失则导致这些分子的水平降低。总的来说,我们的研究结果表明,CD26通过与α5β1整合素相互作用增强肿瘤细胞侵袭,而CD9通过降低CD26-α5β1整合素复合物水平,通过CD9与CD26表达之间的负相关来负向调节肿瘤细胞侵袭。我们的结果还表明,CD26和CD9可作为恶性间皮瘤和其他恶性肿瘤的潜在生物标志物以及新型治疗方法的有前景的分子靶点。

https://cdn.ncbi.nlm.nih.gov/pmc/blobs/cdf4/3900581/494af00bcf0a/pone.0086671.g001.jpg

文献AI研究员

20分钟写一篇综述,助力文献阅读效率提升50倍。

立即体验

用中文搜PubMed

大模型驱动的PubMed中文搜索引擎

马上搜索

文档翻译

学术文献翻译模型,支持多种主流文档格式。

立即体验