Suppr超能文献

局灶性脑缺血中的选择性ROCK2抑制

Selective ROCK2 Inhibition In Focal Cerebral Ischemia.

作者信息

Lee Jeong Hyun, Zheng Yi, von Bornstadt Daniel, Wei Ying, Balcioglu Aygul, Daneshmand Ali, Yalcin Nilufer, Yu Esther, Herisson Fanny, Atalay Yahya B, Kim Maya Hwewon, Ahn Yong-Joo, Balkaya Mustafa, Sweetnam Paul, Schueller Olivier, Poyurovsky Masha V, Kim Hyung-Hwan, Lo Eng H, Furie Karen L, Ayata Cenk

机构信息

Neurovascular Research Laboratory, Department of Radiology, Massachusetts General Hospital, Harvard Medical School, Charlestown, MA 02129.

Surface Logix Inc, Brighton, MA 02135.

出版信息

Ann Clin Transl Neurol. 2014 Jan 1;1(1):2-14. doi: 10.1002/acn3.19.

Abstract

OBJECTIVE

Rho-associated kinase (ROCK) is a key regulator of numerous processes in multiple cell types relevant in stroke pathophysiology. ROCK inhibitors have improved outcome in experimental models of acute ischemic or hemorrhagic stroke. However, the relevant ROCK isoform (ROCK1 or ROCK2) in acute stroke is not known.

METHODS

We characterized the pharmacodynamic and pharmacokinetic profile, and tested the efficacy and safety of a novel selective ROCK2 inhibitor KD025 (formerly SLx-2119) in focal cerebral ischemia models in mice.

RESULTS

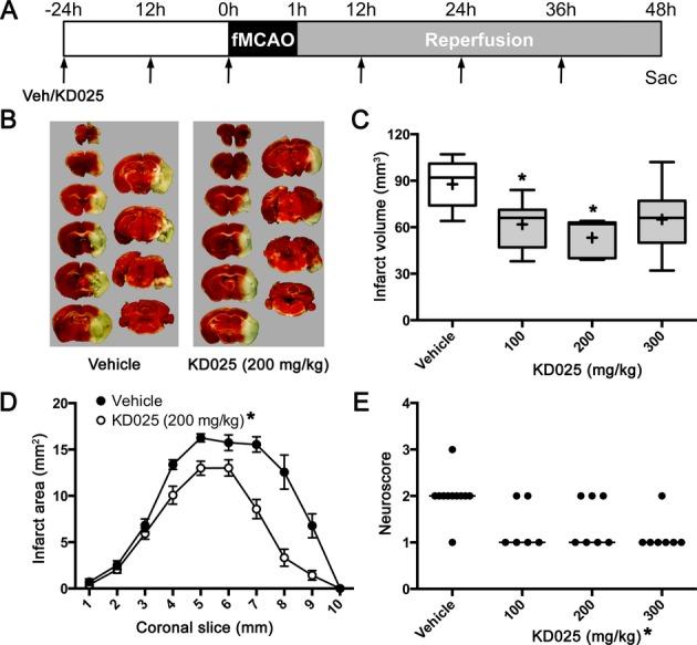
KD025 dose-dependently reduced infarct volume after transient middle cerebral artery occlusion. The therapeutic window was at least 3 hours from stroke onset, and the efficacy was sustained for at least 4 weeks. KD025 was at least as efficacious in aged, diabetic or female mice, as in normal adult males. Concurrent treatment with atorvastatin was safe, but not additive or synergistic. KD025 was also safe in a permanent ischemia model, albeit with diminished efficacy. As one mechanism of protection, KD025 improved cortical perfusion in a distal middle cerebral artery occlusion model, implicating enhanced collateral flow. Unlike isoform-nonselective ROCK inhibitors, KD025 did not cause significant hypotension, a dose-limiting side effect in acute ischemic stroke.

INTERPRETATION

Altogether, these data show that KD025 is efficacious and safe in acute focal cerebral ischemia in mice, implicating ROCK2 as the relevant isoform in acute ischemic stroke. Data suggest that selective ROCK2 inhibition has a favorable safety profile to facilitate clinical translation.

摘要

目的

Rho相关激酶(ROCK)是多种细胞类型中众多与中风病理生理学相关过程的关键调节因子。ROCK抑制剂已改善急性缺血性或出血性中风实验模型的预后。然而,急性中风中相关的ROCK亚型(ROCK1或ROCK2)尚不清楚。

方法

我们对一种新型选择性ROCK2抑制剂KD025(原名SLx-2119)在小鼠局灶性脑缺血模型中的药效学和药代动力学特征进行了表征,并测试了其疗效和安全性。

结果

KD025在短暂性大脑中动脉闭塞后剂量依赖性地减少梗死体积。治疗窗从中风发作起至少为3小时,且疗效持续至少4周。KD025在老年、糖尿病或雌性小鼠中的疗效至少与正常成年雄性小鼠相同。与阿托伐他汀联合治疗是安全的,但无相加或协同作用。KD025在永久性缺血模型中也是安全的,尽管疗效有所降低。作为一种保护机制,KD025在大脑中动脉远端闭塞模型中改善了皮质灌注,提示侧支血流增强。与亚型非选择性ROCK抑制剂不同,KD025不会引起明显的低血压,这是急性缺血性中风中的剂量限制性副作用。

解读

总之,这些数据表明KD025在小鼠急性局灶性脑缺血中有效且安全,提示ROCK2是急性缺血性中风中的相关亚型。数据表明选择性ROCK2抑制具有良好的安全性,便于临床转化。

https://cdn.ncbi.nlm.nih.gov/pmc/blobs/a175/4207498/7140a01c11c4/acn30001-0002-f1.jpg

文献AI研究员

20分钟写一篇综述,助力文献阅读效率提升50倍。

立即体验

用中文搜PubMed

大模型驱动的PubMed中文搜索引擎

马上搜索

文档翻译

学术文献翻译模型,支持多种主流文档格式。

立即体验