Shao Changwei, Li Qiye, Chen Songlin, Zhang Pei, Lian Jinmin, Hu Qiaomu, Sun Bing, Jin Lijun, Liu Shanshan, Wang Zongji, Zhao Hongmei, Jin Zonghui, Liang Zhuo, Li Yangzhen, Zheng Qiumei, Zhang Yong, Wang Jun, Zhang Guojie
Yellow Sea Fisheries Research Institute, CAFS, Key Lab for Sustainable Development of Marine Fisheries, Ministry of Agriculture, Qingdao 266071, China;
Genome Res. 2014 Apr;24(4):604-15. doi: 10.1101/gr.162172.113. Epub 2014 Feb 2.
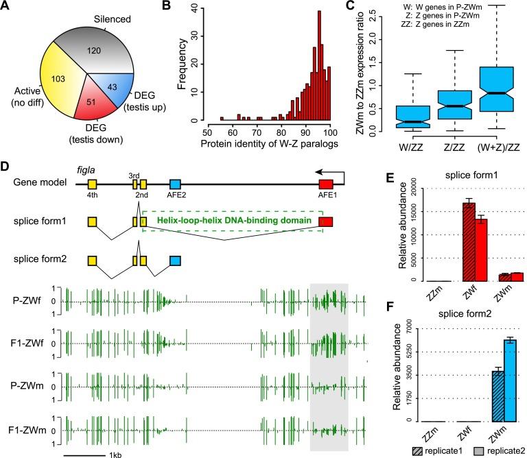
Environmental sex determination (ESD) occurs in divergent, phylogenetically unrelated taxa, and in some species, co-occurs with genetic sex determination (GSD) mechanisms. Although epigenetic regulation in response to environmental effects has long been proposed to be associated with ESD, a systemic analysis on epigenetic regulation of ESD is still lacking. Using half-smooth tongue sole (Cynoglossus semilaevis) as a model-a marine fish that has both ZW chromosomal GSD and temperature-dependent ESD-we investigated the role of DNA methylation in transition from GSD to ESD. Comparative analysis of the gonadal DNA methylomes of pseudomale, female, and normal male fish revealed that genes in the sex determination pathways are the major targets of substantial methylation modification during sexual reversal. Methylation modification in pseudomales is globally inherited in their ZW offspring, which can naturally develop into pseudomales without temperature incubation. Transcriptome analysis revealed that dosage compensation occurs in a restricted, methylated cytosine enriched Z chromosomal region in pseudomale testes, achieving equal expression level in normal male testes. In contrast, female-specific W chromosomal genes are suppressed in pseudomales by methylation regulation. We conclude that epigenetic regulation plays multiple crucial roles in sexual reversal of tongue sole fish. We also offer the first clues on the mechanisms behind gene dosage balancing in an organism that undergoes sexual reversal. Finally, we suggest a causal link between the bias sex chromosome assortment in the offspring of a pseudomale family and the transgenerational epigenetic inheritance of sexual reversal in tongue sole fish.
环境性别决定(ESD)发生在不同的、系统发育上不相关的分类群中,并且在一些物种中,与遗传性别决定(GSD)机制同时存在。尽管长期以来人们一直认为响应环境影响的表观遗传调控与ESD有关,但仍缺乏对ESD表观遗传调控的系统分析。以半滑舌鳎(Cynoglossus semilaevis)为模型——一种具有ZW染色体GSD和温度依赖性ESD的海洋鱼类——我们研究了DNA甲基化在从GSD转变为ESD过程中的作用。对伪雄鱼、雌鱼和正常雄鱼性腺DNA甲基化组的比较分析表明,性别决定途径中的基因是性逆转过程中大量甲基化修饰的主要靶点。伪雄鱼中的甲基化修饰在其ZW后代中整体遗传,这些后代无需温度孵化就能自然发育成伪雄鱼。转录组分析表明,剂量补偿发生在伪雄鱼睾丸中一个受限的、富含甲基化胞嘧啶的Z染色体区域,从而在正常雄鱼睾丸中实现了相等的表达水平。相反,雌性特异性W染色体基因在伪雄鱼中通过甲基化调控被抑制。我们得出结论,表观遗传调控在舌鳎鱼的性逆转中起多种关键作用。我们还首次揭示了经历性逆转的生物体中基因剂量平衡背后的机制线索。最后,我们提出了伪雄鱼家族后代中偏态性染色体分离与舌鳎鱼性逆转的跨代表观遗传遗传之间的因果联系。