Department of Medicine, Division of Immunology & Inflammation, Imperial College, London, UK.
Department of Medicine, Division of Immunology & Inflammation, Imperial College, London, UK; Department of Pathology, Li Ka Shing Faculty of Medicine, University of Hong Kong, Hong Kong, China; Department of Paediatrics & Adolescent Medicine, Li Ka Shing Faculty of Medicine, University of Hong Kong, Hong Kong, China.
J Autoimmun. 2014 May;50(100):107-22. doi: 10.1016/j.jaut.2014.01.032. Epub 2014 Feb 1.
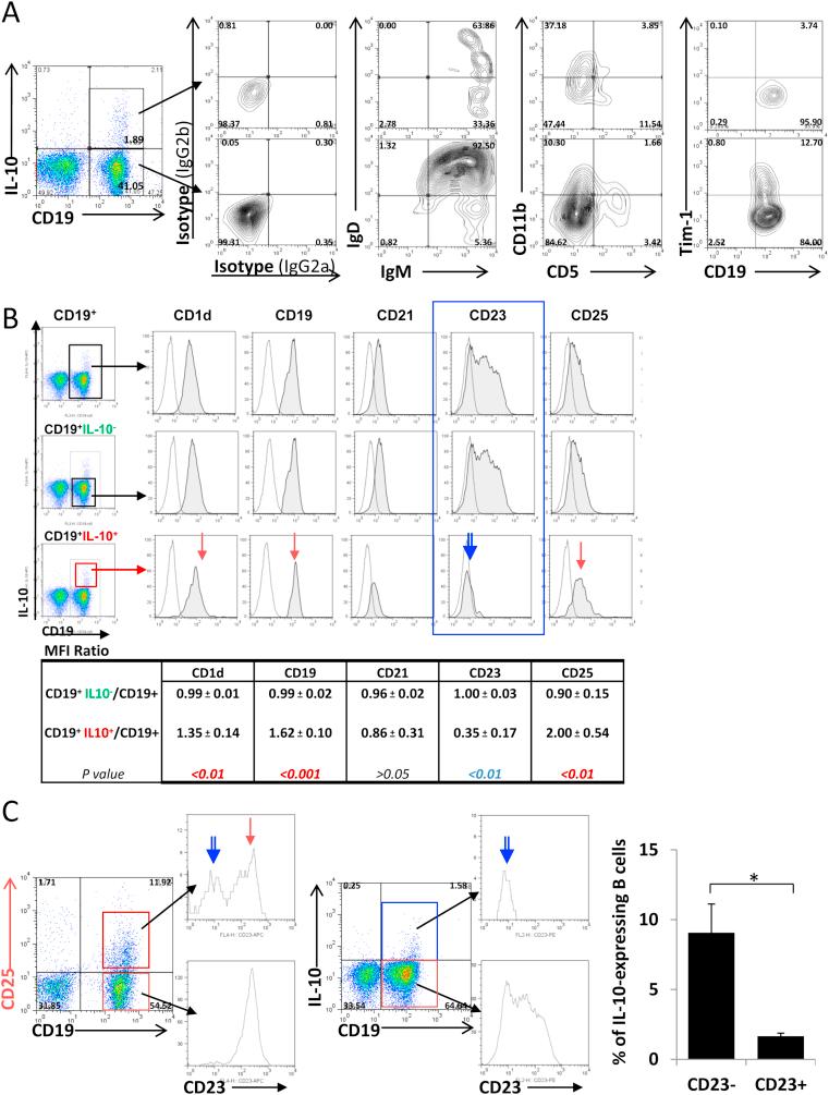
Regulatory B cells (Breg) have attracted increasing attention for their roles in maintaining peripheral tolerance. Interleukin 33 (IL-33) is a recently identified IL-1 family member, which leads a double-life with both pro- and anti-inflammatory properties. We report here that peritoneal injection of IL-33 exacerbated inflammatory bowel disease in IL-10-deficient (IL-10(-/-)) mice, whereas IL-33-treated IL-10-sufficient (wild type) mice were protected from the disease induction. A phenotypically unconventional subset(s) (CD19(+)CD25(+)CD1d(hi)IgM(hi)CD5(-)CD23(-)Tim-1(-)) of IL-10 producing Breg-like cells (Breg(IL-33)) was identified responsible for the protection. We demonstrated further that Breg(IL-33) isolated from these mice could suppress immune effector cell expansion and functions and, upon adoptive transfer, effectively blocked the development of spontaneous colitis in IL-10(-/-) mice. Our findings indicate an essential protective role, hence therapeutic potential, of Breg(IL-33) against mucosal inflammatory disorders in the gut.
调节性 B 细胞(Breg)因其在维持外周耐受中的作用而引起了越来越多的关注。白细胞介素 33(IL-33)是最近发现的白细胞介素 1 家族成员,具有促炎和抗炎双重特性。我们在这里报告,腹腔注射 IL-33 可加重 IL-10 缺陷(IL-10(-/-))小鼠的炎症性肠病,而 IL-33 治疗的 IL-10 充足(野生型)小鼠则免受疾病诱导。我们鉴定出一种表型非常规的 IL-10 产生 B 调节细胞(Breg(IL-33))亚群(CD19(+)CD25(+)CD1d(hi)IgM(hi)CD5(-)CD23(-)Tim-1(-)),负责这种保护作用。我们进一步证明,从这些小鼠中分离出的 Breg(IL-33)可抑制免疫效应细胞的扩增和功能,并且在过继转移后,可有效阻止 IL-10(-/-)小鼠自发性结肠炎的发展。我们的研究结果表明,Breg(IL-33)在肠道黏膜炎症性疾病中具有重要的保护作用,因此具有治疗潜力。