Department of Pharmacology.
Genes Dev. 2014 Feb 1;28(3):273-89. doi: 10.1101/gad.232470.113.
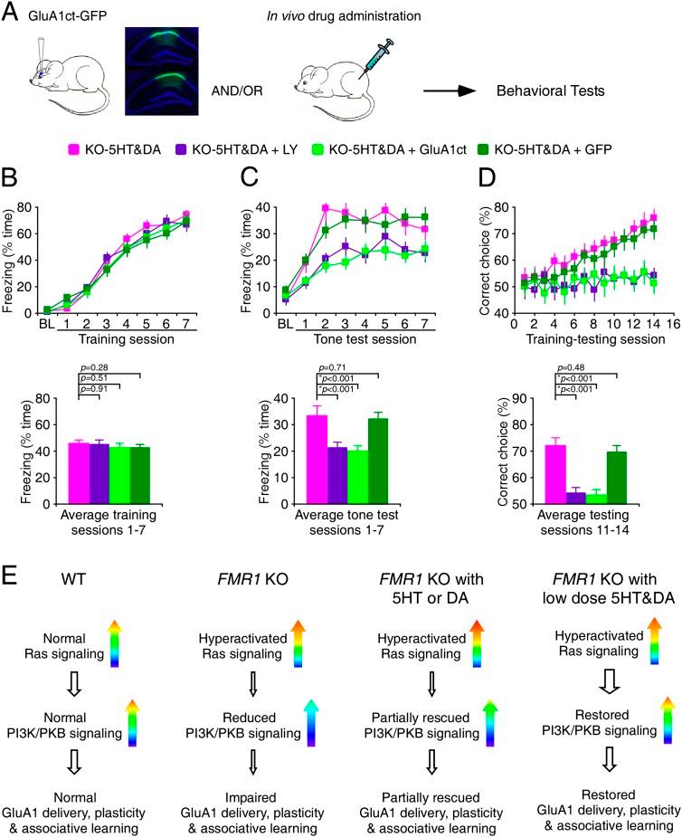
Fragile X syndrome, caused by the loss of Fmr1 gene function, is the most common form of inherited mental retardation, with no effective treatment. Using a tractable animal model, we investigated mechanisms of action of a few FDA-approved psychoactive drugs that modestly benefit the cognitive performance in fragile X patients. Here we report that compounds activating serotonin (5HT) subtype 2B receptors (5HT2B-Rs) or dopamine (DA) subtype 1-like receptors (D1-Rs) and/or those inhibiting 5HT2A-Rs or D2-Rs moderately enhance Ras-PI3K/PKB signaling input, GluA1-dependent synaptic plasticity, and learning in Fmr1 knockout mice. Unexpectedly, combinations of these 5HT and DA compounds at low doses synergistically stimulate Ras-PI3K/PKB signal transduction and GluA1-dependent synaptic plasticity and remarkably restore normal learning in Fmr1 knockout mice without causing anxiety-related side effects. These findings suggest that properly dosed and combined FDA-approved psychoactive drugs may effectively treat the cognitive impairment associated with fragile X syndrome.
脆性 X 综合征是由 Fmr1 基因功能丧失引起的,是最常见的遗传性智力障碍形式,目前尚无有效治疗方法。我们使用一种易于处理的动物模型,研究了几种经美国食品和药物管理局批准的精神药物的作用机制,这些药物可适度改善脆性 X 患者的认知表现。在这里,我们报告说,激活 5-羟色胺(5HT)2B 受体(5HT2B-Rs)或多巴胺(DA)1 样受体(D1-Rs)的化合物,以及抑制 5HT2A-Rs 或 D2-Rs 的化合物,可适度增强 Ras-PI3K/PKB 信号转导、GluA1 依赖性突触可塑性和 Fmr1 敲除小鼠的学习能力。出乎意料的是,这些 5HT 和 DA 化合物的组合以低剂量协同刺激 Ras-PI3K/PKB 信号转导和 GluA1 依赖性突触可塑性,并显著恢复 Fmr1 敲除小鼠的正常学习能力,而不会引起焦虑相关的副作用。这些发现表明,适当剂量和组合的经美国食品和药物管理局批准的精神药物可能有效治疗脆性 X 综合征相关的认知障碍。