Suppr超能文献

角质形成细胞中Nrf2的激活会在小鼠中引发类似氯痤疮(MADISH)的皮肤疾病。

Activation of Nrf2 in keratinocytes causes chloracne (MADISH)-like skin disease in mice.

作者信息

Schäfer Matthias, Willrodt Ann-Helen, Kurinna Svitlana, Link Andrea S, Farwanah Hany, Geusau Alexandra, Gruber Florian, Sorg Olivier, Huebner Aaron J, Roop Dennis R, Sandhoff Konrad, Saurat Jean-Hilaire, Tschachler Erwin, Schneider Marlon R, Langbein Lutz, Bloch Wilhelm, Beer Hans-Dietmar, Werner Sabine

机构信息

Department of Biology, Institute of Molecular Health Sciences, ETH Zurich Zurich, Switzerland.

出版信息

EMBO Mol Med. 2014 Apr;6(4):442-57. doi: 10.1002/emmm.201303281. Epub 2014 Feb 6.

Abstract

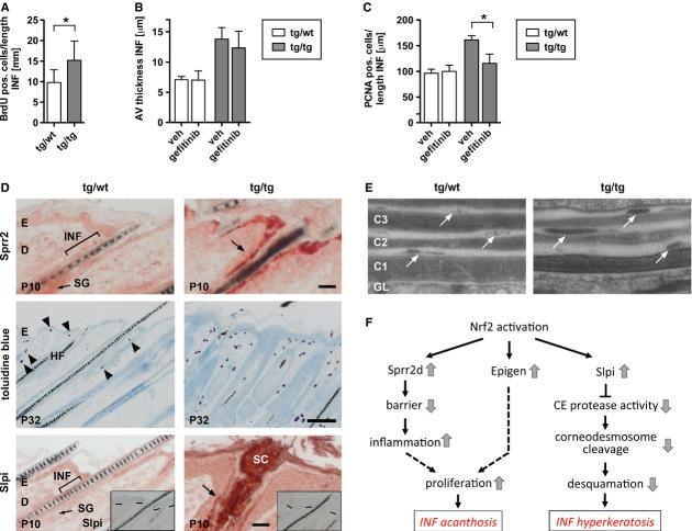
The transcription factor Nrf2 is a key regulator of the cellular stress response, and pharmacological Nrf2 activation is a promising strategy for skin protection and cancer prevention. We show here that prolonged Nrf2 activation in keratinocytes causes sebaceous gland enlargement and seborrhea in mice due to upregulation of the growth factor epigen, which we identified as a novel Nrf2 target. This was accompanied by thickening and hyperkeratosis of hair follicle infundibula. These abnormalities caused dilatation of infundibula, hair loss, and cyst development upon aging. Upregulation of epigen, secretory leukocyte peptidase inhibitor (Slpi), and small proline-rich protein 2d (Sprr2d) in hair follicles was identified as the likely cause of infundibular acanthosis, hyperkeratosis, and cyst formation. These alterations were highly reminiscent to the phenotype of chloracne/"metabolizing acquired dioxin-induced skin hamartomas" (MADISH) patients. Indeed, SLPI, SPRR2, and epigen were strongly expressed in cysts of MADISH patients and upregulated by dioxin in human keratinocytes in an NRF2-dependent manner. These results identify novel Nrf2 activities in the pilosebaceous unit and point to a role of NRF2 in MADISH pathogenesis.

摘要

转录因子Nrf2是细胞应激反应的关键调节因子,药物性激活Nrf2是一种有前景的皮肤保护和癌症预防策略。我们在此表明,角质形成细胞中Nrf2的长期激活会导致小鼠皮脂腺肿大和脂溢性皮炎,这是由于生长因子epigen上调所致,我们将其鉴定为一种新的Nrf2靶点。这伴随着毛囊漏斗部增厚和角化过度。随着年龄增长,这些异常会导致漏斗部扩张、脱发和囊肿形成。毛囊中epigen、分泌型白细胞蛋白酶抑制剂(Slpi)和富含脯氨酸的小蛋白2d(Sprr2d)的上调被确定为漏斗部棘皮症、角化过度和囊肿形成的可能原因。这些改变与氯痤疮/“代谢性获得性二噁英诱导的皮肤错构瘤”(MADISH)患者的表型高度相似。事实上,SLPI、SPRR2和epigen在MADISH患者的囊肿中强烈表达,并在人角质形成细胞中被二噁英以NRF2依赖的方式上调。这些结果确定了Nrf2在皮脂腺单位中的新活性,并指出NRF2在MADISH发病机制中的作用。

https://cdn.ncbi.nlm.nih.gov/pmc/blobs/86d9/3992072/2096669333d0/emmm0006-0442-f1.jpg

文献AI研究员

20分钟写一篇综述,助力文献阅读效率提升50倍。

立即体验

用中文搜PubMed

大模型驱动的PubMed中文搜索引擎

马上搜索

文档翻译

学术文献翻译模型,支持多种主流文档格式。

立即体验