Suppr超能文献

尿嘧啶 DNA 糖基化酶(UNG)缺失增强了培美曲塞处理的人类癌细胞中 DNA 双链断裂的形成。

Uracil DNA glycosylase (UNG) loss enhances DNA double strand break formation in human cancer cells exposed to pemetrexed.

机构信息

Department of Pathology, Case Western Reserve University School of Medicine, 10900 Euclid Avenue, Cleveland, OH 44106, USA.

Department of Genetics and Genome Sciences, Case Western Reserve University School of Medicine, 10900 Euclid Avenue, Cleveland, OH 44106, USA.

出版信息

Cell Death Dis. 2014 Feb 6;5(2):e1045. doi: 10.1038/cddis.2013.477.

Abstract

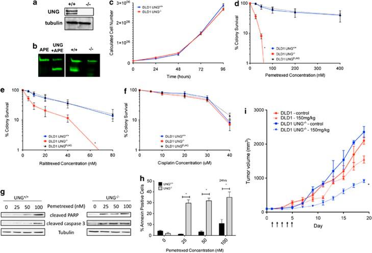
Misincorporation of genomic uracil and formation of DNA double strand breaks (DSBs) are known consequences of exposure to TS inhibitors such as pemetrexed. Uracil DNA glycosylase (UNG) catalyzes the excision of uracil from DNA and initiates DNA base excision repair (BER). To better define the relationship between UNG activity and pemetrexed anticancer activity, we have investigated DNA damage, DSB formation, DSB repair capacity, and replication fork stability in UNG(+/+) and UNG(-/-) cells. We report that despite identical growth rates and DSB repair capacities, UNG(-/-) cells accumulated significantly greater uracil and DSBs compared with UNG(+/+) cells when exposed to pemetrexed. ChIP-seq analysis of γ-H2AX enrichment confirmed fewer DSBs in UNG(+/+) cells. Furthermore, DSBs in UNG(+/+) and UNG(-/-) cells occur at distinct genomic loci, supporting differential mechanisms of DSB formation in UNG-competent and UNG-deficient cells. UNG(-/-) cells also showed increased evidence of replication fork instability (PCNA dispersal) when exposed to pemetrexed. Thymidine co-treatment rescues S-phase arrest in both UNG(+/+) and UNG(-/-) cells treated with IC50-level pemetrexed. However, following pemetrexed exposure, UNG(-/-) but not UNG(+/+) cells are refractory to thymidine rescue, suggesting that deficient uracil excision rather than dTTP depletion is the barrier to cell cycle progression in UNG(-/-) cells. Based on these findings we propose that pemetrexed-induced uracil misincorporation is genotoxic, contributing to replication fork instability, DSB formation and ultimately cell death.

摘要

碱基错配和 DNA 双链断裂(DSB)的形成是培美曲塞等胸苷酸合成酶抑制剂暴露的已知后果。尿嘧啶 DNA 糖基化酶(UNG)催化从 DNA 中切除尿嘧啶,并启动 DNA 碱基切除修复(BER)。为了更好地定义 UNG 活性与培美曲塞抗癌活性之间的关系,我们研究了 UNG(+/+)和 UNG(-/-)细胞中的 DNA 损伤、DSB 形成、DSB 修复能力和复制叉稳定性。我们报告说,尽管 UNG(-/-)细胞的生长速率和 DSB 修复能力相同,但与 UNG(+/+)细胞相比,当暴露于培美曲塞时,UNG(-/-)细胞积累了更多的尿嘧啶和 DSB。γ-H2AX 富集的 ChIP-seq 分析证实 UNG(+/+)细胞中的 DSB 较少。此外,UNG(+/+)和 UNG(-/-)细胞中的 DSB 发生在不同的基因组位置,支持 UNG 功能正常和缺陷细胞中 DSB 形成的不同机制。UNG(-/-)细胞在暴露于培美曲塞时也显示出复制叉不稳定(PCNA 弥散)的增加证据。胸苷共处理可挽救 UNG(+/+)和 UNG(-/-)细胞中 IC50 培美曲塞处理引起的 S 期阻滞。然而,培美曲塞暴露后,UNG(-/-)细胞而非 UNG(+/+)细胞对胸苷挽救无反应,这表明缺乏尿嘧啶切除而不是 dTTP 耗尽是 UNG(-/-)细胞中细胞周期进程的障碍。基于这些发现,我们提出培美曲塞诱导的尿嘧啶错配是遗传毒性的,导致复制叉不稳定、DSB 形成,最终导致细胞死亡。

https://cdn.ncbi.nlm.nih.gov/pmc/blobs/29fd/3944228/6a7f8020516c/cddis2013477f1.jpg

文献检索

告别复杂PubMed语法,用中文像聊天一样搜索,搜遍4000万医学文献。AI智能推荐,让科研检索更轻松。

立即免费搜索

文件翻译

保留排版,准确专业,支持PDF/Word/PPT等文件格式,支持 12+语言互译。

免费翻译文档

深度研究

AI帮你快速写综述,25分钟生成高质量综述,智能提取关键信息,辅助科研写作。

立即免费体验