• 文献检索
  • 文档翻译
  • 深度研究
  • 学术资讯
  • Suppr Zotero 插件Zotero 插件
  • 邀请有礼
  • 套餐&价格
  • 历史记录
应用&插件
Suppr Zotero 插件Zotero 插件浏览器插件Mac 客户端Windows 客户端微信小程序
定价
高级版会员购买积分包购买API积分包
服务
文献检索文档翻译深度研究API 文档MCP 服务
关于我们
关于 Suppr公司介绍联系我们用户协议隐私条款
关注我们

Suppr 超能文献

核心技术专利:CN118964589B侵权必究
粤ICP备2023148730 号-1Suppr @ 2026

文献检索

告别复杂PubMed语法,用中文像聊天一样搜索,搜遍4000万医学文献。AI智能推荐,让科研检索更轻松。

立即免费搜索

文件翻译

保留排版,准确专业,支持PDF/Word/PPT等文件格式,支持 12+语言互译。

免费翻译文档

深度研究

AI帮你快速写综述,25分钟生成高质量综述,智能提取关键信息,辅助科研写作。

立即免费体验

维氏色虫、内共生与红藻复合体假说——隐藻、囊泡藻、不等鞭毛藻和定鞭藻(CASH谱系)中的质体进化

Chromera velia, endosymbioses and the rhodoplex hypothesis--plastid evolution in cryptophytes, alveolates, stramenopiles, and haptophytes (CASH lineages).

作者信息

Petersen Jörn, Ludewig Ann-Kathrin, Michael Victoria, Bunk Boyke, Jarek Michael, Baurain Denis, Brinkmann Henner

机构信息

Leibniz-Institut DSMZ-Deutsche Sammlung von Mikroorganismen und Zellkulturen GmbH, Braunschweig, Germany.

出版信息

Genome Biol Evol. 2014 Mar;6(3):666-84. doi: 10.1093/gbe/evu043.

DOI:10.1093/gbe/evu043
PMID:24572015
原文链接:https://pmc.ncbi.nlm.nih.gov/articles/PMC3971594/
Abstract

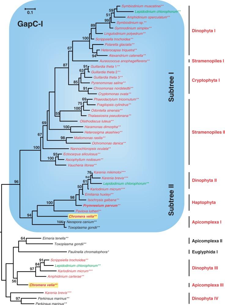
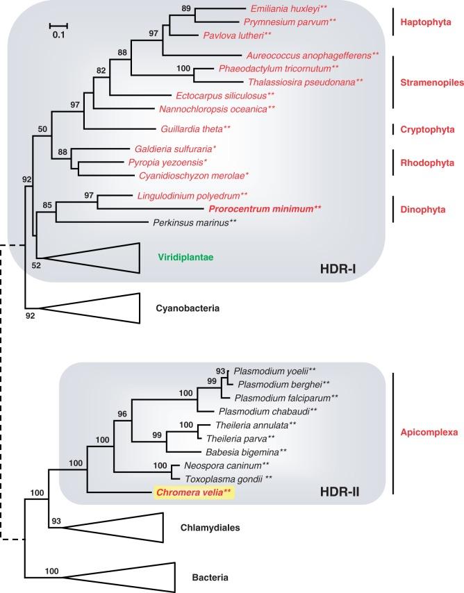
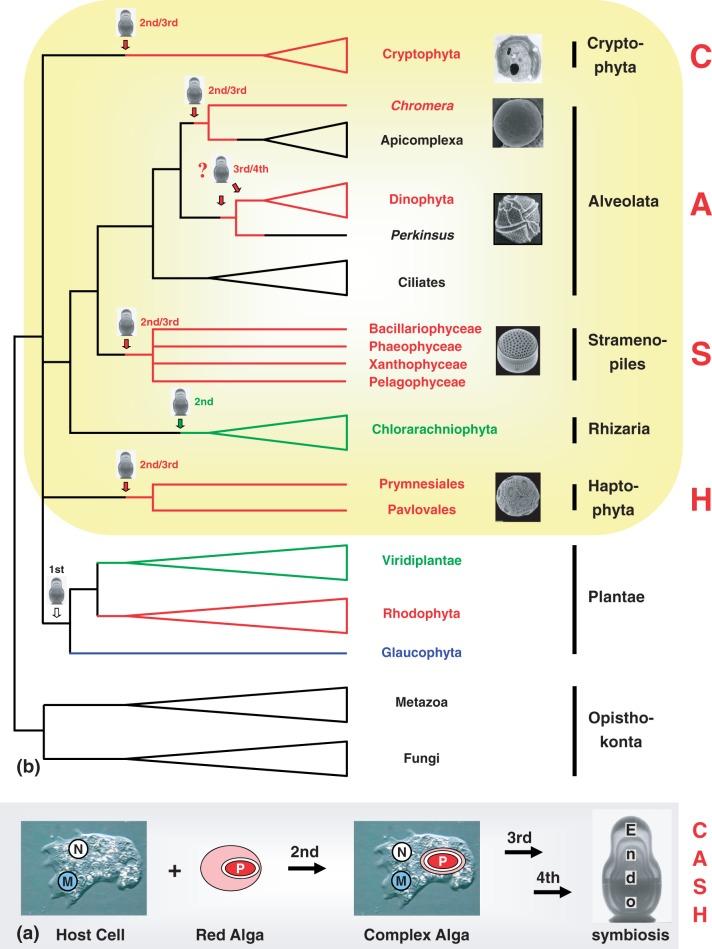
The discovery of Chromera velia, a free-living photosynthetic relative of apicomplexan pathogens, has provided an unexpected opportunity to study the algal ancestry of malaria parasites. In this work, we compared the molecular footprints of a eukaryote-to-eukaryote endosymbiosis in C. velia to their equivalents in peridinin-containing dinoflagellates (PCD) to reevaluate recent claims in favor of a common ancestry of their plastids. To this end, we established the draft genome and a set of full-length cDNA sequences from C. velia via next-generation sequencing. We documented the presence of a single coxI gene in the mitochondrial genome, which thus represents the genetically most reduced aerobic organelle identified so far, but focused our analyses on five "lucky genes" of the Calvin cycle. These were selected because of their known support for a common origin of complex plastids from cryptophytes, alveolates (represented by PCDs), stramenopiles, and haptophytes (CASH) via a single secondary endosymbiosis with a red alga. As expected, our broadly sampled phylogenies of the nuclear-encoded Calvin cycle markers support a rhodophycean origin for the complex plastid of Chromera. However, they also suggest an independent origin of apicomplexan and dinophycean (PCD) plastids via two eukaryote-to-eukaryote endosymbioses. Although at odds with the current view of a common photosynthetic ancestry for alveolates, this conclusion is nonetheless in line with the deviant plastome architecture in dinoflagellates and the morphological paradox of four versus three plastid membranes in the respective lineages. Further support for independent endosymbioses is provided by analysis of five additional markers, four of them involved in the plastid protein import machinery. Finally, we introduce the "rhodoplex hypothesis" as a convenient way to designate evolutionary scenarios where CASH plastids are ultimately the product of a single secondary endosymbiosis with a red alga but were subsequently horizontally spread via higher-order eukaryote-to-eukaryote endosymbioses.

摘要

发现了一种自由生活的光合生物——维氏色虫(Chromera velia),它是顶复门病原体的近亲,这为研究疟原虫的藻类起源提供了一个意想不到的机会。在这项研究中,我们将维氏色虫中真核生物到真核生物内共生的分子印记与其在含多甲藻素的甲藻(PCD)中的对应印记进行了比较,以重新评估最近关于其质体具有共同祖先的说法。为此,我们通过下一代测序建立了维氏色虫的基因组草图和一组全长cDNA序列。我们记录了线粒体基因组中单个细胞色素氧化酶亚基I(coxI)基因的存在,因此它代表了迄今为止在遗传上最简化的需氧细胞器,但我们的分析集中在卡尔文循环的五个“幸运基因”上。选择这些基因是因为它们已知支持通过与红藻的一次次生内共生,使隐藻、囊泡藻(以PCD为代表)、硅藻和定鞭藻(CASH)的复合质体具有共同起源。不出所料,我们对核编码的卡尔文循环标记进行的广泛采样系统发育分析支持了色虫复合质体起源于红藻的观点。然而,它们也表明顶复门和甲藻(PCD)质体是通过两次真核生物到真核生物的内共生独立起源的。尽管这与目前关于囊泡藻具有共同光合祖先的观点不一致,但这一结论与甲藻中异常的质体基因组结构以及各谱系中分别为四层与三层质体膜的形态学悖论是一致的。对另外五个标记的分析进一步支持了独立内共生的观点,其中四个标记参与质体蛋白导入机制。最后,我们引入“红藻复合体假说”,作为一种方便的方式来描述进化场景,即CASH质体最终是与红藻一次次生内共生的产物,但随后通过高阶真核生物到真核生物的内共生水平传播。

https://cdn.ncbi.nlm.nih.gov/pmc/blobs/313e/3971594/c1293b55339c/evu043f7p.jpg
https://cdn.ncbi.nlm.nih.gov/pmc/blobs/313e/3971594/6af9acd76353/evu043f1p.jpg
https://cdn.ncbi.nlm.nih.gov/pmc/blobs/313e/3971594/de7a9f3a31a2/evu043f2p.jpg
https://cdn.ncbi.nlm.nih.gov/pmc/blobs/313e/3971594/6c06bae028f7/evu043f3p.jpg
https://cdn.ncbi.nlm.nih.gov/pmc/blobs/313e/3971594/8ee53f32869e/evu043f4p.jpg
https://cdn.ncbi.nlm.nih.gov/pmc/blobs/313e/3971594/7ea5b525528b/evu043f5p.jpg
https://cdn.ncbi.nlm.nih.gov/pmc/blobs/313e/3971594/870c0eed2ed8/evu043f6p.jpg
https://cdn.ncbi.nlm.nih.gov/pmc/blobs/313e/3971594/c1293b55339c/evu043f7p.jpg
https://cdn.ncbi.nlm.nih.gov/pmc/blobs/313e/3971594/6af9acd76353/evu043f1p.jpg
https://cdn.ncbi.nlm.nih.gov/pmc/blobs/313e/3971594/de7a9f3a31a2/evu043f2p.jpg
https://cdn.ncbi.nlm.nih.gov/pmc/blobs/313e/3971594/6c06bae028f7/evu043f3p.jpg
https://cdn.ncbi.nlm.nih.gov/pmc/blobs/313e/3971594/8ee53f32869e/evu043f4p.jpg
https://cdn.ncbi.nlm.nih.gov/pmc/blobs/313e/3971594/7ea5b525528b/evu043f5p.jpg
https://cdn.ncbi.nlm.nih.gov/pmc/blobs/313e/3971594/870c0eed2ed8/evu043f6p.jpg
https://cdn.ncbi.nlm.nih.gov/pmc/blobs/313e/3971594/c1293b55339c/evu043f7p.jpg

相似文献

1
Chromera velia, endosymbioses and the rhodoplex hypothesis--plastid evolution in cryptophytes, alveolates, stramenopiles, and haptophytes (CASH lineages).维氏色虫、内共生与红藻复合体假说——隐藻、囊泡藻、不等鞭毛藻和定鞭藻(CASH谱系)中的质体进化
Genome Biol Evol. 2014 Mar;6(3):666-84. doi: 10.1093/gbe/evu043.
2
Origin and distribution of Calvin cycle fructose and sedoheptulose bisphosphatases in plantae and complex algae: a single secondary origin of complex red plastids and subsequent propagation via tertiary endosymbioses.卡尔文循环果糖和景天庚酮糖双磷酸酶在植物和复杂藻类中的起源与分布:复杂红色质体的单一次生起源及随后通过三次内共生作用的传播。
Protist. 2007 Jul;158(3):263-76. doi: 10.1016/j.protis.2006.12.004. Epub 2007 Mar 21.
3
Phylogenomic evidence for separate acquisition of plastids in cryptophytes, haptophytes, and stramenopiles.系统发生基因组学证据表明隐藻、甲藻和不等鞭毛类植物中的质体是分别获得的。
Mol Biol Evol. 2010 Jul;27(7):1698-709. doi: 10.1093/molbev/msq059. Epub 2010 Mar 1.
4
A New Model and Dating for the Evolution of Complex Plastids of Red Alga Origin.红藻起源的复杂质体进化的新模型和年代测定。
Genome Biol Evol. 2024 Sep 3;16(9). doi: 10.1093/gbe/evae192.
5
A common red algal origin of the apicomplexan, dinoflagellate, and heterokont plastids.质体具有共同的红藻起源,包括顶复门、甲藻和异鞭毛生物。
Proc Natl Acad Sci U S A. 2010 Jun 15;107(24):10949-54. doi: 10.1073/pnas.1003335107. Epub 2010 Jun 1.
6
A "green" phosphoribulokinase in complex algae with red plastids: evidence for a single secondary endosymbiosis leading to haptophytes, cryptophytes, heterokonts, and dinoflagellates.具有红色质体的复杂藻类中的一种“绿色”磷酸核酮糖激酶:导致定鞭藻、隐藻、不等鞭毛类和甲藻的单一次生内共生的证据。
J Mol Evol. 2006 Feb;62(2):143-57. doi: 10.1007/s00239-004-0305-3. Epub 2006 Feb 10.
7
Genes functioned in kleptoplastids of Dinophysis are derived from haptophytes rather than from cryptophytes.在双鞭甲藻的偷养甲藻中发挥作用的基因来源于甲藻而非隐藻。
Sci Rep. 2019 Jun 21;9(1):9009. doi: 10.1038/s41598-019-45326-5.
8
Evolutionary Dynamics of Cryptophyte Plastid Genomes.隐藻质体基因组的进化动力学
Genome Biol Evol. 2017 Jul 1;9(7):1859-1872. doi: 10.1093/gbe/evx123.
9
Ancient recruitment by chromists of green algal genes encoding enzymes for carotenoid biosynthesis.古代色素体生物招募绿藻中编码类胡萝卜素生物合成酶的基因。
Mol Biol Evol. 2008 Dec;25(12):2653-67. doi: 10.1093/molbev/msn206. Epub 2008 Sep 17.
10
ERAD components in organisms with complex red plastids suggest recruitment of a preexisting protein transport pathway for the periplastid membrane.具有复杂红色类囊体的生物中的 ERAD 成分表明,对于周质膜,一种预先存在的蛋白运输途径被招募。
Genome Biol Evol. 2011;3:140-50. doi: 10.1093/gbe/evq074. Epub 2010 Nov 15.

引用本文的文献

1
Molecular Phylogeny of the SELMA Translocation Machinery Recounts the Evolution of Complex Photosynthetic Eukaryotes.SELMA易位机制的分子系统发育揭示了复杂光合真核生物的进化历程。
Mol Biol Evol. 2025 Sep 1;42(9). doi: 10.1093/molbev/msaf167.
2
Structural insights into the assembly and energy transfer of haptophyte photosystem I-light-harvesting supercomplex.对定鞭藻光系统I-捕光超级复合体的组装和能量转移的结构见解。
Proc Natl Acad Sci U S A. 2024 Dec 10;121(50):e2413678121. doi: 10.1073/pnas.2413678121. Epub 2024 Dec 6.
3
Plastid translocon recycling in dinoflagellates demonstrates the portability of complex plastids between hosts.

本文引用的文献

1
A HYPOTHESIS FOR PLASTID EVOLUTION IN CHROMALVEOLATES(1).一个关于色藻门中质体进化的假说(1)。
J Phycol. 2008 Oct;44(5):1097-107. doi: 10.1111/j.1529-8817.2008.00559.x. Epub 2008 Sep 3.
2
Evolution of chloroplast transcript processing in Plasmodium and its chromerid algal relatives.叶绿体转录加工在疟原虫及其色体藻类亲属中的进化。
PLoS Genet. 2014 Jan;10(1):e1004008. doi: 10.1371/journal.pgen.1004008. Epub 2014 Jan 16.
3
Three old and one new: protein import into red algal-derived plastids surrounded by four membranes.
甲藻中质体转位子的循环利用证明了复杂质体在宿主间的可移植性。
Curr Biol. 2024 Dec 2;34(23):5494-5506.e3. doi: 10.1016/j.cub.2024.10.034. Epub 2024 Nov 20.
4
Adaptations and metabolic evolution of myzozoan protists across diverse lifestyles and environments.跨多种生活方式和环境的动基体目原生生物的适应性与代谢进化
Microbiol Mol Biol Rev. 2024 Dec 18;88(4):e0019722. doi: 10.1128/mmbr.00197-22. Epub 2024 Oct 10.
5
Putative MutS2 Homologs in Algae: More Goods in Shopping Bag?藻类中假定的MutS2同源物:购物袋里还有更多好东西?
J Mol Evol. 2024 Dec;92(6):815-833. doi: 10.1007/s00239-024-10210-y. Epub 2024 Oct 4.
6
Integrated overview of stramenopile ecology, taxonomy, and heterotrophic origin.关于鞭毛藻类生态学、分类学和异养起源的综合概述。
ISME J. 2024 Jan 8;18(1). doi: 10.1093/ismejo/wrae150.
7
Spatial and Seasonal Changes in Microbial Community of Breeding Pools in a -Dominated Peatland.以莎草为主的泥炭地繁殖池微生物群落的空间和季节变化
Microorganisms. 2024 Jun 30;12(7):1344. doi: 10.3390/microorganisms12071344.
8
Position of Algae on the Tree of Life.藻类在生命之树上的位置。
Dokl Biol Sci. 2022 Dec;507(1):312-326. doi: 10.1134/S0012496622060035. Epub 2023 Feb 13.
9
Volatiles of the Apicomplexan Alga Chromera velia and Associated Bacteria.顶复门藻类 Chromera velia 的挥发物及其相关细菌。
Chembiochem. 2023 Feb 1;24(3):e202200530. doi: 10.1002/cbic.202200530. Epub 2022 Dec 20.
10
The complete mitochondrial genome of harbors a unique repeat structure and a specific -spliced gene.[某种生物]的完整线粒体基因组具有独特的重复结构和一个特定剪接的基因。 (你提供的原文中“harbors”前缺少具体主语,这里根据语境补充了“[某种生物]”)
Front Microbiol. 2022 Sep 27;13:966219. doi: 10.3389/fmicb.2022.966219. eCollection 2022.
三个旧的和一个新的:蛋白质导入被四层膜包围的红藻来源的质体。
Protoplasma. 2013 Oct;250(5):1013-23. doi: 10.1007/s00709-013-0498-7. Epub 2013 Apr 24.
4
The revised classification of eukaryotes.真核生物的修订分类。
J Eukaryot Microbiol. 2012 Sep;59(5):429-93. doi: 10.1111/j.1550-7408.2012.00644.x.
5
Reevaluating the green contribution to diatom genomes.重新评估硅藻基因组中的绿色贡献。
Genome Biol Evol. 2012;4(7):683-8. doi: 10.1093/gbe/evs053. Epub 2012 Jun 7.
6
The evolutionary history of haptophytes and cryptophytes: phylogenomic evidence for separate origins.甲藻和隐藻的进化历史:系统基因组学证据表明它们有不同的起源。
Proc Biol Sci. 2012 Jun 7;279(1736):2246-54. doi: 10.1098/rspb.2011.2301. Epub 2012 Feb 1.
7
Multiple plastids collected by the dinoflagellate Dinophysis mitra through kleptoplastidy.通过盗营作用,腰鞭毛虫属中的多营养体被腰鞭毛虫收集。
Appl Environ Microbiol. 2012 Feb;78(3):813-21. doi: 10.1128/AEM.06544-11. Epub 2011 Nov 18.
8
Morphology, ultrastructure and life cycle of Vitrella brassicaformis n. sp., n. gen., a novel chromerid from the Great Barrier Reef.一种新型珊瑚色藻——来自大堡礁的 Brassicaformis 新种玻璃海鞘的形态、超微结构和生活史。
Protist. 2012 Mar;163(2):306-23. doi: 10.1016/j.protis.2011.09.001. Epub 2011 Nov 3.
9
Red and problematic green phylogenetic signals among thousands of nuclear genes from the photosynthetic and apicomplexa-related Chromera velia.红藻 Chromera velia 中的光合和顶复相关基因中存在数千个核基因的有问题的红色和绿色系统发育信号。
Genome Biol Evol. 2011;3:1220-30. doi: 10.1093/gbe/evr100. Epub 2011 Sep 28.
10
Evolution and functional diversification of fructose bisphosphate aldolase genes in photosynthetic marine diatoms.光合作用海洋硅藻中果糖二磷酸醛缩酶基因的进化和功能多样化。
Mol Biol Evol. 2012 Jan;29(1):367-79. doi: 10.1093/molbev/msr223. Epub 2011 Sep 8.