Suppr超能文献

肾细胞癌骨转移中的钙黏蛋白-11

Cadherin-11 in renal cell carcinoma bone metastasis.

作者信息

Satcher Robert L, Pan Tianhong, Cheng Chien-Jui, Lee Yu-Chen, Lin Song-Chang, Yu Guoyu, Li Xiaoxia, Hoang Anh G, Tamboli Pheroze, Jonasch Eric, Gallick Gary E, Lin Sue-Hwa

机构信息

Orthopedic Oncology, University of Texas, MD Anderson Cancer Center, Houston, Texas, United States of America.

Department of Pathology, School of Medicine, College of Medicine, Taipei Medical University, Taipei, Taiwan ; Department of Pathology, Taipei Medical University Hospital, Taipei, Taiwan.

出版信息

PLoS One. 2014 Feb 24;9(2):e89880. doi: 10.1371/journal.pone.0089880. eCollection 2014.

Abstract

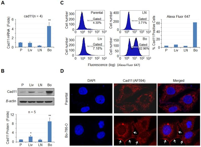
Bone is one of the common sites of metastases from renal cell carcinoma (RCC), however the mechanism by which RCC preferentially metastasize to bone is poorly understood. Homing/retention of RCC cells to bone and subsequent proliferation are necessary steps for RCC cells to colonize bone. To explore possible mechanisms by which these processes occur, we used an in vivo metastasis model in which 786-O RCC cells were injected into SCID mice intracardially, and organotropic cell lines from bone, liver, and lymph node were selected. The expression of molecules affecting cell adhesion, angiogenesis, and osteolysis were then examined in these selected cells. Cadherin-11, a mesenchymal cadherin mainly expressed in osteoblasts, was significantly increased on the cell surface in bone metastasis-derived 786-O cells (Bo-786-O) compared to parental, liver, or lymph node-derived cells. In contrast, the homing receptor CXCR4 was equivalently expressed in cells derived from all organs. No significant difference was observed in the expression of angiogenic factors, including HIF-1α, VEGF, angiopoeitin-1, Tie2, c-MET, and osteolytic factors, including PTHrP, IL-6 and RANKL. While the parental and Bo-786-O cells have similar proliferation rates, Bo-786-O cells showed an increase in migration compared to the parental 786-O cells. Knockdown of Cadherin-11 using shRNA reduced the rate of migration in Bo-786-O cells, suggesting that Cadherin-11 contributes to the increased migration observed in bone-derived cells. Immunohistochemical analysis of cadherin-11 expression in a human renal carcinoma tissue array showed that the number of human specimens with positive cadherin-11 activity was significantly higher in tumors that metastasized to bone than that in primary tumors. Together, these results suggest that Cadherin-11 may play a role in RCC bone metastasis.

摘要

骨是肾细胞癌(RCC)转移的常见部位之一,然而RCC优先转移至骨的机制尚不清楚。RCC细胞归巢/滞留于骨并随后增殖是RCC细胞在骨中定植的必要步骤。为了探究这些过程发生的可能机制,我们使用了一种体内转移模型,将786 - O RCC细胞经心内注射到SCID小鼠体内,并选择了来自骨、肝和淋巴结的器官特异性细胞系。然后在这些选定的细胞中检测影响细胞黏附、血管生成和骨溶解的分子表达。钙黏蛋白-11是一种主要在成骨细胞中表达的间充质钙黏蛋白,与亲本、肝或淋巴结来源的细胞相比,在骨转移来源的786 - O细胞(Bo - 786 - O)的细胞表面显著增加。相比之下,归巢受体CXCR4在所有器官来源的细胞中表达相当。在包括HIF - 1α、VEGF、血管生成素-1、Tie2、c - MET在内的血管生成因子以及包括PTHrP、IL - 6和RANKL在内的骨溶解因子的表达上未观察到显著差异。虽然亲本细胞和Bo - 786 - O细胞具有相似的增殖速率,但与亲本786 - O细胞相比,Bo - 786 - O细胞的迁移增加。使用shRNA敲低钙黏蛋白-11可降低Bo - 786 - O细胞的迁移速率,表明钙黏蛋白-11促成了在骨来源细胞中观察到的迁移增加。对人肾癌组织芯片中钙黏蛋白-11表达的免疫组织化学分析表明,与原发性肿瘤相比,转移至骨的肿瘤中钙黏蛋白-11活性阳性的人类标本数量显著更高。总之,这些结果表明钙黏蛋白-11可能在RCC骨转移中起作用。

https://cdn.ncbi.nlm.nih.gov/pmc/blobs/25d1/3933681/59b33347a2ad/pone.0089880.g001.jpg

文献AI研究员

20分钟写一篇综述,助力文献阅读效率提升50倍。

立即体验

用中文搜PubMed

大模型驱动的PubMed中文搜索引擎

马上搜索

文档翻译

学术文献翻译模型,支持多种主流文档格式。

立即体验