Suppr超能文献

氟西汀在体外可诱导下丘脑神经祖细胞增殖并抑制其分化。

Fluoxetine induces proliferation and inhibits differentiation of hypothalamic neuroprogenitor cells in vitro.

作者信息

Sousa-Ferreira Lígia, Aveleira Célia, Botelho Mariana, Álvaro Ana Rita, Pereira de Almeida Luís, Cavadas Cláudia

机构信息

CNC - Center for Neuroscience and Cell Biology, University of Coimbra, Coimbra, Portugal; Faculty of Pharmacy, University of Coimbra, Coimbra, Portugal.

CNC - Center for Neuroscience and Cell Biology, University of Coimbra, Coimbra, Portugal.

出版信息

PLoS One. 2014 Mar 5;9(3):e88917. doi: 10.1371/journal.pone.0088917. eCollection 2014.

Abstract

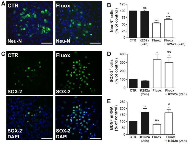
A significant number of children undergo maternal exposure to antidepressants and they often present low birth weight. Therefore, it is important to understand how selective serotonin reuptake inhibitors (SSRIs) affect the development of the hypothalamus, the key center for metabolism regulation. In this study we investigated the proliferative actions of fluoxetine in fetal hypothalamic neuroprogenitor cells and demonstrate that fluoxetine induces the proliferation of these cells, as shown by increased neurospheres size and number of proliferative cells (Ki-67+ cells). Moreover, fluoxetine inhibits the differentiation of hypothalamic neuroprogenitor cells, as demonstrated by decreased number of mature neurons (Neu-N+ cells) and increased number of undifferentiated cells (SOX-2+ cells). Additionally, fluoxetine-induced proliferation and maintenance of hypothalamic neuroprogenitor cells leads to changes in the mRNA levels of appetite regulator neuropeptides, including Neuropeptide Y (NPY) and Cocaine-and-Amphetamine-Regulated-Transcript (CART). This study provides the first evidence that SSRIs affect the development of hypothalamic neuroprogenitor cells in vitro with consequent alterations on appetite neuropeptides.

摘要

大量儿童在母体中接触过抗抑郁药,且他们往往出生体重偏低。因此,了解选择性5-羟色胺再摄取抑制剂(SSRI)如何影响下丘脑(新陈代谢调节的关键中心)的发育非常重要。在本研究中,我们调查了氟西汀对胎儿下丘脑神经祖细胞的增殖作用,并证明氟西汀可诱导这些细胞增殖,神经球大小增加和增殖细胞(Ki-67+细胞)数量增多即表明了这一点。此外,氟西汀会抑制下丘脑神经祖细胞的分化,成熟神经元(Neu-N+细胞)数量减少和未分化细胞(SOX-2+细胞)数量增加即证明了这一点。另外,氟西汀诱导的下丘脑神经祖细胞增殖和维持会导致食欲调节神经肽的mRNA水平发生变化,包括神经肽Y(NPY)和可卡因及苯丙胺调节转录物(CART)。本研究首次提供了证据,表明SSRI在体外会影响下丘脑神经祖细胞的发育,进而导致食欲神经肽发生改变。

https://cdn.ncbi.nlm.nih.gov/pmc/blobs/92ff/3943792/9ee3b4c3aad3/pone.0088917.g001.jpg

文献AI研究员

20分钟写一篇综述,助力文献阅读效率提升50倍。

立即体验

用中文搜PubMed

大模型驱动的PubMed中文搜索引擎

马上搜索

文档翻译

学术文献翻译模型,支持多种主流文档格式。

立即体验