Suppr超能文献

微小RNA-23a/b和微小RNA-27a/b抑制凋亡蛋白酶激活因子-1蛋白并减轻缺氧诱导的神经元凋亡。

MicroRNA-23a/b and microRNA-27a/b suppress Apaf-1 protein and alleviate hypoxia-induced neuronal apoptosis.

作者信息

Chen Q, Xu J, Li L, Li H, Mao S, Zhang F, Zen K, Zhang C-Y, Zhang Q

机构信息

State Key Laboratory of Pharmaceutical Biotechnology, Jiangsu Engineering Research Center for microRNA Biology and Biotechnology, School of Life Sciences, Nanjing University, Nanjing, Jiangsu, China.

出版信息

Cell Death Dis. 2014 Mar 20;5(3):e1132. doi: 10.1038/cddis.2014.92.

Abstract

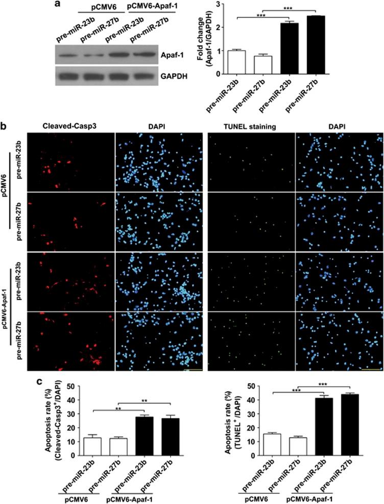
Expression of apoptotic protease activating factor-1 (Apaf-1) gradually decreases during brain development, and this decrease is likely responsible for the decreased sensitivity of brain tissue to apoptosis. However, the mechanism by which Apaf-1 expression is decreased remains elusive. In the present study, we found that four microRNAs (miR-23a/b and miR-27a/b) of miR-23a-27a-24 and miR-23b-27b-24 clusters play key roles in modulating the expression of Apaf-1. First, we found that miR-23a/b and miR-27a/b suppressed the expression of Apaf-1 in vitro. Interestingly, the expression of the miR-23-27-24 clusters in the mouse cortex gradually increased in a manner that was inversely correlated with the pattern of Apaf-1 expression. Second, hypoxic injuries during fetal distress caused reduced expression of the miR-23b and miR-27b that was inversely correlated with an elevation of Apaf-1 expression during neuronal apoptosis. Third, we made neuronal-specific transgenic mice and found that overexpressing the miR-23b and miR-27b in mouse neurons inhibited the neuronal apoptosis induced by intrauterine hypoxia. In conclusion, our results demonstrate, in central neural system, that miR-23a/b and miR-27a/b are endogenous inhibitory factors of Apaf-1 expression and regulate the sensitivity of neurons to apoptosis. Our findings may also have implications for the potential target role of microRNAs in the treatment of neuronal apoptosis-related diseases.

摘要

凋亡蛋白酶激活因子-1(Apaf-1)的表达在大脑发育过程中逐渐降低,这种降低可能是脑组织对凋亡敏感性降低的原因。然而,Apaf-1表达降低的机制仍不清楚。在本研究中,我们发现miR-23a-27a-24和miR-23b-27b-24簇中的四种微小RNA(miR-23a/b和miR-27a/b)在调节Apaf-1的表达中起关键作用。首先,我们发现miR-23a/b和miR-27a/b在体外抑制Apaf-1的表达。有趣的是,小鼠皮质中miR-23-27-24簇的表达以与Apaf-1表达模式呈负相关的方式逐渐增加。其次,胎儿窘迫期间的缺氧损伤导致miR-23b和miR-27b的表达降低,这与神经元凋亡期间Apaf-1表达的升高呈负相关。第三,我们制作了神经元特异性转基因小鼠,发现小鼠神经元中过表达miR-23b和miR-27b可抑制宫内缺氧诱导的神经元凋亡。总之,我们的结果表明,在中枢神经系统中,miR-23a/b和miR-27a/b是Apaf-1表达的内源性抑制因子,并调节神经元对凋亡的敏感性。我们的发现也可能对微小RNA在治疗神经元凋亡相关疾病中的潜在靶点作用具有启示意义。

https://cdn.ncbi.nlm.nih.gov/pmc/blobs/2905/3973202/7d2083ab1281/cddis201492f1.jpg

文献AI研究员

20分钟写一篇综述,助力文献阅读效率提升50倍。

立即体验

用中文搜PubMed

大模型驱动的PubMed中文搜索引擎

马上搜索

文档翻译

学术文献翻译模型,支持多种主流文档格式。

立即体验