Department of Biomedical Sciences, Joan C. Edwards School of Medicine, Marshall University, Huntington, WV 25755, USA.
Int J Mol Sci. 2024 Jan 17;25(2):1148. doi: 10.3390/ijms25021148.
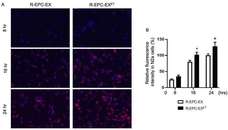
We have recently demonstrated that exosomal communication between endothelial progenitor cells (EPCs) and brain endothelial cells is compromised in hypertensive conditions, which might contribute to the poor outcomes of stroke subjects with hypertension. The present study investigated whether exercise intervention can regulate EPC-exosome (EPC-EX) functions in hypertensive conditions. Bone marrow EPCs from sedentary and exercised hypertensive transgenic mice were used for generating EPC-EXs, denoted as R-EPC-EXs and R-EPC-EX. The exosomal microRNA profile was analyzed, and EX functions were determined in a co-culture system with N2a cells challenged by angiotensin II (Ang II) plus hypoxia. EX-uptake efficiency, cellular survival ability, reactive oxygen species (ROS) production, mitochondrial membrane potential, and the expressions of cytochrome c and superoxide-generating enzyme (Nox4) were assessed. We found that (1) exercise intervention improves the uptake efficiency of EPC-EXs by N2a cells. (2) exercise intervention restores miR-27a levels in R-EPC-EXs. (3) R-EPC-EX improved the survival ability and reduced ROS overproduction in N2a cells challenged with Ang II and hypoxia. (4) R-EPC-EX improved the mitochondrial membrane potential and decreased cytochrome c and Nox4 levels in Ang II plus hypoxia-injured N2a cells. All these effects were significantly reduced by miR-27a inhibitor. Together, these data have demonstrated that exercise-intervened EPC-EXs improved the mitochondrial function of N2a cells in hypertensive conditions, which might be ascribed to their carried miR-27a.
我们最近的研究表明,高血压条件下内皮祖细胞(EPC)与脑内皮细胞之间的外泌体通讯受损,这可能导致高血压中风患者的预后较差。本研究探讨了运动干预是否可以调节高血压条件下的 EPC-外泌体(EPC-EX)功能。使用来自久坐和运动高血压转基因小鼠的骨髓 EPC 生成 EPC-EXs,分别表示为 R-EPC-EXs 和 R-EPC-EX。分析了外泌体 microRNA 谱,并在 N2a 细胞与血管紧张素 II(Ang II)加缺氧共培养系统中测定了 EX 功能。评估了 EX 摄取效率、细胞存活能力、活性氧(ROS)产生、线粒体膜电位以及细胞色素 c 和超氧化物生成酶(Nox4)的表达。我们发现:(1)运动干预可提高 N2a 细胞对 EPC-EX 的摄取效率。(2)运动干预可恢复 R-EPC-EX 中的 miR-27a 水平。(3)R-EPC-EX 可改善 Ang II 和缺氧应激的 N2a 细胞的存活能力并减少 ROS 的过度产生。(4)R-EPC-EX 可改善 Ang II 加缺氧损伤的 N2a 细胞中的线粒体膜电位并降低细胞色素 c 和 Nox4 水平。miR-27a 抑制剂可显著降低所有这些作用。总之,这些数据表明,运动干预的 EPC-EX 可改善高血压条件下 N2a 细胞的线粒体功能,这可能归因于它们携带的 miR-27a。