Suppr超能文献

3-甲基胆蒽,一种芳烃受体(AhR)激动剂,通过RhoA依赖性地将组蛋白去乙酰化酶1(HDAC1)和磷酸化视网膜母细胞瘤蛋白2(pRb2)募集到E2F1复合物,从而导致细胞周期停滞。

3-Methylcholanthrene, an AhR agonist, caused cell-cycle arrest by histone deacetylation through a RhoA-dependent recruitment of HDAC1 and pRb2 to E2F1 complex.

作者信息

Chang Chih-Cheng, Sue Yuh-Mou, Yang Nian-Jie, Lee Yi-Hsuan, Juan Shu-Hui

机构信息

Department of Physiology, School of Medicine, College of Medicine, Taipei Medical University, Taipei, Taiwan; Graduate Institute of Medical Sciences, Taipei Medical University, Taipei, Taiwan.

Department of Nephrology, Taipei Medical University-Wan Fang Hospital, Taipei, Taiwan.

出版信息

PLoS One. 2014 Mar 21;9(3):e92793. doi: 10.1371/journal.pone.0092793. eCollection 2014.

Abstract

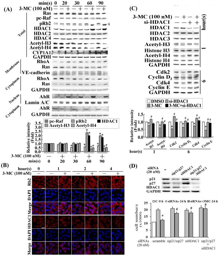
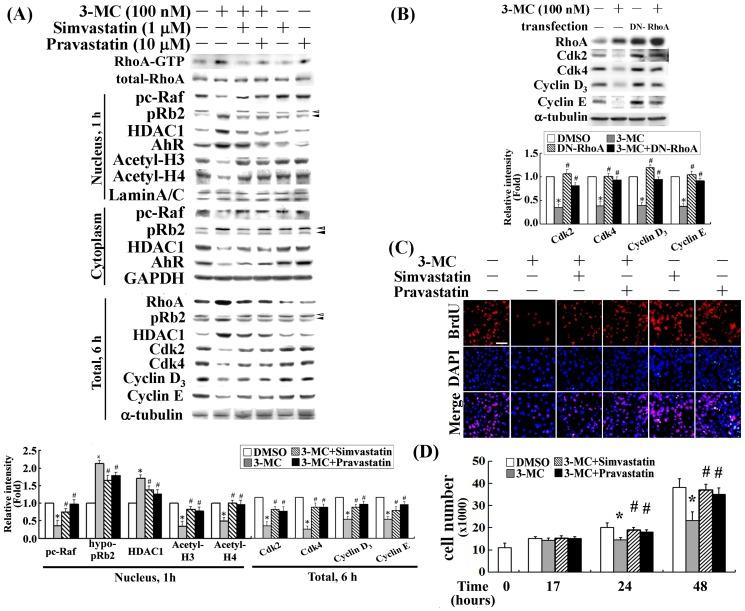
We previously showed that treating vascular endothelial cells with 3-methylcholanthrene (3MC) caused cell-cycle arrest in the Go/G1 phase; this resulted from the induction of p21 and p27 and a decreased level and activity of the cyclin-dependent kinase, Cdk2. We further investigated the molecular mechanisms that modulate cell-cycle regulatory proteins through the aryl-hydrocarbon receptor (AhR)/Ras homolog gene family, member A (RhoA) dependent epigenetic modification of histone. AhR/RhoA activation mediated by 3MC was essential for the upregulation of retinoblastoma 2 (pRb2) and histone deacetylase 1 (HDAC1), whereas their nuclear translocation was primarily modulated by RhoA activation. The combination of increased phosphatase and tensin homolog (PTEN) activity and decreased phosphatidylinositide 3-kinase (PI3K) activation by 3MC led to the inactivation of the Ras-cRaf pathway, which contributed to pRb2 hypophosphorylation. Increased HDAC1/pRb2 recruitment to the E2F1 complex decreased E2F1-transactivational activity and H3/H4 deacetylation, resulting in the downregulation of cell-cycle regulatory proteins (Cdk2/4 and Cyclin D3/E). Co-immunoprecipitation and electrophoretic mobility shift assay (EMSA) results showed that simvastatin prevented the 3MC-increased binding activities of E2F1 proteins in their promoter regions. Additionally, RhoA inhibitors (statins) reversed the effect of 3MC in inhibiting DNA synthesis by decreasing the nuclear translocation of pRb2/HDAC1, leading to a recovery of the levels of cell-cycle regulatory proteins. In summary, 3MC decreased cell proliferation by the epigenetic modification of histone through an AhR/RhoA-dependent mechanism that can be rescued by statins.

摘要

我们之前的研究表明,用3-甲基胆蒽(3MC)处理血管内皮细胞会导致细胞周期停滞在G0/G1期;这是由p21和p27的诱导以及细胞周期蛋白依赖性激酶Cdk2水平和活性的降低所导致的。我们进一步研究了通过芳烃受体(AhR)/Ras同源基因家族成员A(RhoA)依赖性组蛋白表观遗传修饰来调节细胞周期调节蛋白的分子机制。由3MC介导的AhR/RhoA激活对于视网膜母细胞瘤2(pRb2)和组蛋白去乙酰化酶1(HDAC1)的上调至关重要,而它们的核转位主要由RhoA激活调节。3MC导致的磷酸酶和张力蛋白同源物(PTEN)活性增加以及磷脂酰肌醇3-激酶(PI3K)激活减少的组合导致Ras-cRaf途径失活,这促成了pRb2的低磷酸化。HDAC1/pRb2募集到E2F1复合物增加,导致E2F1转录激活活性降低和H3/H4去乙酰化,从而导致细胞周期调节蛋白(Cdk2/4和细胞周期蛋白D3/E)下调。免疫共沉淀和电泳迁移率变动分析(EMSA)结果表明,辛伐他汀可阻止3MC增加的E2F1蛋白在其启动子区域的结合活性。此外,RhoA抑制剂(他汀类药物)通过降低pRb2/HDAC1的核转位来逆转3MC对DNA合成的抑制作用,从而导致细胞周期调节蛋白水平的恢复。总之,3MC通过AhR/RhoA依赖性机制对组蛋白进行表观遗传修饰,从而降低细胞增殖,而他汀类药物可以挽救这种作用。

https://cdn.ncbi.nlm.nih.gov/pmc/blobs/dd9b/3962457/22828ecdc1c6/pone.0092793.g001.jpg

相似文献

6
Aryl-hydrocarbon receptor-dependent alteration of FAK/RhoA in the inhibition of HUVEC motility by 3-methylcholanthrene.
Cell Mol Life Sci. 2009 Oct;66(19):3193-205. doi: 10.1007/s00018-009-0102-7. Epub 2009 Aug 1.
7
3-Methylcholanthrene/Aryl-Hydrocarbon Receptor-Mediated Hypertension Through eNOS Inactivation.
J Cell Physiol. 2017 May;232(5):1020-1029. doi: 10.1002/jcp.25497. Epub 2016 Aug 10.
8
Ezh2 reduces the ability of HDAC1-dependent pRb2/p130 transcriptional repression of cyclin A.
Oncogene. 2004 Jun 17;23(28):4930-7. doi: 10.1038/sj.onc.1207608.
10
PTEN Physically Interacts with and Regulates E2F1-mediated Transcription in Lung Cancer.
Cell Cycle. 2018;17(8):947-962. doi: 10.1080/15384101.2017.1388970. Epub 2018 May 31.

引用本文的文献

1
New insights into coordinated regulation of AHR promoter transcription; molecular mechanisms and therapeutic targets.
Int J Biol Sci. 2025 Jul 11;21(10):4504-4528. doi: 10.7150/ijbs.112869. eCollection 2025.
2
The Impact of TRPM8 on Prostate Cancer Transcriptomic Dynamics.
Cells. 2025 Mar 27;14(7):501. doi: 10.3390/cells14070501.
3
Emerging functions of Plakophilin 4 in the control of cell contact dynamics.
Cell Commun Signal. 2025 Feb 25;23(1):109. doi: 10.1186/s12964-025-02106-1.
4
The aryl hydrocarbon receptor pathway: a linking bridge between the gut microbiome and neurodegenerative diseases.
Front Cell Neurosci. 2024 Aug 8;18:1433747. doi: 10.3389/fncel.2024.1433747. eCollection 2024.
5
Mechanism and application of feedback loops formed by mechanotransduction and histone modifications.
Genes Dis. 2023 Aug 2;11(5):101061. doi: 10.1016/j.gendis.2023.06.030. eCollection 2024 Sep.
6
The complex biology of aryl hydrocarbon receptor activation in cancer and beyond.
Biochem Pharmacol. 2023 Oct;216:115798. doi: 10.1016/j.bcp.2023.115798. Epub 2023 Sep 9.
7
HDAC1: an environmental sensor regulating endothelial function.
Cardiovasc Res. 2022 Jun 29;118(8):1885-1903. doi: 10.1093/cvr/cvab198.
9
Apoptosis Induction byHistone Deacetylase Inhibitors in Cancer Cells: Role of Ku70.
Int J Mol Sci. 2019 Mar 30;20(7):1601. doi: 10.3390/ijms20071601.

本文引用的文献

2
Perspectives on the potential involvement of the AH receptor-dioxin axis in cardiovascular disease.
Toxicol Sci. 2011 Apr;120(2):256-61. doi: 10.1093/toxsci/kfq393. Epub 2010 Dec 30.
3
Induction of the Ras activator Son of Sevenless 1 by environmental pollutants mediates their effects on cellular proliferation.
Biochem Pharmacol. 2011 Jan 15;81(2):304-13. doi: 10.1016/j.bcp.2010.10.003. Epub 2010 Oct 13.
5
Aryl-hydrocarbon receptor-dependent alteration of FAK/RhoA in the inhibition of HUVEC motility by 3-methylcholanthrene.
Cell Mol Life Sci. 2009 Oct;66(19):3193-205. doi: 10.1007/s00018-009-0102-7. Epub 2009 Aug 1.
7
Disrupting the Rb-Raf-1 interaction: a potential therapeutic target for cancer.
Drug News Perspect. 2008 Jul-Aug;21(6):331-5. doi: 10.1358/dnp.2008.21.6.1246832.

文献AI研究员

20分钟写一篇综述,助力文献阅读效率提升50倍。

立即体验

用中文搜PubMed

大模型驱动的PubMed中文搜索引擎

马上搜索

文档翻译

学术文献翻译模型,支持多种主流文档格式。

立即体验