Suppr超能文献

脊髓中的瘙痒感觉需要细胞外信号调节激酶(ERK)激活。

Extracellular signal-regulated kinase (ERK) activation is required for itch sensation in the spinal cord.

作者信息

Zhang Ling, Jiang Guan-Yu, Song Ning-Jing, Huang Ying, Chen Jia-Yin, Wang Qing-Xiu, Ding Yu-Qiang

机构信息

Key Laboratory of Arrhythmias, Ministry of Education of China, East Hospital, Tongji University School of Medicine, Shanghai 200120, China.

出版信息

Mol Brain. 2014 Apr 3;7:25. doi: 10.1186/1756-6606-7-25.

Abstract

BACKGROUND

Itch, chronic itch in particular, can have a significant negative impact on an individual's quality of life. However, the molecular mechanisms underlying itch processing in the central nervous system remain largely unknown.

RESULTS

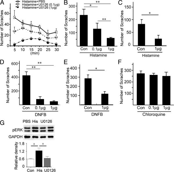
We report here that activation of ERK signaling in the spinal cord is required for itch sensation. ERK activation, as revealed by anti-phosphorylated ERK1/2 immunostaining, is observed in the spinal dorsal horn of mice treated with intradermal injections of histamine and compound 48/80 but not chloroquine or SLIGRL-NH2, indicating that ERK activation only occurs in histamine-dependent acute itch. In addition, ERK activation is also observed in 2, 4-dinitrofluorobenzene (DNFB)-induced itch. Consistently, intrathecal administration of the ERK phosphorylation inhibitor U0126 dramatically reduces the scratching behaviors induced by histamine and DNFB, but not by chloroquine. Furthermore, administration of the histamine receptor H1 antagonist chlorpheniramine decreases the scratching behaviors and ERK activation induced by histamine, but has no effect on DNFB-induced itch responses. Finally, the patch-clamp recording shows that in histamine-, chloroquine- and DNFB-treated mice the spontaneous excitatory postsynaptic current (sEPSC) of dorsal horn neurons is increased, and the decrease of action potential threshold is largely prevented by bathing of U0126 in histamine- and DNFB-treated mice but not those treated with chloroquine.

CONCLUSION

Our results demonstrate a critical role for ERK activation in itch sensation at the spinal level.

摘要

背景

瘙痒,尤其是慢性瘙痒,会对个人生活质量产生重大负面影响。然而,中枢神经系统中瘙痒处理的分子机制仍 largely 未知。

结果

我们在此报告,脊髓中 ERK 信号的激活是瘙痒感觉所必需的。通过抗磷酸化 ERK1/2 免疫染色显示,在皮内注射组胺和化合物 48/80 处理的小鼠脊髓背角中观察到 ERK 激活,但氯喹或 SLIGRL-NH2 处理的小鼠中未观察到,这表明 ERK 激活仅发生在组胺依赖性急性瘙痒中。此外,在 2,4-二硝基氟苯(DNFB)诱导的瘙痒中也观察到 ERK 激活。一致地,鞘内注射 ERK 磷酸化抑制剂 U0126 显著降低了组胺和 DNFB 诱导的抓挠行为,但对氯喹诱导的抓挠行为没有影响。此外,组胺受体 H1 拮抗剂氯苯那敏的给药减少了组胺诱导的抓挠行为和 ERK 激活,但对 DNFB 诱导的瘙痒反应没有影响。最后,膜片钳记录显示,在组胺、氯喹和 DNFB 处理的小鼠中,背角神经元的自发兴奋性突触后电流(sEPSC)增加,并且在组胺和 DNFB 处理的小鼠中,通过用 U0126 孵育可很大程度上防止动作电位阈值的降低,但氯喹处理的小鼠中则不能。

结论

我们的结果表明 ERK 激活在脊髓水平的瘙痒感觉中起关键作用。

https://cdn.ncbi.nlm.nih.gov/pmc/blobs/3a9b/3986448/a55efcdae018/1756-6606-7-25-1.jpg

文献AI研究员

20分钟写一篇综述,助力文献阅读效率提升50倍。

立即体验

用中文搜PubMed

大模型驱动的PubMed中文搜索引擎

马上搜索

文档翻译

学术文献翻译模型,支持多种主流文档格式。

立即体验