• 文献检索
  • 文档翻译
  • 深度研究
  • 学术资讯
  • Suppr Zotero 插件Zotero 插件
  • 邀请有礼
  • 套餐&价格
  • 历史记录
应用&插件
Suppr Zotero 插件Zotero 插件浏览器插件Mac 客户端Windows 客户端微信小程序
定价
高级版会员购买积分包购买API积分包
服务
文献检索文档翻译深度研究API 文档MCP 服务
关于我们
关于 Suppr公司介绍联系我们用户协议隐私条款
关注我们

Suppr 超能文献

核心技术专利:CN118964589B侵权必究
粤ICP备2023148730 号-1Suppr @ 2026

文献检索

告别复杂PubMed语法,用中文像聊天一样搜索,搜遍4000万医学文献。AI智能推荐,让科研检索更轻松。

立即免费搜索

文件翻译

保留排版,准确专业,支持PDF/Word/PPT等文件格式,支持 12+语言互译。

免费翻译文档

深度研究

AI帮你快速写综述,25分钟生成高质量综述,智能提取关键信息,辅助科研写作。

立即免费体验

miR-330 调控 SH3GL2 表达通过激活 ERK 和 PI3K/AKT 信号通路增强脑胶质瘤干细胞的恶性行为。

MiR-330-mediated regulation of SH3GL2 expression enhances malignant behaviors of glioblastoma stem cells by activating ERK and PI3K/AKT signaling pathways.

机构信息

Department of Neurosurgery, Shengjing Hospital of China Medical University, Shenyang, Liaoning Province, People's Republic of China.

Department of Neurobiology, College of Basic Medicine, China Medical University, Shenyang, Liaoning Province, People's Republic of China; Institute of Pathology and Pathophysiology, China Medical University, Shenyang, Liaoning Province, People's Republic of China.

出版信息

PLoS One. 2014 Apr 15;9(4):e95060. doi: 10.1371/journal.pone.0095060. eCollection 2014.

DOI:10.1371/journal.pone.0095060
PMID:24736727
原文链接:https://pmc.ncbi.nlm.nih.gov/articles/PMC3988141/
Abstract

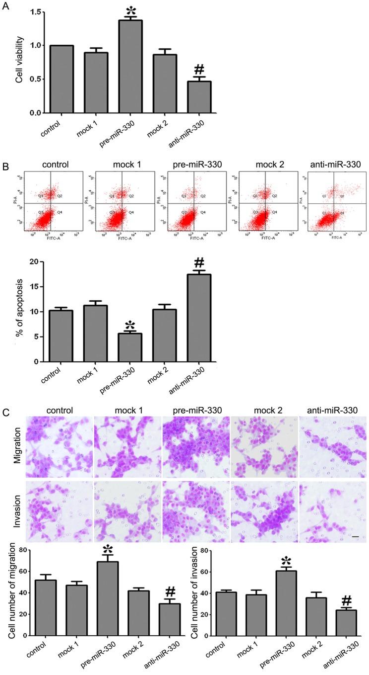
MicroRNAs are currently considered as an active and rapidly evolving area for the treatment of tumors. In this study, we elucidated the biological significance of miR-330 in glioblastoma stem cells (GSCs) as well as the possible molecular mechanisms. SH3GL2 is mainly distributed in the central nervous system and considered to be a tumor suppressor in many tumors. In the present study, we identified miR-330 as a potential regulator of SH3GL2 and we found that it was to be inversely correlated with SH3GL2 expression in GSCs which were isolated from U87 cell lines. The expression of miR-330 enhanced cellular proliferation, promoted cell migration and invasion, and dampened cell apoptosis. When the GSCs were co-transfected with the plasmid containing short hairpin RNA directed against human SH3GL2 gene and miR-330 mimic, we found that miR-330 promoted the malignant behavior of GSCs by down-regulating the expression of SH3GL2. Meanwhile, the ERK and PI3K/AKT signaling pathways were significantly activated, leading to the decreased expression of apoptotic protein and increased expression of anti-apoptotic protein. Furthermore, in orthotopic mouse xenografts, the mice given stable over-expressed SH3GL2 cells co-transfected with miR-330 knockdown plasmid had the smallest tumor sizes and longest survival. In conclusion, these results suggested that miR-330 negatively regulated the expression of SH3GL2 in GSCs, which promoted the oncogenic progression of GSCs through activating ERK and PI3K/AKT signaling pathways. The elucidation of these mechanisms will provide potential therapeutic approaches for human glioblastoma.

摘要

microRNAs 目前被认为是肿瘤治疗的一个活跃且快速发展的领域。在本研究中,我们阐明了 miR-330 在神经胶质瘤干细胞(GSCs)中的生物学意义以及可能的分子机制。SH3GL2 主要分布于中枢神经系统,被认为是许多肿瘤的肿瘤抑制因子。在本研究中,我们确定 miR-330 是 SH3GL2 的潜在调节因子,并且发现其与从 U87 细胞系分离的 GSCs 中的 SH3GL2 表达呈负相关。miR-330 的表达增强了细胞增殖,促进了细胞迁移和侵袭,并抑制了细胞凋亡。当 GSCs 与靶向人 SH3GL2 基因的短发夹 RNA 质粒和 miR-330 模拟物共转染时,我们发现 miR-330 通过下调 SH3GL2 的表达促进了 GSCs 的恶性行为。同时,ERK 和 PI3K/AKT 信号通路被显著激活,导致凋亡蛋白表达减少和抗凋亡蛋白表达增加。此外,在原位小鼠异种移植模型中,给予稳定过表达 SH3GL2 细胞并共转染 miR-330 敲低质粒的小鼠具有最小的肿瘤体积和最长的存活时间。总之,这些结果表明 miR-330 负调控 GSCs 中 SH3GL2 的表达,通过激活 ERK 和 PI3K/AKT 信号通路促进 GSCs 的致癌进展。这些机制的阐明将为人类神经胶质瘤提供潜在的治疗方法。

https://cdn.ncbi.nlm.nih.gov/pmc/blobs/9a94/3988141/163787388548/pone.0095060.g008.jpg
https://cdn.ncbi.nlm.nih.gov/pmc/blobs/9a94/3988141/93dc0504385f/pone.0095060.g001.jpg
https://cdn.ncbi.nlm.nih.gov/pmc/blobs/9a94/3988141/fdb16cc3c448/pone.0095060.g002.jpg
https://cdn.ncbi.nlm.nih.gov/pmc/blobs/9a94/3988141/7a90b1a0977f/pone.0095060.g003.jpg
https://cdn.ncbi.nlm.nih.gov/pmc/blobs/9a94/3988141/b58ef0e85c1c/pone.0095060.g004.jpg
https://cdn.ncbi.nlm.nih.gov/pmc/blobs/9a94/3988141/3d71cddf9c33/pone.0095060.g005.jpg
https://cdn.ncbi.nlm.nih.gov/pmc/blobs/9a94/3988141/4883f3e896a9/pone.0095060.g006.jpg
https://cdn.ncbi.nlm.nih.gov/pmc/blobs/9a94/3988141/d503f25ccef6/pone.0095060.g007.jpg
https://cdn.ncbi.nlm.nih.gov/pmc/blobs/9a94/3988141/163787388548/pone.0095060.g008.jpg
https://cdn.ncbi.nlm.nih.gov/pmc/blobs/9a94/3988141/93dc0504385f/pone.0095060.g001.jpg
https://cdn.ncbi.nlm.nih.gov/pmc/blobs/9a94/3988141/fdb16cc3c448/pone.0095060.g002.jpg
https://cdn.ncbi.nlm.nih.gov/pmc/blobs/9a94/3988141/7a90b1a0977f/pone.0095060.g003.jpg
https://cdn.ncbi.nlm.nih.gov/pmc/blobs/9a94/3988141/b58ef0e85c1c/pone.0095060.g004.jpg
https://cdn.ncbi.nlm.nih.gov/pmc/blobs/9a94/3988141/3d71cddf9c33/pone.0095060.g005.jpg
https://cdn.ncbi.nlm.nih.gov/pmc/blobs/9a94/3988141/4883f3e896a9/pone.0095060.g006.jpg
https://cdn.ncbi.nlm.nih.gov/pmc/blobs/9a94/3988141/d503f25ccef6/pone.0095060.g007.jpg
https://cdn.ncbi.nlm.nih.gov/pmc/blobs/9a94/3988141/163787388548/pone.0095060.g008.jpg

相似文献

1
MiR-330-mediated regulation of SH3GL2 expression enhances malignant behaviors of glioblastoma stem cells by activating ERK and PI3K/AKT signaling pathways.miR-330 调控 SH3GL2 表达通过激活 ERK 和 PI3K/AKT 信号通路增强脑胶质瘤干细胞的恶性行为。
PLoS One. 2014 Apr 15;9(4):e95060. doi: 10.1371/journal.pone.0095060. eCollection 2014.
2
MiR-449a exerts tumor-suppressive functions in human glioblastoma by targeting Myc-associated zinc-finger protein.微小RNA-449a通过靶向Myc相关锌指蛋白在人类胶质母细胞瘤中发挥肿瘤抑制功能。
Mol Oncol. 2015 Mar;9(3):640-56. doi: 10.1016/j.molonc.2014.11.003. Epub 2014 Nov 20.
3
MiR-152 functions as a tumor suppressor in glioblastoma stem cells by targeting Krüppel-like factor 4.miR-152 通过靶向 Kruppel 样因子 4 在神经胶质瘤干细胞中发挥肿瘤抑制作用。
Cancer Lett. 2014 Dec 1;355(1):85-95. doi: 10.1016/j.canlet.2014.09.012. Epub 2014 Sep 10.
4
Knockdown of SOX2OT inhibits the malignant biological behaviors of glioblastoma stem cells via up-regulating the expression of miR-194-5p and miR-122.敲低 SOX2OT 通过上调 miR-194-5p 和 miR-122 的表达抑制脑胶质瘤干细胞的恶性生物学行为。
Mol Cancer. 2017 Nov 13;16(1):171. doi: 10.1186/s12943-017-0737-1.
5
Linc00152 promotes malignant progression of glioma stem cells by regulating miR-103a-3p/FEZF1/CDC25A pathway.Linc00152 通过调控 miR-103a-3p/FEZF1/CDC25A 通路促进神经胶质瘤干细胞的恶性进展。
Mol Cancer. 2017 Jun 26;16(1):110. doi: 10.1186/s12943-017-0677-9.
6
MicroRNA-330 is an oncogenic factor in glioblastoma cells by regulating SH3GL2 gene.microRNA-330 通过调控 SH3GL2 基因成为胶质母细胞瘤细胞中的致癌因子。
PLoS One. 2012;7(9):e46010. doi: 10.1371/journal.pone.0046010. Epub 2012 Sep 21.
7
The effect of miR-579 on the PI3K/AKT pathway in human glioblastoma PTEN mutant cell lines.miR-579对人胶质母细胞瘤PTEN突变细胞系中PI3K/AKT信号通路的影响
J Cell Biochem. 2019 Oct;120(10):16760-16774. doi: 10.1002/jcb.28935. Epub 2019 Jun 26.
8
miR-489 inhibits proliferation, cell cycle progression and induces apoptosis of glioma cells via targeting SPIN1-mediated PI3K/AKT pathway.微小RNA-489通过靶向SPIN1介导的PI3K/AKT信号通路抑制胶质瘤细胞的增殖、细胞周期进程并诱导其凋亡。
Biomed Pharmacother. 2017 Sep;93:435-443. doi: 10.1016/j.biopha.2017.06.058. Epub 2017 Jun 27.
9
Knockdown of lncRNA-UCA1 inhibits cell viability and migration of human glioma cells by miR-193a-mediated downregulation of CDK6.敲低 lncRNA-UCA1 通过 miR-193a 介导的 CDK6 下调抑制人神经胶质瘤细胞的活力和迁移。
J Cell Biochem. 2019 Sep;120(9):15157-15169. doi: 10.1002/jcb.28777. Epub 2019 May 20.
10
Knockdown of long non-coding RNA XIST exerts tumor-suppressive functions in human glioblastoma stem cells by up-regulating miR-152.敲低长链非编码RNA XIST通过上调miR-152在人胶质母细胞瘤干细胞中发挥肿瘤抑制功能。
Cancer Lett. 2015 Apr 1;359(1):75-86. doi: 10.1016/j.canlet.2014.12.051. Epub 2015 Jan 8.

引用本文的文献

1
The Role of Endophilin A1 in Lipopolysaccharide-Induced Parkinson's Disease Model Mice.内啡肽 A1 在脂多糖诱导的帕金森病模型小鼠中的作用。
J Parkinsons Dis. 2023;13(5):743-756. doi: 10.3233/JPD-225098.
2
Non-coding RNAs and glioma: Focus on cancer stem cells.非编码RNA与神经胶质瘤:聚焦于癌症干细胞。
Mol Ther Oncolytics. 2022 Sep 17;27:100-123. doi: 10.1016/j.omto.2022.09.005. eCollection 2022 Dec 15.
3
Bioinformatics Analysis and Experimental Identification of Immune-Related Genes and Immune Cells in the Progression of Retinoblastoma.

本文引用的文献

1
Topoisomerase I inhibitors, shikonin and topotecan, inhibit growth and induce apoptosis of glioma cells and glioma stem cells.拓扑异构酶 I 抑制剂,紫草素和拓扑替康,可抑制胶质瘤细胞和胶质瘤干细胞的生长并诱导其凋亡。
PLoS One. 2013 Nov 26;8(11):e81815. doi: 10.1371/journal.pone.0081815. eCollection 2013.
2
Role of Epidermal Growth Factor-Triggered PI3K/Akt Signaling in the Migration of Medulloblastoma-Derived Cells.表皮生长因子触发的PI3K/Akt信号在髓母细胞瘤衍生细胞迁移中的作用
Cell Mol Bioeng. 2012 Dec;5(4):502-413. doi: 10.1007/s12195-012-0253-8.
3
Roles of the PI3K/Akt pathway in Epstein-Barr virus-induced cancers and therapeutic implications.
生物信息学分析和实验鉴定视网膜母细胞瘤进展过程中的免疫相关基因和免疫细胞。
Invest Ophthalmol Vis Sci. 2022 Oct 3;63(11):28. doi: 10.1167/iovs.63.11.28.
4
Gene Expression Profiling of Glioblastoma to Recognize Potential Biomarker Candidates.胶质母细胞瘤的基因表达谱分析以识别潜在的生物标志物候选物。
Front Genet. 2022 Apr 27;13:832742. doi: 10.3389/fgene.2022.832742. eCollection 2022.
5
The circular RNA circFARSA sponges microRNA-330-5p in tumor cells with bladder cancer phenotype.环状 RNA circFARSA 在具有膀胱癌表型的肿瘤细胞中海绵吸附 microRNA-330-5p。
BMC Cancer. 2022 Apr 8;22(1):373. doi: 10.1186/s12885-022-09467-7.
6
Small molecules with huge impacts: the role of miRNA-regulated PI3K pathway in human malignancies.小分子,大影响:miRNA 调控的 PI3K 通路在人类恶性肿瘤中的作用。
Mol Biol Rep. 2021 Dec;48(12):8045-8059. doi: 10.1007/s11033-021-06739-6. Epub 2021 Oct 23.
7
Tat-Endophilin A1 Fusion Protein Protects Neurons from Ischemic Damage in the Gerbil Hippocampus: A Possible Mechanism of Lipid Peroxidation and Neuroinflammation Mitigation as Well as Synaptic Plasticity.Tat-内收蛋白 A1 融合蛋白可保护沙土鼠海马神经元免受缺血损伤:可能通过减轻脂质过氧化和神经炎症以及促进突触可塑性发挥作用。
Cells. 2021 Feb 9;10(2):357. doi: 10.3390/cells10020357.
8
MiR-330-3p functions as a tumor suppressor that regulates glioma cell proliferation and migration by targeting .微小RNA-330-3p作为一种肿瘤抑制因子,通过靶向……来调节胶质瘤细胞的增殖和迁移。
Arch Med Sci. 2020 May 8;16(5):1166-1175. doi: 10.5114/aoms.2020.95027. eCollection 2020.
9
MicroRNA‑330‑5p inhibits osteosarcoma cell growth and invasion by targeting the proto‑oncogene survivin.微小 RNA-330-5p 通过靶向原癌基因生存素抑制骨肉瘤细胞的生长和侵袭。
Mol Med Rep. 2019 Sep;20(3):2236-2244. doi: 10.3892/mmr.2019.10447. Epub 2019 Jul 1.
10
MicroRNAs, Hypoxia and the Stem-Like State as Contributors to Cancer Aggressiveness.微小RNA、缺氧与类干细胞状态对癌症侵袭性的影响
Front Genet. 2019 Feb 20;10:125. doi: 10.3389/fgene.2019.00125. eCollection 2019.
PI3K/Akt信号通路在爱泼斯坦-巴尔病毒诱导的癌症中的作用及治疗意义。
World J Virol. 2012 Dec 12;1(6):154-61. doi: 10.5501/wjv.v1.i6.154.
4
Growth inhibitory effects of three miR-129 family members on gastric cancer.三种 miR-129 家族成员对胃癌的生长抑制作用。
Gene. 2013 Dec 10;532(1):87-93. doi: 10.1016/j.gene.2013.09.048. Epub 2013 Sep 20.
5
Role of microRNAs in hepatocellular carcinoma: a clinical perspective.微小RNA在肝细胞癌中的作用:临床视角
Onco Targets Ther. 2013 Sep 2;6:1167-78. doi: 10.2147/OTT.S36161.
6
Emerging roles of microRNA in modulating cell-death processes in malignant glioma.微小 RNA 在调节恶性神经胶质瘤细胞死亡过程中的新兴作用。
J Cell Physiol. 2014 Mar;229(3):277-86. doi: 10.1002/jcp.24446.
7
Loss of Sh3gl2/endophilin A1 is a common event in urothelial carcinoma that promotes malignant behavior.Sh3gl2/内收蛋白 A1 的缺失是尿路上皮癌中的常见事件,可促进恶性行为。
Neoplasia. 2013 Jul;15(7):749-60. doi: 10.1593/neo.121956.
8
Overexpression of EGFR in head and neck squamous cell carcinoma is associated with inactivation of SH3GL2 and CDC25A genes.在头颈部鳞状细胞癌中,EGFR 的过度表达与 SH3GL2 和 CDC25A 基因的失活有关。
PLoS One. 2013 May 10;8(5):e63440. doi: 10.1371/journal.pone.0063440. Print 2013.
9
microRNA-330 inhibits cell motility by downregulating Sp1 in prostate cancer cells.microRNA-330 通过下调前列腺癌细胞中的 Sp1 抑制细胞迁移。
Oncol Rep. 2013 Jul;30(1):327-33. doi: 10.3892/or.2013.2452. Epub 2013 May 13.
10
Role of microRNAs in mechanisms of glioblastoma resistance to radio- and chemotherapy.微小 RNA 在胶质母细胞瘤对放化疗耐药机制中的作用。
Biochemistry (Mosc). 2013 Apr;78(4):325-34. doi: 10.1134/S0006297913040019.