Suppr超能文献

叉头转录因子FOXK2作为含BAP1的组蛋白去泛素化酶复合物的染色质靶向因子。

The forkhead transcription factor FOXK2 acts as a chromatin targeting factor for the BAP1-containing histone deubiquitinase complex.

作者信息

Ji Zongling, Mohammed Hisham, Webber Aaron, Ridsdale Jenna, Han Namshik, Carroll Jason S, Sharrocks Andrew D

机构信息

Faculty of Life Sciences, University of Manchester, Michael Smith Building, Oxford Road, Manchester M13 9PT, UK.

Cancer Research UK, Cambridge Research Institute, Li Ka Shing Centre, Robinson Way, Cambridge CB2 0RE, UK.

出版信息

Nucleic Acids Res. 2014 Jun;42(10):6232-42. doi: 10.1093/nar/gku274. Epub 2014 Apr 19.

Abstract

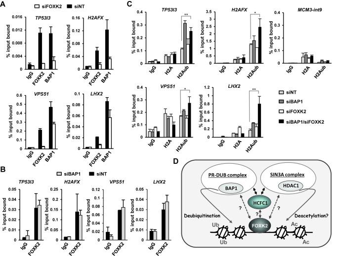
There are numerous forkhead transcription factors in mammalian cells but we know little about the molecular functions of the majority of these. FOXK2 is a ubiquitously expressed family member suggesting an important function across multiple cell types. Here, we show that FOXK2 binds to the SIN3A and PR-DUB complexes. The PR-DUB complex contains the important tumour suppressor protein, the deubiquitinase BAP1. FOXK2 recruits BAP1 to DNA, promotes local histone deubiquitination and causes changes in target gene activity. Our results therefore provide an important link between BAP1 and the transcription factor FOXK2 and demonstrate how BAP1 can be recruited to specific regulatory loci.

摘要

哺乳动物细胞中有众多叉头转录因子,但我们对其中大多数的分子功能知之甚少。FOXK2是一种广泛表达的家族成员,表明其在多种细胞类型中具有重要功能。在此,我们发现FOXK2与SIN3A和PR-DUB复合物结合。PR-DUB复合物包含重要的肿瘤抑制蛋白——去泛素化酶BAP1。FOXK2将BAP1招募至DNA,促进局部组蛋白去泛素化并导致靶基因活性发生变化。因此,我们的研究结果揭示了BAP1与转录因子FOXK2之间的重要联系,并证明了BAP1如何被招募至特定调控位点。

https://cdn.ncbi.nlm.nih.gov/pmc/blobs/6c8a/4041447/b4920544227d/gku274fig1.jpg

文献检索

告别复杂PubMed语法,用中文像聊天一样搜索,搜遍4000万医学文献。AI智能推荐,让科研检索更轻松。

立即免费搜索

文件翻译

保留排版,准确专业,支持PDF/Word/PPT等文件格式,支持 12+语言互译。

免费翻译文档

深度研究

AI帮你快速写综述,25分钟生成高质量综述,智能提取关键信息,辅助科研写作。

立即免费体验