Department of Biological Sciences, Columbia University, New York, NY 10027.
J Cell Biol. 2014 May 12;205(3):325-38. doi: 10.1083/jcb.201309141. Epub 2014 May 5.
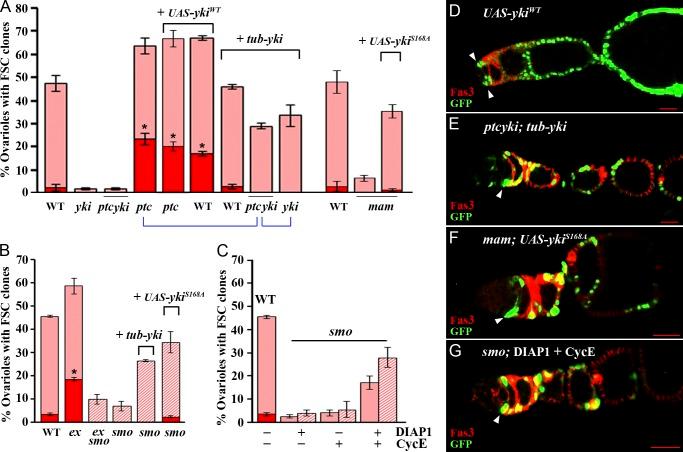
It is essential to define the mechanisms by which external signals regulate adult stem cell numbers, stem cell maintenance, and stem cell proliferation to guide regenerative stem cell therapies and to understand better how cancers originate in stem cells. In this paper, we show that Hedgehog (Hh) signaling in Drosophila melanogaster ovarian follicle stem cells (FSCs) induces the activity of Yorkie (Yki), the transcriptional coactivator of the Hippo pathway, by inducing yki transcription. Moreover, both Hh signaling and Yki positively regulate the rate of FSC proliferation, both are essential for FSC maintenance, and both promote increased FSC longevity and FSC duplication when in excess. We also found that responses to activated Yki depend on Cyclin E induction while responses to excess Hh signaling depend on Yki induction, and excess Yki can compensate for defective Hh signaling. These causal connections provide the most rigorous evidence to date that a niche signal can promote stem cell maintenance principally by stimulating stem cell proliferation.
有必要明确外部信号调节成体干细胞数量、干细胞维持和干细胞增殖的机制,以指导再生性干细胞疗法,并更好地理解癌症如何起源于干细胞。在本文中,我们表明果蝇卵巢滤泡干细胞(FSCs)中的 Hedgehog(Hh)信号通过诱导 yki 转录,诱导 Hippo 途径的转录共激活因子 Yorkie(Yki)的活性。此外,Hh 信号和 Yki 均正向调节 FSC 增殖率,两者对于 FSC 维持都是必不可少的,并且在过量时均促进 FSC 寿命的延长和 FSC 的复制。我们还发现,对激活的 Yki 的反应取决于细胞周期蛋白 E 的诱导,而对过量 Hh 信号的反应取决于 Yki 的诱导,并且过量的 Yki 可以弥补有缺陷的 Hh 信号。这些因果关系提供了迄今为止最严格的证据,表明龛位信号可以主要通过刺激干细胞增殖来促进干细胞维持。