Suppr超能文献

跨膜蛋白115是高尔基体复合体中参与逆向运输的一种整合膜蛋白。

TMEM115 is an integral membrane protein of the Golgi complex involved in retrograde transport.

作者信息

Ong Yan Shan, Tran Ton Hoai Thi, Gounko Natalia V, Hong Wanjin

机构信息

Institute of Molecular and Cell Biology, 61 Biopolis Drive, Singapore 138673, Singapore.

Institute of Molecular and Cell Biology, 61 Biopolis Drive, Singapore 138673, Singapore IMB-IMCB Joint Electron Microscopy Suite, 20 Biopolis Street, Singapore 138671, Singapore.

出版信息

J Cell Sci. 2014 Jul 1;127(Pt 13):2825-39. doi: 10.1242/jcs.136754. Epub 2014 May 7.

Abstract

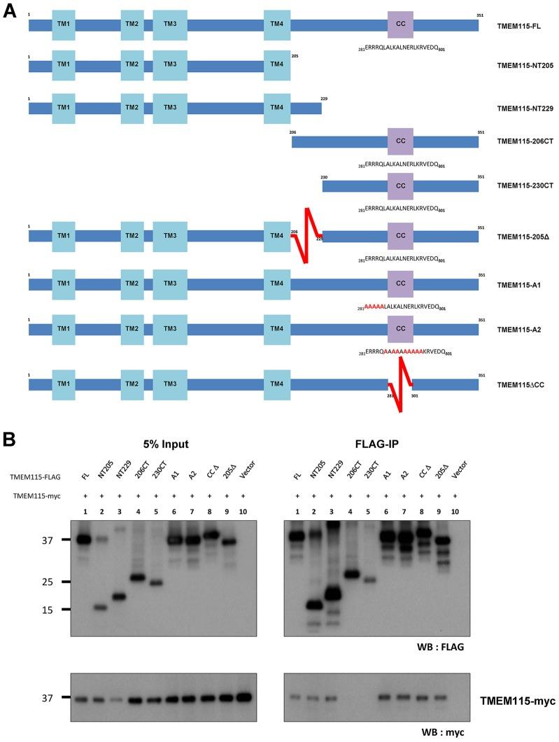
Searching and evaluating the Human Protein Atlas for transmembrane proteins enabled us to identify an integral membrane protein, TMEM115, that is enriched in the Golgi complex. Biochemical and cell biological analysis suggested that TMEM115 has four candidate transmembrane domains located in the N-terminal region. Both the N- and C-terminal domains are oriented towards the cytoplasm. Immunofluorescence analysis supports that TMEM115 is enriched in the Golgi cisternae. Functionally, TMEM115 knockdown or overexpression delays Brefeldin-A-induced Golgi-to-ER retrograde transport, phenocopying cells with mutations or silencing of the conserved oligomeric Golgi (COG) complex. Co-immunoprecipitation and in vitro binding experiments reveals that TMEM115 interacts with the COG complex, and might self-interact to form dimers or oligomers. A short region (residues 206-229) immediately to the C-terminal side of the fourth transmembrane domain is both necessary and sufficient for Golgi targeting. Knockdown of TMEM115 also reduces the binding of the lectins peanut agglutinin (PNA) and Helix pomatia agglutinin (HPA), suggesting an altered O-linked glycosylation profile. These results establish that TMEM115 is an integral membrane protein of the Golgi stack regulating Golgi-to-ER retrograde transport and is likely to be part of the machinery of the COG complex.

摘要

在人类蛋白质图谱中搜索和评估跨膜蛋白,使我们能够鉴定出一种富集于高尔基体复合体的整合膜蛋白TMEM115。生化和细胞生物学分析表明,TMEM115在N端区域有四个候选跨膜结构域。N端和C端结构域均朝向细胞质。免疫荧光分析支持TMEM115在高尔基体潴泡中富集。在功能上,敲低或过表达TMEM115会延迟布雷菲德菌素A诱导的高尔基体到内质网的逆行转运,这与保守寡聚高尔基体(COG)复合体发生突变或沉默的细胞表现出相似的表型。免疫共沉淀和体外结合实验表明,TMEM115与COG复合体相互作用,并且可能自身相互作用形成二聚体或寡聚体。第四个跨膜结构域C端紧邻的一个短区域(第206 - 229位氨基酸残基)对于高尔基体靶向是必需且足够的。敲低TMEM115也会降低凝集素花生凝集素(PNA)和苹果蜗牛凝集素(HPA)的结合,这表明O - 连接糖基化谱发生了改变。这些结果表明,TMEM115是高尔基体堆栈的一种整合膜蛋白,调节高尔基体到内质网的逆行转运,并且可能是COG复合体机制的一部分。

https://cdn.ncbi.nlm.nih.gov/pmc/blobs/863a/4077589/0d988b608f5c/jcs-127-13-2825-f01.jpg

文献检索

告别复杂PubMed语法,用中文像聊天一样搜索,搜遍4000万医学文献。AI智能推荐,让科研检索更轻松。

立即免费搜索

文件翻译

保留排版,准确专业,支持PDF/Word/PPT等文件格式,支持 12+语言互译。

免费翻译文档

深度研究

AI帮你快速写综述,25分钟生成高质量综述,智能提取关键信息,辅助科研写作。

立即免费体验