EA4666, Department of Immunology, Université de Picardie Jules Verne , Amiens , France.
EA4666, Department of Immunology, Université de Picardie Jules Verne , Amiens , France ; Service d'Hématologie Clinique et Thérapie Cellulaire, Department of Hematology, Centre Hospitalier Régional Universitaire d'Amiens , Amiens , France.
Front Immunol. 2014 Jun 16;5:292. doi: 10.3389/fimmu.2014.00292. eCollection 2014.
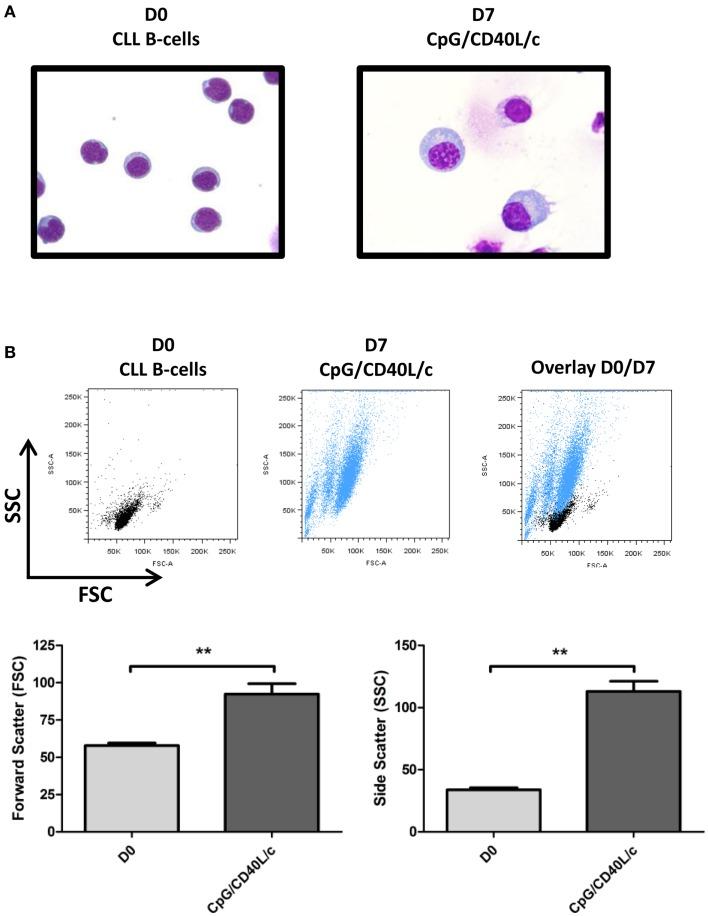
B-cell chronic lymphocytic leukemia (CLL) is the most frequent adult leukemia in the Western world. It is a heterogeneous disease characterized by clonal proliferation and the accumulation of CD5(+) mature B lymphocytes. However, the normal counterpart from which the latter cells arise has not yet been identified. CD27 expression and gene expression profiling data suggest that CLL cells are related to memory B-cells. In vitro, memory B-cells differentiate into plasma cells when stimulated with CpG oligodeoxynucleotide (CpG). The objective of the present study was therefore to investigate the ability of CpG, in the context of CD40 ligation, to induce the differentiation of CLL B-cells into antibody-secreting cells (ASCs). CD20(+)CD38(-) CLL B-cells were stimulated with a combination of CpG, CD40 ligand and cytokines (CpG/CD40L/c) in a two-step, 7-day culture system. We found that the CpG/CD40L/c culture system prompted CLL B-cells to differentiate into CD19(+)CD20(+)CD27(+)CD38(-)ASCs. These cells secreted large amounts of IgM and had the same shape as plasma cells. However, only IgMs secreted by ASCs that had differentiated from unmutated CLL B-cells were poly/autoreactive. Class-switch recombination (CSR) to IgG and IgA was detected in cells expressing the activation-induced cytidine deaminase gene (AICDA). Although these ASCs expressed high levels of the transcription factors PRDM1 (BLIMP1), IRF4, and XBP1s, they did not downregulate expression of PAX5. Our results suggest that CLL B-cells can differentiate into ASCs, undergo CSR and produce poly/autoreactive antibodies. Furthermore, our findings may be relevant for (i) identifying the normal counterpart of CLL B-cells and (ii) developing novel treatment strategies in CLL.
B 细胞慢性淋巴细胞白血病(CLL)是西方世界最常见的成人白血病。它是一种异质性疾病,其特征为克隆性增殖和 CD5(+)成熟 B 淋巴细胞的积累。然而,尚未鉴定出后者起源的正常对应物。CD27 表达和基因表达谱数据表明,CLL 细胞与记忆 B 细胞有关。在体外,当用 CpG 寡脱氧核苷酸(CpG)刺激时,记忆 B 细胞分化为浆细胞。因此,本研究的目的是研究 CpG 在 CD40 配体的情况下诱导 CLL B 细胞分化为分泌抗体细胞(ASCs)的能力。在两步 7 天培养系统中,用 CpG、CD40 配体和细胞因子(CpG/CD40L/c)组合刺激 CD20(+)CD38(-)CLL B 细胞。我们发现,CpG/CD40L/c 培养系统促使 CLL B 细胞分化为 CD19(+)CD20(+)CD27(+)CD38(-)ASCs。这些细胞大量分泌 IgM,并且具有与浆细胞相同的形状。然而,仅从未突变的 CLL B 细胞分化而来的 ASCs 分泌的 IgM 是多反应性/自身反应性的。在表达激活诱导胞苷脱氨酶基因(AICDA)的细胞中检测到到 IgG 和 IgA 的类别转换重组(CSR)。尽管这些 ASC 表达高水平的转录因子 PRDM1(BLIMP1)、IRF4 和 XBP1s,但它们没有下调 PAX5 的表达。我们的结果表明,CLL B 细胞可以分化为 ASC,经历 CSR 并产生多反应性/自身反应性抗体。此外,我们的发现可能与(i)鉴定 CLL B 细胞的正常对应物和(ii)开发 CLL 的新治疗策略有关。