Suppr超能文献

Tgfbr2的神经缺失通过改变分泌组损害血管生成。

Neural deletion of Tgfbr2 impairs angiogenesis through an altered secretome.

作者信息

Hellbach Nicole, Weise Stefan C, Vezzali Riccardo, Wahane Shalaka D, Heidrich Stefanie, Roidl Deborah, Pruszak Jan, Esser Jennifer S, Vogel Tanja

机构信息

Department of Molecular Embryology, Institute of Anatomy and Cell Biology, University of Freiburg, 79104 Freiburg, Germany, Faculty of Biology, University of Freiburg, 79104 Freiburg, Germany.

Department of Molecular Embryology, Institute of Anatomy and Cell Biology, University of Freiburg, 79104 Freiburg, Germany.

出版信息

Hum Mol Genet. 2014 Dec 1;23(23):6177-90. doi: 10.1093/hmg/ddu338. Epub 2014 Jul 2.

Abstract

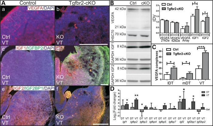
Simultaneous generation of neural cells and that of the nutrient-supplying vasculature during brain development is called neurovascular coupling. We report on a transgenic mouse with impaired transforming growth factor β (TGFβ)-signalling in forebrain-derived neural cells using a Foxg1-cre knock-in to drive the conditional knock-out of the Tgfbr2. Although the expression of FOXG1 is assigned to neural progenitors and neurons of the telencephalon, Foxg1(cre/+);Tgfbr2(flox/flox) (Tgfbr2-cKO) mutants displayed intracerebral haemorrhage. Blood vessels exhibited an atypical, clustered appearance were less in number and displayed reduced branching. Vascular endothelial growth factor (VEGF) A, insulin-like growth factor (IGF) 1, IGF2, TGFβ, inhibitor of DNA binding (ID) 1, thrombospondin (THBS) 2, and a disintegrin and metalloproteinase with thrombospondin motifs (ADAMTS) 1 were altered in either expression levels or tissue distribution. Accordingly, human umbilical vein endothelial cells (HUVEC) displayed branching defects after stimulation with conditioned medium (CM) that was derived from primary neural cultures of the ventral and dorsal telencephalon of Tgfbr2-cKO. Supplementing CM of Tgfbr2-cKO with VEGFA rescued these defects, but application of TGFβ aggravated them. HUVEC showed reduced migration towards CM of mutants compared with controls. Supplementing the CM with growth factors VEGFA, fibroblast growth factor (FGF) 2 and IGF1 partially restored HUVEC migration. In contrast, TGFβ supplementation further impaired migration of HUVEC. We observed differences along the dorso-ventral axis of the telencephalon with regard to the impact of these factors on the phenotype. Together these data establish a TGFBR2-dependent molecular crosstalk between neural and endothelial cells during brain vessel development. These findings will be useful to further elucidate neurovascular interaction in general and to understand pathologies of the blood vessel system such as intracerebral haemorrhages, hereditary haemorrhagic telangiectasia, Alzheimeŕs disease, cerebral amyloid angiopathy or tumour biology.

摘要

在大脑发育过程中,神经细胞与提供营养的脉管系统同时生成的现象被称为神经血管耦合。我们报道了一种转基因小鼠,其前脑来源的神经细胞中的转化生长因子β(TGFβ)信号传导受损,该小鼠利用Foxg1-cre基因敲入来驱动Tgfbr2的条件性敲除。尽管FOXG1的表达定位于端脑的神经祖细胞和神经元,但Foxg1(cre/+);Tgfbr2(flox/flox)(Tgfbr2-cKO)突变体出现了脑内出血。血管呈现出非典型的聚集外观,数量减少且分支减少。血管内皮生长因子(VEGF)A、胰岛素样生长因子(IGF)1、IGF2、TGFβ、DNA结合抑制因子(ID)1、血小板反应蛋白(THBS)2以及含血小板反应蛋白基序的解聚素和金属蛋白酶(ADAMTS)1的表达水平或组织分布均发生了改变。相应地,用人脐静脉内皮细胞(HUVEC)处理来自Tgfbr2-cKO腹侧和背侧端脑原代神经培养物的条件培养基(CM)后,细胞出现分支缺陷。用VEGFA补充Tgfbr2-cKO的CM可挽救这些缺陷,但应用TGFβ会加重缺陷。与对照相比,HUVEC向突变体CM的迁移减少。用生长因子VEGFA、成纤维细胞生长因子(FGF)2和IGF1补充CM可部分恢复HUVEC的迁移。相反,补充TGFβ会进一步损害HUVEC的迁移。我们观察到在端脑的背腹轴上,这些因素对表型影响存在差异。这些数据共同建立了脑血管发育过程中神经细胞与内皮细胞之间依赖TGFBR2的分子串扰。这些发现将有助于进一步阐明一般的神经血管相互作用,并理解血管系统的病理学,如脑内出血、遗传性出血性毛细血管扩张症、阿尔茨海默病、脑淀粉样血管病或肿瘤生物学。

https://cdn.ncbi.nlm.nih.gov/pmc/blobs/e3c3/4222361/262c2023ae55/ddu33801.jpg

文献AI研究员

20分钟写一篇综述,助力文献阅读效率提升50倍。

立即体验

用中文搜PubMed

大模型驱动的PubMed中文搜索引擎

马上搜索

文档翻译

学术文献翻译模型,支持多种主流文档格式。

立即体验