Suppr超能文献

跨膜趋化因子CX3CL1和CXCL16驱动神经元、小胶质细胞和星形胶质细胞之间的相互作用,以对抗大脑中动脉闭塞(pMCAO)和兴奋性毒性神经元死亡。

Trasmembrane chemokines CX3CL1 and CXCL16 drive interplay between neurons, microglia and astrocytes to counteract pMCAO and excitotoxic neuronal death.

作者信息

Rosito Maria, Lauro Clotilde, Chece Giuseppina, Porzia Alessandra, Monaco Lucia, Mainiero Fabrizio, Catalano Myriam, Limatola Cristina, Trettel Flavia

机构信息

Department of Physiology and Pharmacology, Istituto Pasteur Fondazione Cenci Bolognetti, Sapienza University of Rome Rome, Italy.

Department of Experimental Medicine, Sapienza University of Rome Rome, Italy.

出版信息

Front Cell Neurosci. 2014 Jul 10;8:193. doi: 10.3389/fncel.2014.00193. eCollection 2014.

Abstract

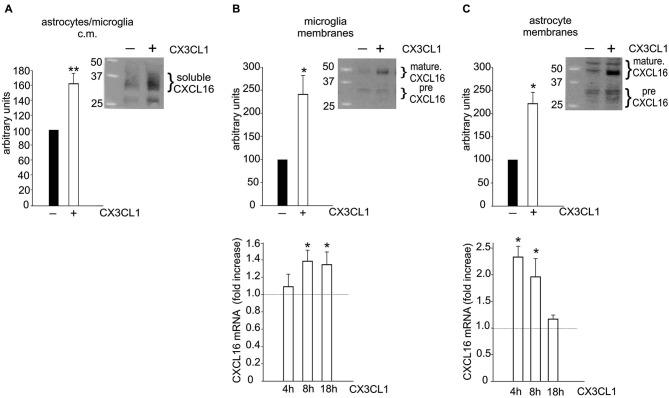
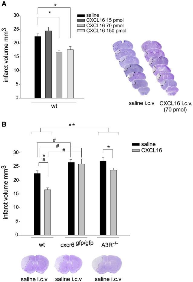
Upon noxious insults, cells of the brain parenchyma activate endogenous self-protective mechanisms to counteract brain damage. Interplay between microglia and astrocytes can be determinant to build a physiological response to noxious stimuli arisen from injury or stress, thus understanding the cross talk between microglia and astrocytes would be helpful to elucidate the role of glial cells in endogenous protective mechanisms and might contribute to the development of new strategy to mobilize such program and reduce brain cell death. Here we demonstrate that chemokines CX3CL1 and CXCL16 are molecular players that synergistically drive cross-talk between neurons, microglia and astrocytes to promote physiological neuroprotective mechanisms that counteract neuronal cell death due to ischemic and excitotoxic insults. In an in vivo model of permanent middle cerebral artery occlusion (pMCAO) we found that exogenous administration of soluble CXCL16 reduces ischemic volume and that, upon pMCAO, endogenous CXCL16 signaling restrains brain damage, being ischemic volume reduced in mice that lack CXCL16 receptor. We demonstrated that CX3CL1, acting on microglia, elicits CXCL16 release from glia and this is important to induce neroprotection since lack of CXCL16 signaling impairs CX3CL1 neuroprotection against both in vitro Glu-excitotoxic insult and pMCAO. Moreover the activity of adenosine receptor A3R and the astrocytic release of CCL2 play also a role in trasmembrane chemokine neuroprotective effect, since their inactivation reduces CX3CL1- and CXCL16 induced neuroprotection.

摘要

在遭受有害刺激时,脑实质细胞会激活内源性自我保护机制以对抗脑损伤。小胶质细胞和星形胶质细胞之间的相互作用对于构建针对由损伤或应激引起的有害刺激的生理反应可能具有决定性作用,因此了解小胶质细胞和星形胶质细胞之间的相互作用将有助于阐明神经胶质细胞在内源性保护机制中的作用,并可能有助于开发新的策略来启动此类程序并减少脑细胞死亡。在这里,我们证明趋化因子CX3CL1和CXCL16是分子参与者,它们协同驱动神经元、小胶质细胞和星形胶质细胞之间的相互作用,以促进生理神经保护机制,从而对抗由于缺血和兴奋性毒性损伤导致的神经元细胞死亡。在永久性大脑中动脉闭塞(pMCAO)的体内模型中,我们发现外源性给予可溶性CXCL16可减少缺血体积,并且在pMCAO后,内源性CXCL16信号传导可限制脑损伤,在缺乏CXCL16受体的小鼠中缺血体积减少。我们证明,作用于小胶质细胞的CX3CL1可引发神经胶质细胞释放CXCL16,这对于诱导神经保护很重要,因为缺乏CXCL16信号会损害CX3CL1对体外谷氨酸兴奋性毒性损伤和pMCAO的神经保护作用。此外,腺苷受体A3R的活性和星形胶质细胞释放CCL2在跨膜趋化因子神经保护作用中也起作用,因为它们的失活会降低CX3CL1和CXCL16诱导的神经保护作用。

https://cdn.ncbi.nlm.nih.gov/pmc/blobs/c17e/4091127/3d38feb5a72b/fncel-08-00193-g0001.jpg

文献AI研究员

20分钟写一篇综述,助力文献阅读效率提升50倍。

立即体验

用中文搜PubMed

大模型驱动的PubMed中文搜索引擎

马上搜索

文档翻译

学术文献翻译模型,支持多种主流文档格式。

立即体验