Centre for Neuroscience, Indian Institute of Science, Bangalore, India.
Neuroscience Unit, Jawaharlal Nehru Centre for Advanced Scientific Research, Bangalore, India.
Elife. 2024 Feb 9;13:e95577. doi: 10.7554/eLife.95577.
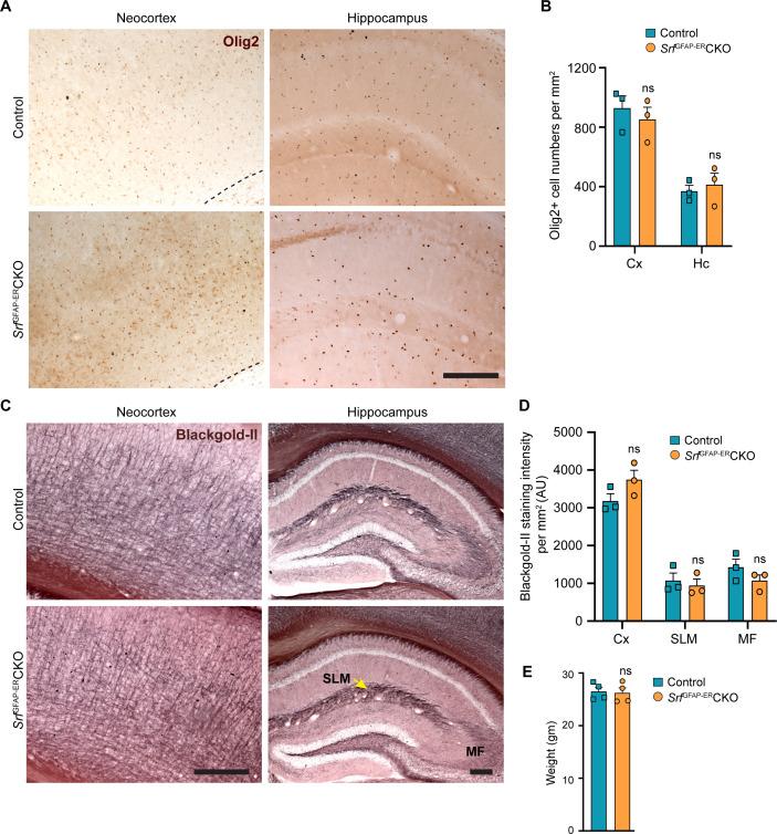
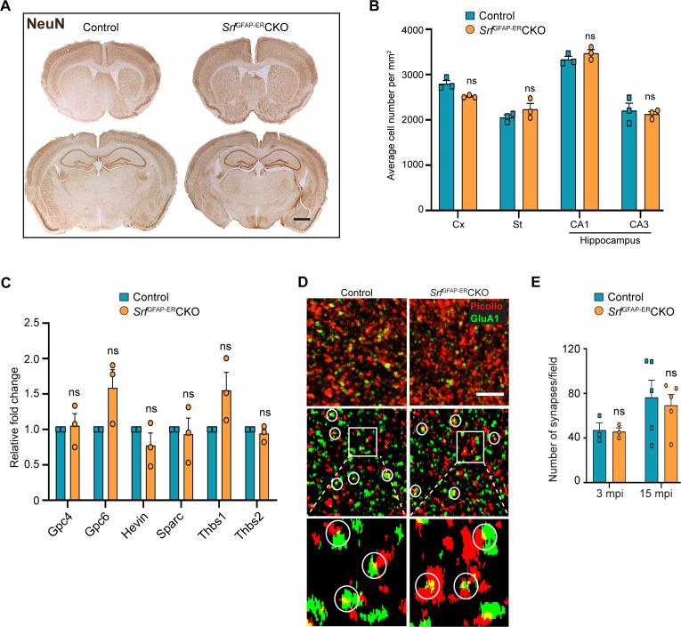
Reactive astrogliosis is a common pathological hallmark of CNS injury, infection, and neurodegeneration, where reactive astrocytes can be protective or detrimental to normal brain functions. Currently, the mechanisms regulating neuroprotective astrocytes and the extent of neuroprotection are poorly understood. Here, we report that conditional deletion of serum response factor (SRF) in adult astrocytes causes reactive-like hypertrophic astrocytes throughout the mouse brain. These CKO astrocytes do not affect neuron survival, synapse numbers, synaptic plasticity or learning and memory. However, the brains of knockout mice exhibited neuroprotection against kainic-acid induced excitotoxic cell death. Relevant to human neurodegenerative diseases, CKO astrocytes abrogate nigral dopaminergic neuron death and reduce β-amyloid plaques in mouse models of Parkinson's and Alzheimer's disease, respectively. Taken together, these findings establish SRF as a key molecular switch for the generation of reactive astrocytes with neuroprotective functions that attenuate neuronal injury in the setting of neurodegenerative diseases.
反应性星形胶质细胞增生是中枢神经系统损伤、感染和神经退行性变的常见病理标志,反应性星形胶质细胞可能对正常脑功能具有保护作用或有害作用。目前,调节神经保护星形胶质细胞的机制和神经保护的程度还知之甚少。在这里,我们报告在成年星形胶质细胞中条件性敲除血清反应因子 (SRF) 会导致整个小鼠大脑中出现类似反应的肥大星形胶质细胞。这些 CKO 星形胶质细胞不会影响神经元存活、突触数量、突触可塑性或学习和记忆。然而, knockout 小鼠的大脑表现出对红藻氨酸诱导的兴奋毒性细胞死亡的神经保护作用。与人类神经退行性疾病相关的是,CKO 星形胶质细胞消除了帕金森病和阿尔茨海默病小鼠模型中黑质多巴胺能神经元的死亡,并减少了 β-淀粉样斑块。总之,这些发现确立了 SRF 作为产生具有神经保护功能的反应性星形胶质细胞的关键分子开关,可减轻神经退行性疾病中神经元损伤。