Suppr超能文献

SOX2是皮肤鳞状细胞癌中肿瘤起始潜能的癌症特异性调节因子。

SOX2 is a cancer-specific regulator of tumour initiating potential in cutaneous squamous cell carcinoma.

作者信息

Siegle Jasmin M, Basin Alice, Sastre-Perona Ana, Yonekubo Yoshiya, Brown Jessie, Sennett Rachel, Rendl Michael, Tsirigos Aristotelis, Carucci John A, Schober Markus

机构信息

The Ronald O. Perelman Department of Dermatology, Department of Cell Biology, The Helen L. and Martin S. Kimmel Center for Stem Cell Biology, Perlmutter Cancer Center, New York University Langone Medical Center, New York 10016, New York, USA.

Department of Developmental and Regenerative Biology, Department of Dermatology, Black Family Stem Cell Institute, Icahn School of Medicine at Mount Sinai, New York, New York 10029, USA.

出版信息

Nat Commun. 2014 Jul 31;5:4511. doi: 10.1038/ncomms5511.

Abstract

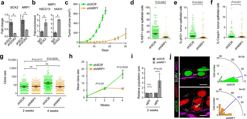
Although the principles that balance stem cell self-renewal and differentiation in normal tissue homeostasis are beginning to emerge, it is still unclear whether cancer cells with tumour initiating potential are similarly governed, or whether they have acquired distinct mechanisms to sustain self-renewal and long-term tumour growth. Here we show that the transcription factor Sox2, which is not expressed in normal skin epithelium and is dispensable for epidermal homeostasis, marks tumour initiating cells (TICs) in cutaneous squamous cell carcinomas (SCCs). We demonstrate that Sox2 is required for SCC growth in mouse and human, where it enhances Nrp1/Vegf signalling to promote the expansion of TICs along the tumour-stroma interface. Our findings suggest that distinct transcriptional programmes govern self-renewal and long-term growth of TICs and normal skin epithelial stem and progenitor cells. These programmes present promising diagnostic markers and targets for cancer-specific therapies.

摘要

尽管在正常组织稳态中平衡干细胞自我更新和分化的机制已初现端倪,但具有肿瘤起始潜能的癌细胞是否受类似机制调控,或者它们是否获得了维持自我更新和长期肿瘤生长的独特机制,仍不清楚。在此,我们发现转录因子Sox2在正常皮肤上皮中不表达,且对表皮稳态并非必需,但它可标记皮肤鳞状细胞癌(SCC)中的肿瘤起始细胞(TIC)。我们证明,Sox2在小鼠和人类SCC生长中是必需的,它通过增强Nrp1/Vegf信号传导来促进TIC沿肿瘤-基质界面的扩增。我们的研究结果表明,不同的转录程序分别调控TIC以及正常皮肤上皮干细胞和祖细胞的自我更新和长期生长。这些程序为癌症特异性治疗提供了有前景的诊断标志物和靶点。

https://cdn.ncbi.nlm.nih.gov/pmc/blobs/9904/4207965/c5c9b6d9b69c/nihms608473f1.jpg

文献AI研究员

20分钟写一篇综述,助力文献阅读效率提升50倍。

立即体验

用中文搜PubMed

大模型驱动的PubMed中文搜索引擎

马上搜索

文档翻译

学术文献翻译模型,支持多种主流文档格式。

立即体验