Suppr超能文献

唑来膦酸联合替莫唑胺对表达O6-甲基鸟嘌呤DNA甲基转移酶的人恶性胶质瘤细胞的抗肿瘤作用增强

Enhanced anti-tumor effect of zoledronic acid combined with temozolomide against human malignant glioma cell expressing O6-methylguanine DNA methyltransferase.

作者信息

Fukai Junya, Koizumi Fumiaki, Nakao Naoyuki

机构信息

Department of Neurological Surgery, Wakayama Medical University School of Medicine, Wakayama, Japan; Shien-Lab, National Cancer Center Hospital, Tokyo, Japan.

Shien-Lab, National Cancer Center Hospital, Tokyo, Japan.

出版信息

PLoS One. 2014 Aug 11;9(8):e104538. doi: 10.1371/journal.pone.0104538. eCollection 2014.

Abstract

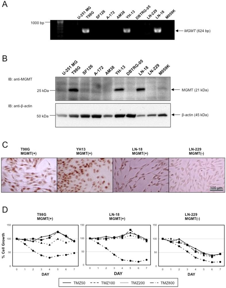
Temozolomide (TMZ), a DNA methylating agent, is widely used in the adjuvant treatment of malignant gliomas. O6-methylguanine-DNA methyltranferase (MGMT), a DNA repair enzyme, is frequently discussed as the main factor that limits the efficacy of TMZ. Zoledronic acid (ZOL), which is clinically applied to treat cancer-induced bone diseases, appears to possess direct anti-tumor activity through apoptosis induction by inhibiting mevalonate pathway and prenylation of intracellular small G proteins. In this study, we evaluated whether ZOL can be effectively used as an adjuvant to TMZ in human malignant glioma cells that express MGMT. Malignant glioma cell lines, in which the expression of MGMT was detected, did not exhibit growth inhibition by TMZ even at a longer exposure. However, combination experiment of TMZ plus ZOL revealed that a supra-additive effect resulted in a significant decrease in cell growth. In combined TMZ/ZOL treatment, an increased apoptotic rate was apparent and significant activation of caspase-3 and cleavage of poly-(ADP-ribose) polymerase were observed compared with each single drug exposure. There were decreased amounts of Ras-GTP, MAPK and Akt phosphorylation and MGMT expression in the ZOL-treated cells. Subcutanous xenograft models showed significant decrease of tumor growth with combined TMZ/ZOL treatment. These results suggest that ZOL efficaciously inhibits activity of Ras in malignant glioma cells and potentiates TMZ-mediated cytotoxicity, inducing growth inhibition and apoptosis of malignant glioma cells that express MGMT and resistant to TMZ. Based on this work, combination of TMZ with ZOL might be a potential therapy in malignant gliomas that receive less therapeutic effects of TMZ due to cell resistance.

摘要

替莫唑胺(TMZ)是一种DNA甲基化剂,广泛应用于恶性胶质瘤的辅助治疗。O6-甲基鸟嘌呤-DNA甲基转移酶(MGMT)是一种DNA修复酶,常被认为是限制TMZ疗效的主要因素。唑来膦酸(ZOL)临床上用于治疗癌症引起的骨病,似乎通过抑制甲羟戊酸途径和细胞内小G蛋白的异戊二烯化诱导凋亡而具有直接抗肿瘤活性。在本研究中,我们评估了ZOL是否能有效地作为TMZ的辅助药物用于表达MGMT的人恶性胶质瘤细胞。检测到MGMT表达的恶性胶质瘤细胞系即使长时间暴露于TMZ也未表现出生长抑制。然而,TMZ加ZOL的联合实验表明,超相加效应导致细胞生长显著下降。在TMZ/ZOL联合治疗中,凋亡率明显增加,与单独使用每种药物相比,观察到caspase-3的显著激活和聚(ADP-核糖)聚合酶的裂解。ZOL处理的细胞中Ras-GTP、MAPK和Akt磷酸化以及MGMT表达量减少。皮下异种移植模型显示TMZ/ZOL联合治疗可显著降低肿瘤生长。这些结果表明,ZOL有效抑制恶性胶质瘤细胞中Ras的活性,增强TMZ介导的细胞毒性,诱导表达MGMT且对TMZ耐药的恶性胶质瘤细胞生长抑制和凋亡。基于这项工作,TMZ与ZOL联合可能是治疗因细胞耐药而TMZ治疗效果较差的恶性胶质瘤的一种潜在疗法。

https://cdn.ncbi.nlm.nih.gov/pmc/blobs/b162/4128678/7c1ff927402b/pone.0104538.g001.jpg

文献AI研究员

20分钟写一篇综述,助力文献阅读效率提升50倍。

立即体验

用中文搜PubMed

大模型驱动的PubMed中文搜索引擎

马上搜索

文档翻译

学术文献翻译模型,支持多种主流文档格式。

立即体验