Suppr超能文献

在人主动脉内皮细胞中表达的GABAB受体介导细胞内钙浓度调节和内皮型一氧化氮合酶转位。

GABAB receptors expressed in human aortic endothelial cells mediate intracellular calcium concentration regulation and endothelial nitric oxide synthase translocation.

作者信息

Wang Xu-Ping, Cheng Zhen-Ying, Schmid Katrina L

机构信息

The Key Laboratory of Cardiovascular Remodeling and Function Research, Chinese Ministry of Education and Chinese Ministry of Health, Qilu Hospital, Shandong University, Jinan, Shandong 250012, China.

Department of Ophthalmology, Qilu Hospital, Shandong University, Jinan, Shandong 250012, China.

出版信息

Biomed Res Int. 2014;2014:871735. doi: 10.1155/2014/871735. Epub 2014 Jul 9.

Abstract

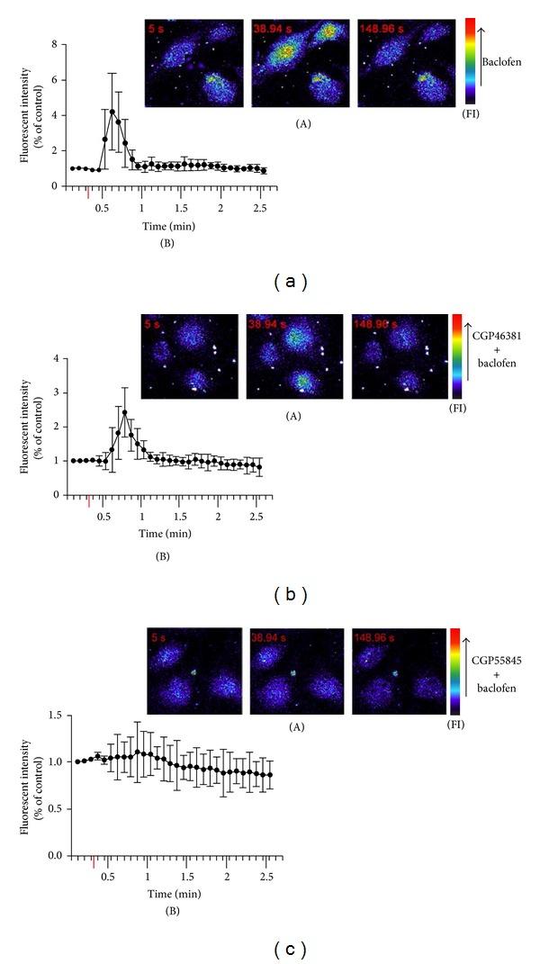
GABAB receptors regulate the intracellular Ca2+ concentration ([Ca2+]i) in a number of cells (e.g., retina, airway epithelium and smooth muscle), but whether they are expressed in vascular endothelial cells and similarly regulate the [Ca2+]i is not known. The purpose of this study was to investigate the expression of GABAB receptors, a subclass of receptors to the inhibitory neurotransmitter γ-aminobutyric acid (GABA), in cultured human aortic endothelial cells (HAECs), and to explore if altering receptor activation modified [Ca2+]i and endothelial nitric oxide synthase (eNOS) translocation. Real-time PCR, western blots and immunofluorescence were used to determine the expression of GABAB1 and GABAB2 in cultured HAECs. The effects of GABAB receptors on [Ca2+]i in cultured HAECs were demonstrated using fluo-3. The influence of GABAB receptors on eNOS translocation was assessed by immunocytochemistry. Both GABAB1 and GABAB2 mRNA and protein were expressed in cultured HAECs, and the GABAB1 and GABAB2 proteins were colocated in the cell membrane and cytoplasm. One hundred μM baclofen caused a transient increase of [Ca2+]i and eNOS translocation in cultured HAECs, and the effects were attenuated by pretreatment with the selective GABAB receptor antagonists CGP46381 and CGP55845. GABAB receptors are expressed in HAECs and regulate the [Ca2+]i and eNOS translocation. Cultures of HAECs may be a useful in vitro model for the study of GABAB receptors and vascular biology.

摘要

GABAB受体可调节多种细胞(如视网膜、气道上皮和平滑肌细胞)内的钙离子浓度([Ca2+]i),但它们是否在血管内皮细胞中表达并同样调节[Ca2+]i尚不清楚。本研究的目的是调查抑制性神经递质γ-氨基丁酸(GABA)受体亚类GABAB受体在培养的人主动脉内皮细胞(HAECs)中的表达,并探讨改变受体激活是否会改变[Ca2+]i和内皮型一氧化氮合酶(eNOS)的转位。采用实时PCR、western印迹和免疫荧光法测定培养的HAECs中GABAB1和GABAB2的表达。使用fluo-3证明了GABAB受体对培养的HAECs中[Ca2+]i的影响。通过免疫细胞化学评估GABAB受体对eNOS转位的影响。培养的HAECs中同时表达GABAB1和GABAB2的mRNA和蛋白,且GABAB1和GABAB2蛋白共定位于细胞膜和细胞质中。100μM巴氯芬可导致培养的HAECs中[Ca2+]i短暂升高及eNOS转位,且这些效应可被选择性GABAB受体拮抗剂CGP46381和CGP55845预处理所减弱。GABAB受体在HAECs中表达并调节[Ca2+]i和eNOS转位。HAECs培养物可能是研究GABAB受体和血管生物学的有用体外模型。

https://cdn.ncbi.nlm.nih.gov/pmc/blobs/34f0/4119922/06fd226b53c8/BMRI2014-871735.001.jpg

文献AI研究员

20分钟写一篇综述,助力文献阅读效率提升50倍。

立即体验

用中文搜PubMed

大模型驱动的PubMed中文搜索引擎

马上搜索

文档翻译

学术文献翻译模型,支持多种主流文档格式。

立即体验