Suppr超能文献

α-klotho表达决定人主动脉内皮细胞中响应FGF-23的一氧化氮合成。

α-Klotho expression determines nitric oxide synthesis in response to FGF-23 in human aortic endothelial cells.

作者信息

Chung Chih-Ping, Chang Yu-Chun, Ding Yan, Lim Kenneth, Liu Qinghua, Zhu Langjing, Zhang Wei, Lu Tzong-Shi, Molostvov Guerman, Zehnder Daniel, Hsiao Li-Li

机构信息

Department of Neurology, Neurological Institute, Taipei Veterans general Hospital and National Yang Ming University, Taipei, Taiwan.

Department of Medicine, Renal Division, Brigham and Women's Hospital, Harvard Medical School, Boston, United States of America.

出版信息

PLoS One. 2017 May 2;12(5):e0176817. doi: 10.1371/journal.pone.0176817. eCollection 2017.

Abstract

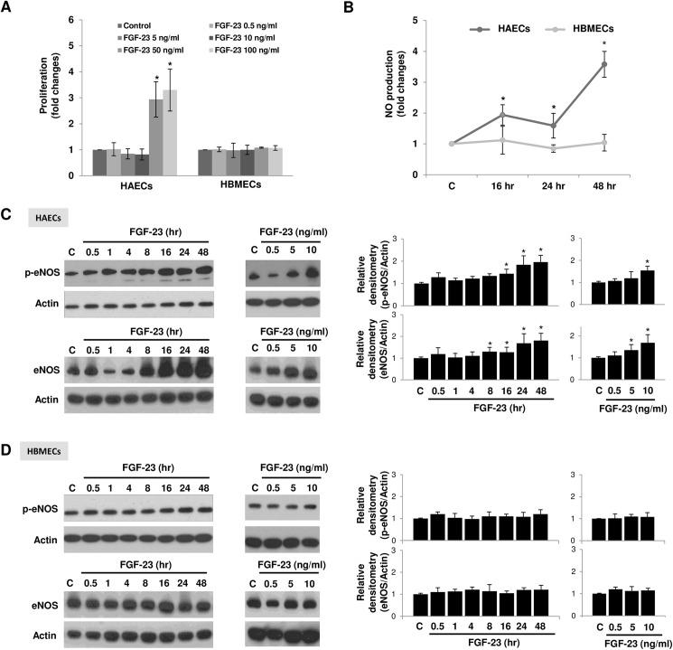
Endothelial cells (ECs) express fibroblast growth factor (FGF) receptors and are metabolically active after treatment with FGF-23. It is not known if this effect is α-Klotho independent or mediated by humoral or endogenous endothelial α-Klotho. In the present study, we aimed to characterize EC α-Klotho expression within the human vascular tree and to investigate the potential role of α-Klotho in determining FGF-23 mediated EC regulation. Human tissue and ECs from various organs were used for immunohistochemistry and Western blot. Primary cultures of human aortic endothelial cells (HAECs) and human brain microvascular endothelial cells (HBMECs) were used to generate in vitro cell models. We found endogenous α-Klotho expression in ECs from various organs except in microvascular ECs from human brain. Furthermore, FGF-23 stimulated endothelial nitric oxide synthase (eNOS) expression, nitric oxide (NO) production, and cell proliferation in HAECs. Interestingly, these effects were not observed in our HBMEC model in vitro. High phosphate treatment and endothelial α-Klotho knockdown mitigated FGF-23 mediated eNOS induction, NO production, and cell proliferation in HAECs. Rescue treatment with soluble α-Klotho did not reverse endothelial FGF-23 resistance caused by reduced or absent α-Klotho expression in HAECs. These novel observations provide evidence for differential α-Klotho functional expression in the human endothelium and its presence may play a role in determining the response to FGF-23 in the vascular tree. α-Klotho was not detected in cerebral microvascular ECs and its absence may render these cells nonresponsive to FGF-23.

摘要

内皮细胞(ECs)表达成纤维细胞生长因子(FGF)受体,并且在用FGF - 23处理后具有代谢活性。尚不清楚这种效应是否不依赖α-klotho,还是由体液性或内源性内皮α-klotho介导。在本研究中,我们旨在表征人血管树内的EC α-klotho表达,并研究α-klotho在确定FGF - 23介导的EC调节中的潜在作用。来自各种器官的人体组织和ECs用于免疫组织化学和蛋白质印迹分析。人主动脉内皮细胞(HAECs)和人脑微血管内皮细胞(HBMECs)的原代培养物用于建立体外细胞模型。我们发现除了来自人脑的微血管ECs外,各种器官的ECs中均有内源性α-klotho表达。此外,FGF - 23刺激HAECs中的内皮型一氧化氮合酶(eNOS)表达、一氧化氮(NO)生成和细胞增殖。有趣的是,在我们的体外HBMEC模型中未观察到这些效应。高磷酸盐处理和内皮α-klotho敲低减轻了FGF - 23介导的HAECs中eNOS诱导、NO生成和细胞增殖。用可溶性α-klotho进行挽救治疗并不能逆转由HAECs中α-klotho表达降低或缺失引起的内皮FGF - 23抵抗。这些新发现为α-klotho在人内皮中的差异功能表达提供了证据,其存在可能在决定血管树对FGF - 23的反应中起作用。在脑微血管ECs中未检测到α-klotho,其缺失可能使这些细胞对FGF - 23无反应。

https://cdn.ncbi.nlm.nih.gov/pmc/blobs/c7ef/5413063/3dcac1d1aa92/pone.0176817.g001.jpg

文献AI研究员

20分钟写一篇综述,助力文献阅读效率提升50倍。

立即体验

用中文搜PubMed

大模型驱动的PubMed中文搜索引擎

马上搜索

文档翻译

学术文献翻译模型,支持多种主流文档格式。

立即体验