Suppr超能文献

使用泛PI3K抑制剂S14161调节血小板活化和血栓形成。

Modulation of platelet activation and thrombus formation using a pan-PI3K inhibitor S14161.

作者信息

Yi Wenxiu, Li Qiang, Shen Jian, Ren Lijie, Liu Xiaohui, Wang Qi, He Sudan, Wu Qingyu, Hu Hu, Mao Xinliang, Zhu Li

机构信息

Cyrus Tang Hematology Center, Collaborative Innovation Center of Hematology, MOH Key Lab of Thrombosis and Hemostasis, Jiangsu Institute of Hematology, the First Affiliated Hospital, Soochow University, Suzhou, China.

Department of Pathology and Pathophysiology, Zhejiang University, Hangzhou, China.

出版信息

PLoS One. 2014 Aug 12;9(8):e102394. doi: 10.1371/journal.pone.0102394. eCollection 2014.

Abstract

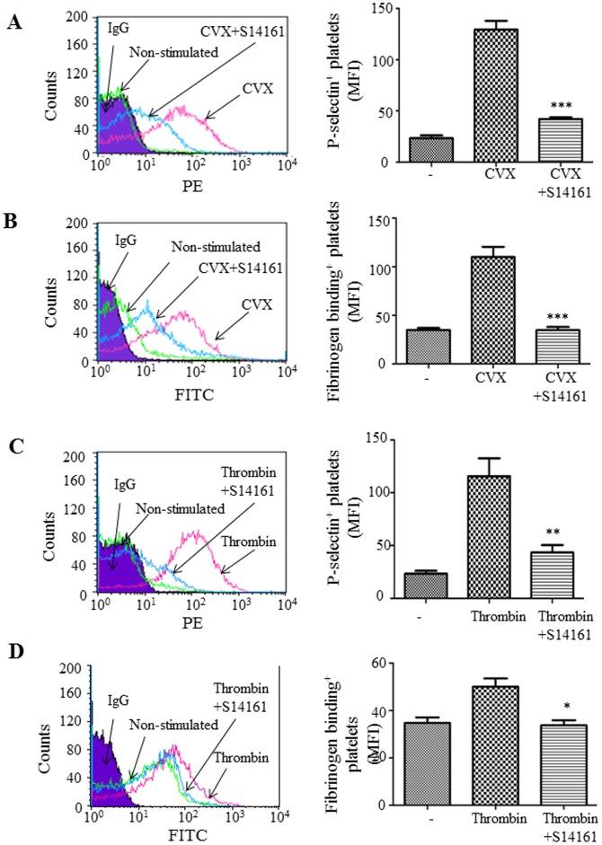
The phosphatidylinositol 3-kinase (PI3K) signaling pathway is critical in modulating platelet functions. In the present study, we evaluated the effect of S14161, a recently identified pan-class I PI3K inhibitor, on platelet activation and thrombus formation. Results showed that S14161 inhibited human platelet aggregation induced by collagen, thrombin, U46619, and ADP in a dose-dependent manner. Flow cytometric studies showed that S14161 inhibited convulxin- or thrombin-induced P-selectin expression and fibrinogen binding of single platelet. S14161 also inhibited platelet spreading on fibrinogen and clot retraction, processes mediated by outside-in signaling. Using a microfluidic chamber we demonstrated that S14161 decreased platelet adhesion on collagen-coated surface by about 80%. Western blot showed that S14161 inhibited phosphorylation of Akt at both Ser473 and Thr308 sites, and GSK3β at Ser9 in response to collagen, thrombin, or U46619. Comparable studies showed that S14161 has a higher potential bioavailability than LY294002, a prototypical inhibitor of pan-class I PI3K. Finally, the effects of S14161 on thrombus formation in vivo were measured using a ferric chloride-induced carotid artery injury model in mice. The intraperitoneal injection of S14161 (2 mg/kg) to male C57BL/6 mice significantly extended the first occlusion time (5.05 ± 0.99 min, n = 9) compared to the vehicle controls (3.72 ± 0.95 min, n = 8) (P<0.05), but did not prolong the bleeding time (P>0.05). Taken together, our data showed that S14161 inhibits platelet activation and thrombus formation without significant bleeding tendency and toxicity, and considering its potential higher bioavailability, it may be developed as a novel therapeutic agent for the prevention of thrombotic disorders.

摘要

磷脂酰肌醇3-激酶(PI3K)信号通路在调节血小板功能方面至关重要。在本研究中,我们评估了最近鉴定出的泛I类PI3K抑制剂S14161对血小板活化和血栓形成的影响。结果显示,S14161以剂量依赖的方式抑制胶原蛋白、凝血酶、U46619和ADP诱导的人血小板聚集。流式细胞术研究表明,S14161抑制convulxin或凝血酶诱导的单个血小板P-选择素表达和纤维蛋白原结合。S14161还抑制血小板在纤维蛋白原上的铺展和血块回缩,这些过程由外向内信号传导介导。使用微流控腔室,我们证明S14161可使血小板在胶原蛋白包被表面的黏附减少约80%。蛋白质印迹法显示,S14161抑制胶原蛋白、凝血酶或U46619刺激下Akt在Ser473和Thr308位点的磷酸化,以及GSK3β在Ser9位点的磷酸化。对比研究表明,S14161比泛I类PI3K的典型抑制剂LY294002具有更高的潜在生物利用度。最后,使用小鼠氯化铁诱导的颈动脉损伤模型测量S14161对体内血栓形成的影响。与溶剂对照组(3.72±0.95分钟,n = 8)相比,对雄性C57BL/6小鼠腹腔注射S14161(2毫克/千克)显著延长了首次闭塞时间(5.05±0.99分钟,n = 9)(P<0.05),但未延长出血时间(P>0.05)。综上所述,我们的数据表明,S14161抑制血小板活化和血栓形成,且无明显出血倾向和毒性,考虑到其潜在的更高生物利用度,它可能被开发为预防血栓性疾病的新型治疗药物。

https://cdn.ncbi.nlm.nih.gov/pmc/blobs/5e61/4130470/a8d5bfdef44b/pone.0102394.g001.jpg

文献AI研究员

20分钟写一篇综述,助力文献阅读效率提升50倍。

立即体验

用中文搜PubMed

大模型驱动的PubMed中文搜索引擎

马上搜索

文档翻译

学术文献翻译模型,支持多种主流文档格式。

立即体验