Suppr超能文献

小鼠端脑中的Fgfr1失活导致表达小白蛋白的中间神经元成熟受损。

Fgfr1 inactivation in the mouse telencephalon results in impaired maturation of interneurons expressing parvalbumin.

作者信息

Smith Karen Müller, Maragnoli Maria Elisabetta, Phull Pooja M, Tran Kathy May, Choubey Lisha, Vaccarino Flora M

机构信息

Child Study Center, Yale University, New Haven, Connecticut, United States of America.

Department of Biology, University of Louisiana at Lafayette, Lafayette, Louisiana, United States of America.

出版信息

PLoS One. 2014 Aug 12;9(8):e103696. doi: 10.1371/journal.pone.0103696. eCollection 2014.

Abstract

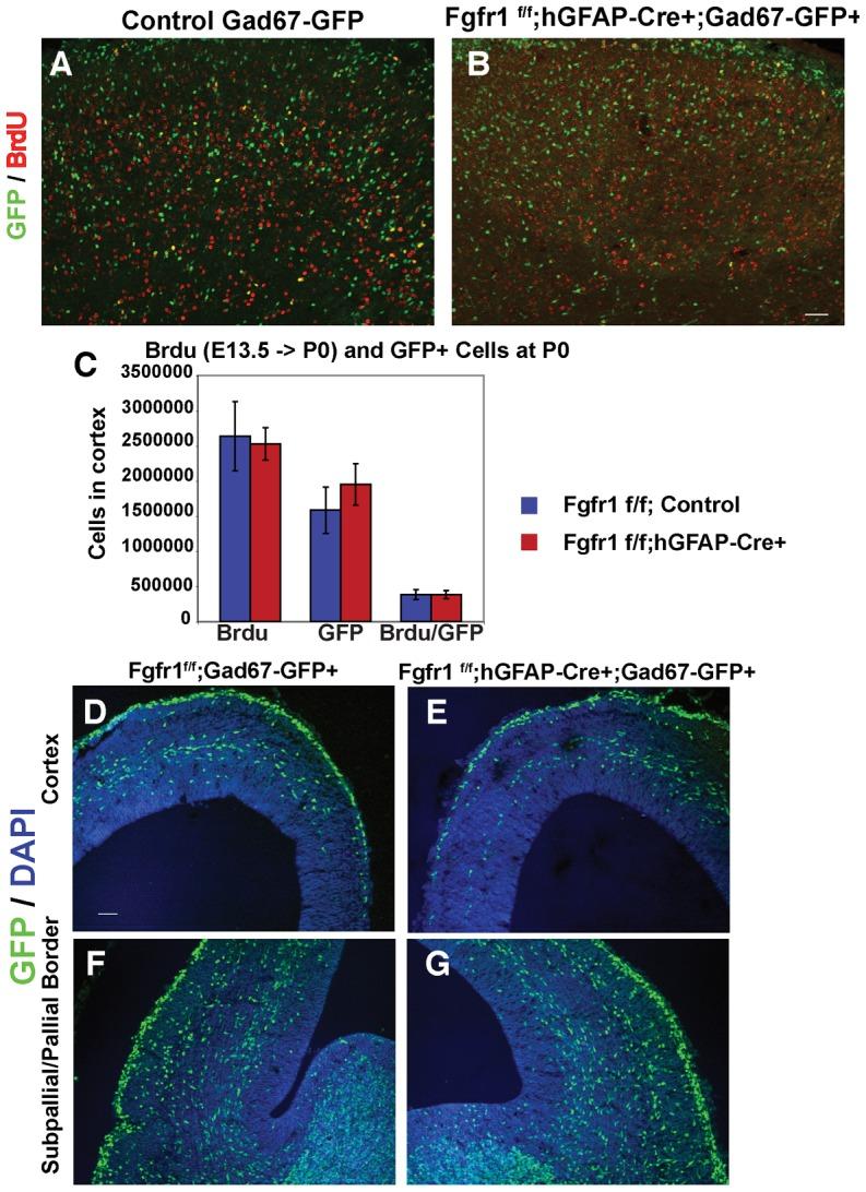
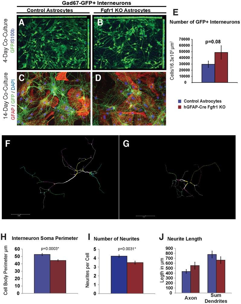
Fibroblast growth factors (Fgfs) and their receptors (Fgfr) are expressed in the developing and adult CNS. Previous studies demonstrated a decrease in cortical interneurons and locomotor hyperactivity in mice with a conditional Fgfr1 deletion generated in radial glial cells during midneurogenesis (Fgfr1(f/f);hGfapCre+). Here, we report earlier and more extensive inactivation of Fgfr1 in neuroepithelial cells of the CNS (Fgfr1(f/f);NesCre+). Similar to findings in Fgfr1(f/f);hGfapCre+ mice, parvalbumin positive (PV+) cortical interneurons are also decreased in the neocortex of Fgfr1(f/f);NesCre+ mice when compared to control littermates (Fgfr1(f/f)). Fgfr1(f/f);NesCre+ embryos do not differ from controls in the initial specification of GABAergic cells in the ganglionic eminence (GE) as assessed by in situ hybridization for Dlx2, Mash1 and Nkx2. Equal numbers of GABAergic neuron precursors genetically labeled with green fluorescent protein (GFP) were observed at P0 in Fgfr1(f/f);hGfapCre+;Gad1-GFP mutant mice. However, fewer GFP+ and GFP+/PV+ interneurons were observed in these mutants at adulthood, indicating that a decrease in cortical interneuron markers is occurring postnatally. Fgfr1 is expressed in cortical astrocytes in the postnatal brain. To test whether the astrocytes of mice lacking Fgfr1 are less capable of supporting interneurons, we co-cultured wild type Gad1-GFP+ interneuron precursors isolated from the medial GE (MGE) with astrocytes from Fgfr1(f/f) control or Fgfr1(f/f);hGfapCre+ mice. Interneurons grown on Fgfr1 deficient astrocytes had small soma size and fewer neurites per cell, but no differences in cell survival. Decreased soma size of Gad67 immunopositive interneurons was also observed in the cortex of adult Fgfr1(f/f);NesCre+ mice. Our data indicate that astrocytes from Fgfr1 mutants are impaired in supporting the maturation of cortical GABAergic neurons in the postnatal period. This model may elucidate potential mechanisms of impaired PV interneuron maturation relevant to neuropsychiatric disorders that develop in childhood and adolescence.

摘要

成纤维细胞生长因子(Fgfs)及其受体(Fgfr)在发育中的和成年的中枢神经系统中均有表达。先前的研究表明,在神经发生中期,条件性敲除放射状胶质细胞中Fgfr1的小鼠(Fgfr1(f/f);hGfapCre+),其皮质中间神经元数量减少且运动活动亢进。在此,我们报道中枢神经系统神经上皮细胞中Fgfr1更早且更广泛的失活(Fgfr1(f/f);NesCre+)。与Fgfr1(f/f);hGfapCre+小鼠的研究结果相似,与对照同窝小鼠(Fgfr1(f/f))相比,Fgfr1(f/f);NesCre+小鼠新皮质中帕瓦丁阳性(PV+)皮质中间神经元数量也减少。通过原位杂交检测Dlx2、Mash1和Nkx2发现,Fgfr1(f/f);NesCre+胚胎在神经节隆起(GE)中GABA能细胞的初始特化方面与对照无异。在P0时,Fgfr1(f/f);hGfapCre+;Gad1-GFP突变小鼠中观察到等量的经绿色荧光蛋白(GFP)基因标记的GABA能神经元前体。然而,在成年期这些突变体中观察到的GFP+和GFP+/PV+中间神经元较少,表明皮质中间神经元标志物的减少发生在出生后。Fgfr1在出生后大脑的皮质星形胶质细胞中表达。为了测试缺乏Fgfr1的小鼠星形胶质细胞支持中间神经元的能力是否降低,我们将从内侧神经节隆起(MGE)分离的野生型Gad1-GFP+中间神经元前体与来自Fgfr1(f/f)对照或Fgfr1(f/f);hGfapCre+小鼠的星形胶质细胞共培养。在内侧神经节隆起(MGE)分离的野生型Gad1-GFP+中间神经元前体与来自Fgfr1(f/f)对照或Fgfr1(f/f);hGfapCre+小鼠的星形胶质细胞共培养。在内侧神经节隆起(MGE)分离的野生型Gad1-GFP+中间神经元前体与来自Fgfr1(f/f)对照或Fgfr1(f/f);hGfapCre+小鼠的星形胶质细胞共培养。在内侧神经节隆起(MGE)分离的野生型Gad1-GFP+中间神经元前体与来自Fgfr1(f/f)对照或Fgfr1(f/f);hGfapCre+小鼠的星形胶质细胞共培养。在内侧神经节隆起(MGE)分离的野生型Gad1-GFP+中间神经元前体与来自Fgfr1(f/f)对照或Fgfr1(f/f);hGfapCre+小鼠的星形胶质细胞共培养。在内侧神经节隆起(MGE)分离的野生型Gad1-GFP+中间神经元前体与来自Fgfr1(f/f)对照或Fgfr1(f/f);hGfapCre+小鼠的星形胶质细胞共培养。在内侧神经节隆起(MGE)分离的野生型Gad1-GFP+中间神经元前体与来自Fgfr1(f/f)对照或Fgfr1(f/f);hGfapCre+小鼠的星形胶质细胞共培养。在内侧神经节隆起(MGE)分离的野生型Gad1-GFP+中间神经元前体与来自Fgfr1(f/f)对照或Fgfr1(f/f);hGfapCre+小鼠的星形胶质细胞共培养。在内侧神经节隆起(MGE)分离的野生型Gad1-GFP+中间神经元前体与来自Fgfr1(f/f)对照或Fgfr1(f/f);hGfapCre+小鼠的星形胶质细胞共培养。在内侧神经节隆起(MGE)分离的野生型Gad1-GFP+中间神经元前体与来自Fgfr1(f/f)对照或Fgfr1(f/f);hGfapCre+小鼠的星形胶质细胞共培养。在内侧神经节隆起(MGE)分离的野生型Gad1-GFP+中间神经元前体与来自Fgfr1(f/f)对照或Fgfr1(f/f);hGfapCre+小鼠的星形胶质细胞共培养。在内侧神经节隆起(MGE)分离的野生型Gad1-GFP+中间神经元前体与来自Fgfr1(f/f)对照或Fgfr1(f/f);hGfapCre+小鼠的星形胶质细胞共培养。在内侧神经节隆起(MGE)分离的野生型Gad1-GFP+中间神经元前体与来自Fgfr1(f/f)对照或Fgfr1(f/f);hGfapCre+小鼠的星形胶质细胞共培养。在内侧神经节隆起(MGE)分离的野生型Gad1-GFP+中间神经元前体与来自Fgfr1(f/f)对照或Fgfr1(f/f);hGfapCre+小鼠的星形胶质细胞共培养。在内侧神经节隆起(MGE)分离的野生型Gad1-GFP+中间神经元前体与来自Fgfr1(f/f)对照或Fgfr1(f/f);hGfapCre+小鼠的星形胶质细胞共培养。在内侧神经节隆起(MGE)分离的野生型Gad1-GFP+中间神经元前体与来自Fgfr1(f/f)对照或Fgfr1(f/f);hGfapCre+小鼠的星形胶质细胞共培养。在内侧神经节隆起(MGE)分离的野生型Gad1-GFP+中间神经元前体与来自Fgfr1(f/f)对照或Fgfr1(f/f);hGfapCre+小鼠的星形胶质细胞共培养。在内侧神经节隆起(MGE)分离的野生型Gad1-GFP+中间神经元前体与来自Fgfr1(f/f)对照或Fgfr1(f/f);hGfapCre+小鼠的星形胶质细胞共培养。在内侧神经节隆起(MGE)分离的野生型Gad1-GFP+中间神经元前体与来自Fgfr1(f/f)对照或Fgfr1(f/f);hGfapCre+小鼠的星形胶质细胞共培养。在内侧神经节隆起(MGE)分离的野生型Gad1-GFP+中间神经元前体与来自Fgfr1(f/f)对照或Fgfr1(f/f);hGfapCre+小鼠的星形胶质细胞共培养。在内侧神经节隆起(MGE)分离的野生型Gad1-GFP+中间神经元前体与来自Fgfr1(f/f)对照或Fgfr1(f/f);hGfapCre+小鼠的星形胶质细胞共培养。在内侧神经节隆起(MGE)分离的野生型Gad1-GFP+中间神经元前体与来自Fgfr1(f/f)对照或Fgfr1(f/f);hGfapCre+小鼠的星形胶质细胞共培养。在内侧神经节隆起(MGE)分离的野生型Gad1-GFP+中间神经元前体与来自Fgfr1(f/f)对照或Fgfr1(f/f);hGfapCre+小鼠的星形胶质细胞共培养。在内侧神经节隆起(MGE)分离的野生型Gad1-GFP+中间神经元前体与来自Fgfr1(f/f)对照或Fgfr1(f/f);hGfapCre+小鼠的星形胶质细胞共培养。在内侧神经节隆起(MGE)分离的野生型Gad1-GFP+中间神经元前体与来自Fgfr1(f/f)对照或Fgfr1(f/f);hGfapCre+小鼠的星形胶质细胞共培养。在内侧神经节隆起(MGE)分离的野生型Gad1-GFP+中间神经元前体与来自Fgfr1(f/f)对照或Fgfr1(f/f);hGfapCre+小鼠的星形胶质细胞共培养。在内侧神经节隆起(MGE)分离的野生型Gad1-GFP+中间神经元前体与来自Fgfr1(f/f)对照或Fgfr1(f/f);hGfapCre+小鼠的星形胶质细胞共培养。在内侧神经节隆起(MGE)分离的野生型Gad1-GFP+中间神经元前体与来自Fgfr1(f/f)对照或Fgfr1(f/f);hGfapCre+小鼠的星形胶质细胞共培养。在内侧神经节隆起(MGE)分离的野生型Gad1-GFP+中间神经元前体与来自Fgfr1(f/f)对照或Fgfr1(f/f);hGfapCre+小鼠的星形胶质细胞共培养。在内侧神经节隆起(MGE)分离的野生型Gad1-GFP+中间神经元前体与来自Fgfr1(f/f)对照或Fgfr1(f/f);hGfapCre+小鼠的星形胶质细胞共培养。在内侧神经节隆起(MGE)分离的野生型Gad1-GFP+中间神经元前体与来自Fgfr1(f/f)对照或Fgfr1(f/f);hGfapCre+小鼠的星形胶质细胞共培养。在内侧神经节隆起(MGE)分离的野生型Gad1-GFP+中间神经元前体与来自Fgfr1(f/f)对照或Fgfr1(f/f);hGfapCre+小鼠的星形胶质细胞共培养。在内侧神经节隆起(MGE)分离的野生型Gad1-GFP+中间神经元前体与来自Fgfr1(f/f)对照或Fgfr1(f/f);hGfapCre+小鼠的星形胶质细胞共培养。在内侧神经节隆起(MGE)分离的野生型Gad1-GFP+中间神经元前体与来自Fgfr1(f/f)对照或Fgfr1(f/f);hGfapCre+小鼠的星形胶质细胞共培养。在内侧神经节隆起(MGE)分离的野生型Gad1-GFP+中间神经元前体与来自Fgfr1(f/f)对照或Fgfr1(f/f);hGfapCre+小鼠的星形胶质细胞共培养。在内侧神经节隆起(MGE)分离的野生型Gad1-GFP+中间神经元前体与来自Fgfr1(f/f)对照或Fgfr1(f/f);hGfapCre+小鼠的星形胶质细胞共培养。在内侧神经节隆起(MGE)分离的野生型Gad1-GFP+中间神经元前体与来自Fgfr1(f/f)对照或Fgfr1(f/f);hGfapCre+小鼠的星形胶质细胞共培养。在内侧神经节隆起(MGE)分离的野生型Gad1-GFP+中间神经元前体与来自Fgfr1(f/f)对照或Fgfr1(f/f);hGfapCre+小鼠的星形胶质细胞共培养。在内侧神经节隆起(MGE)分离的野生型Gad1-GFP+中间神经元前体与来自Fgfr1(f/f)对照或Fgfr1(f/f);hGfapCre+小鼠的星形胶质细胞共培养。在内侧神经节隆起(MGE)分离的野生型Gad1-GFP+中间神经元前体与来自Fgfr1(f/f)对照或Fgfr1(f/f);hGfapCre+小鼠的星形胶质细胞共培养。在内侧神经节隆起(MGE)分离的野生型Gad1-GFP+中间神经元前体与来自Fgfr1(f/f)对照或Fgfr1(f/f);hGfapCre+小鼠的星形胶质细胞共培养。在内侧神经节隆起(MGE)分离的野生型Gad1-GFP+中间神经元前体与来自Fgfr1(f/f)对照或Fgfr1(f/f);hGfapCre+小鼠的星形胶质细胞共培养。在内侧神经节隆起(MGE)分离的野生型Gad1-GFP+中间神经元前体与来自Fgfr1(f/f)对照或Fgfr1(f/f);hGfapCre+小鼠的星形胶质细胞共培养。在内侧神经节隆起(MGE)分离的野生型Gad1-GFP+中间神经元前体与来自Fgfr1(f/f)对照或Fgfr1(f/f);hGfapCre+小鼠的星形胶质细胞共培养。在内侧神经节隆起(MGE)分离的野生型Gad1-GFP+中间神经元前体与来自Fgfr1(f/f)对照或Fgfr1(f/f);hGfapCre+小鼠的星形胶质细胞共培养。在内侧神经节隆起(MGE)分离的野生型Gad1-GFP+中间神经元前体与来自Fgfr1(f/f)对照或Fgfr1(f/f);hGfapCre+小鼠的星形胶质细胞共培养。在内侧神经节隆起(MGE)分离的野生型Gad1-GFP+中间神经元前体与来自Fgfr1(f/f)对照或Fgfr1(f/f);hGfapCre+小鼠的星形胶质细胞共培养。在内侧神经节隆起(MGE)分离的野生型Gad1-GFP+中间神经元前体与来自Fgfr1(f/f)对照或Fgfr1(f/f);hGfapCre+小鼠的星形胶质细胞共培养。在内侧神经节隆起(MGE)分离的野生型Gad1-GFP+中间神经元前体与来自Fgfr1(f/f)对照或Fgfr1(f/f);hGfapCre+小鼠的星形胶质细胞共培养。在内侧神经节隆起(MGE)分离的野生型Gad1-GFP+中间神经元前体与来自Fgfr1(f/f)对照或Fgfr1(f/f);hGfapCre+小鼠的星形胶质细胞共培养。在内侧神经节隆起(MGE)分离的野生型Gad1-GFP+中间神经元前体与来自Fgfr1(f/f)对照或Fgfr1(f/f);hGfapCre+小鼠的星形胶质细胞共培养。在内侧神经节隆起(MGE)分离的野生型Gad1-GFP+中间神经元前体与来自Fgfr1(f/f)对照或Fgfr1(f/f);hGfapCre+小鼠的星形胶质细胞共培养。在内侧神经节隆起(MGE)分离的野生型Gad1-GFP+中间神经元前体与来自Fgfr1(f/f)对照或Fgfr1(f/f);hGfapCre+小鼠的星形胶质细胞共培养。在内侧神经节隆起(MGE)分离的野生型Gad1-GFP+中间神经元前体与来自Fgfr1(f/f)对照或Fgfr1(f/f);hGfapCre+小鼠的星形胶质细胞共培养。在内侧神经节隆起(MGE)分离的野生型Gad1-GFP+中间神经元前体与来自Fgfr1(f/f)对照或Fgfr1(f/f);hGfapCre+小鼠的星形胶质细胞共培养。在内侧神经节隆起(MGE)分离的野生型Gad1-GFP+中间神经元前体与来自Fgfr1(f/f)对照或Fgfr1(f/f);hGfapCre+小鼠的星形胶质细胞共培养。在内侧神经节隆起(MGE)分离的野生型Gad1-GFP+中间神经元前体与来自Fgfr1(f/f)对照或Fgfr1(f/f);hGfapCre+小鼠的星形胶质细胞共培养。在内侧神经节隆起(MGE)分离的野生型Gad1-GFP+中间神经元前体与来自Fgfr1(f/f)对照或Fgfr1(f/f);hGfapCre+小鼠的星形胶质细胞共培养。在内侧神经节隆起(MGE)分离的野生型Gad1-GFP+中间神经元前体与来自Fgfr1(f/f)对照或Fgfr1(f/f);hGfapCre+小鼠的星形胶质细胞共培养。在内侧神经节隆起(MGE)分离的野生型Gad1-GFP+中间神经元前体与来自Fgfr1(f/f)对照或Fgfr1(f/f);hGfapCre+小鼠的星形胶质细胞共培养。在内侧神经节隆起(MGE)分离的野生型Gad1-GFP+中间神经元前体与来自Fgfr1(f/f)对照或Fgfr1(f/f);hGfapCre+小鼠的星形胶质细胞共培养。在内侧神经节隆起(MGE)分离的野生型Gad1-GFP+中间神经元前体与来自Fgfr1(f/f)对照或Fgfr1(f/f);hGfapCre+小鼠的星形胶质细胞共培养。在内侧神经节隆起(MGE)分离的野生型Gad1-GFP+中间神经元前体与来自Fgfr1(f/f)对照或Fgfr1(f/f);hGfapCre+小鼠的星形胶质细胞共培养。在内侧神经节隆起(MGE)分离的野生型Gad1-GFP+中间神经元前体与来自Fgfr1(f/f)对照或Fgfr1(f/f);hGfapCre+小鼠的星形胶质细胞共培养。在内侧神经节隆起(MGE)分离的野生型Gad1-GFP+中间神经元前体与来自Fgfr1(f/f)对照或Fgfr1(f/f);hGfapCre+小鼠的星形胶质细胞共培养。在内侧神经节隆起(MGE)分离的野生型Gad1-GFP+中间神经元前体与来自Fgfr1(f/f)对照或Fgfr1(f/f);hGfapCre+小鼠的星形胶质细胞共培养。在内侧神经节隆起(MGE)分离的野生型Gad1-GFP+中间神经元前体与来自Fgfr1(f/f)对照或Fgfr1(f/f);hGfapCre+小鼠的星形胶质细胞共培养。在内侧神经节隆起(MGE)分离的野生型Gad1-GFP+中间神经元前体与来自Fgfr1(f/f)对照或Fgfr1(f/f);hGfapCre+小鼠的星形胶质细胞共

https://cdn.ncbi.nlm.nih.gov/pmc/blobs/f900/4130531/04b74d4fbef4/pone.0103696.g001.jpg

文献AI研究员

20分钟写一篇综述,助力文献阅读效率提升50倍。

立即体验

用中文搜PubMed

大模型驱动的PubMed中文搜索引擎

马上搜索

文档翻译

学术文献翻译模型,支持多种主流文档格式。

立即体验