Kolli-Bouhafs K, Sick E, Noulet F, Gies J-P, De Mey J, Rondé P
1] CNRS, UMR 7213, Laboratoire de Biophotonique et Pharmacologie, Illkirch, France [2] Université de Strasbourg, Faculté de Pharmacie, Illkirch, France.
Cell Death Dis. 2014 Aug 14;5(8):e1379. doi: 10.1038/cddis.2014.329.
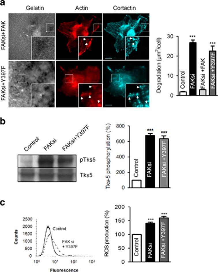
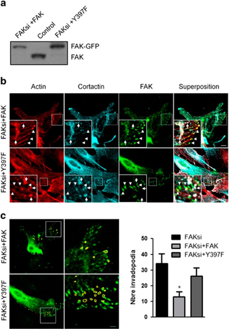
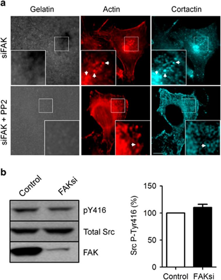
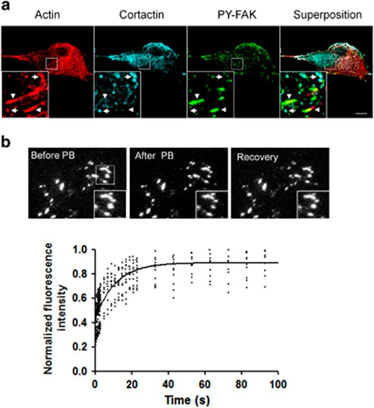
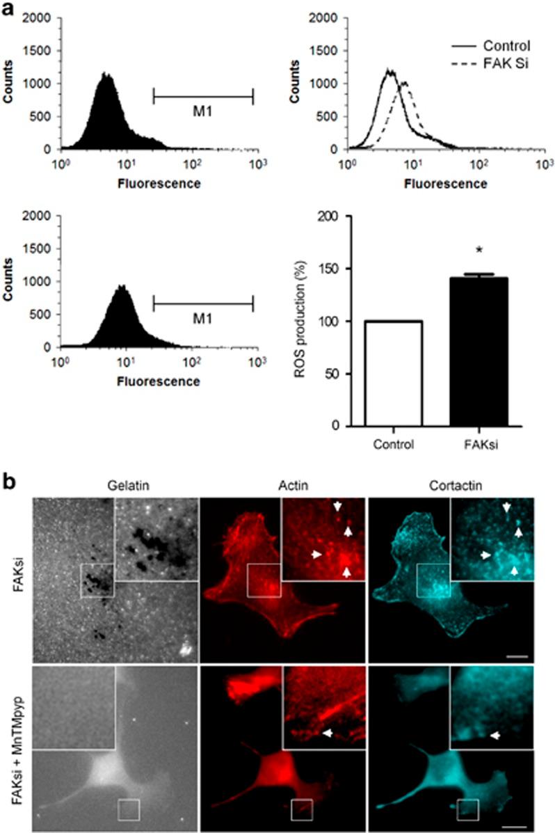
Melanoma is one of the most deadly cancers because of its high propensity to metastasis, a process that requires migration and invasion of tumor cells driven by the regulated formation of adhesives structures like focal adhesions (FAs) and invasive structures like invadopodia. FAK, the major kinase of FAs, has been implicated in many cellular processes, including migration and invasion. In this study, we investigated the role of FAK in the regulation of invasion. We report that suppression of FAK in B16F10 melanoma cells led to increased invadopodia formation and invasion through Matrigel, but impaired migration. These effects are rescued by FAK WT but not by FAK(Y397F) reexpression. Invadopodia formation requires local Src activation downstream of FAK and in a FAK phosphorylation-dependant manner. FAK deletion correlates with increased phosphorylation of Tks-5 (tyrosine kinase substrate with five SH3 domain) and reactive oxygen species production. In conclusion, our data show that FAK is able to mediate opposite effects on cell migration and invasion. Accordingly, beneficial effects of FAK inhibition are context dependent and may depend on the cell response to environmental cues and/or on the primary or secondary changes that melanoma experienced through the invasion cycle.
黑色素瘤是最致命的癌症之一,因为其具有高转移倾向,转移过程需要肿瘤细胞迁移和侵袭,这由粘着斑(FAs)等粘附结构以及侵袭伪足等侵袭结构的有序形成驱动。FAK是FAs的主要激酶,参与包括迁移和侵袭在内的许多细胞过程。在本研究中,我们调查了FAK在侵袭调控中的作用。我们报告称,在B16F10黑色素瘤细胞中抑制FAK会导致侵袭伪足形成增加以及通过基质胶的侵袭增加,但迁移受损。这些效应可通过FAK野生型而非FAK(Y397F)的重新表达得以挽救。侵袭伪足的形成需要FAK下游局部Src激活且依赖于FAK磷酸化。FAK缺失与Tks-5(具有五个SH3结构域的酪氨酸激酶底物)磷酸化增加和活性氧产生相关。总之,我们的数据表明FAK能够介导对细胞迁移和侵袭的相反作用。因此,FAK抑制的有益效果取决于具体情况,可能取决于细胞对环境信号的反应和/或黑色素瘤在侵袭周期中经历的原发性或继发性变化。