Castelletto Michelle L, Gang Spencer S, Okubo Ryo P, Tselikova Anastassia A, Nolan Thomas J, Platzer Edward G, Lok James B, Hallem Elissa A
Department of Microbiology, Immunology, and Molecular Genetics, University of California, Los Angeles, Los Angeles, California, United States of America.
Department of Pathobiology, University of Pennsylvania, Philadelphia, Pennsylvania, United States of America.
PLoS Pathog. 2014 Aug 14;10(8):e1004305. doi: 10.1371/journal.ppat.1004305. eCollection 2014 Aug.
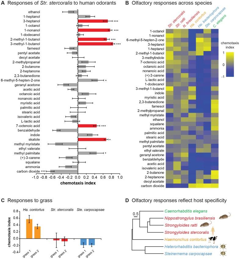
Skin-penetrating parasitic nematodes infect approximately one billion people worldwide and are responsible for some of the most common neglected tropical diseases. The infective larvae of skin-penetrating nematodes are thought to search for hosts using sensory cues, yet their host-seeking behavior is poorly understood. We conducted an in-depth analysis of host seeking in the skin-penetrating human parasite Strongyloides stercoralis, and compared its behavior to that of other parasitic nematodes. We found that Str. stercoralis is highly mobile relative to other parasitic nematodes and uses a cruising strategy for finding hosts. Str. stercoralis shows robust attraction to a diverse array of human skin and sweat odorants, most of which are known mosquito attractants. Olfactory preferences of Str. stercoralis vary across life stages, suggesting a mechanism by which host seeking is limited to infective larvae. A comparison of odor-driven behavior in Str. stercoralis and six other nematode species revealed that parasite olfactory preferences reflect host specificity rather than phylogeny, suggesting an important role for olfaction in host selection. Our results may enable the development of new strategies for combating harmful nematode infections.
经皮肤感染的寄生线虫在全球感染了约10亿人,是一些最常见的被忽视热带病的病原体。人们认为,经皮肤感染的线虫的感染性幼虫利用感官线索寻找宿主,但其寻找宿主的行为却鲜为人知。我们对经皮肤感染的人体寄生虫粪类圆线虫的宿主寻找行为进行了深入分析,并将其行为与其他寄生线虫的行为进行了比较。我们发现,相对于其他寄生线虫,粪类圆线虫具有高度的移动性,并采用巡游策略来寻找宿主。粪类圆线虫对多种人类皮肤和汗液气味剂表现出强烈的吸引力,其中大多数是已知的蚊子引诱剂。粪类圆线虫的嗅觉偏好因生命阶段而异,这表明存在一种机制,使得寻找宿主的行为仅限于感染性幼虫。对粪类圆线虫和其他六种线虫的气味驱动行为的比较表明,寄生虫的嗅觉偏好反映的是宿主特异性而非系统发育关系,这表明嗅觉在宿主选择中起着重要作用。我们的研究结果可能有助于开发对抗有害线虫感染的新策略。