Suppr超能文献

在T细胞迁移过程中,Mst1指导肌球蛋白IIa对低亲和力和高亲和力整合素的分配。

Mst1 directs Myosin IIa partitioning of low and higher affinity integrins during T cell migration.

作者信息

Xu Xiaolu, Jaeger Emily R, Wang Xinxin, Lagler-Ferrez Erica, Batalov Serge, Mathis Nancy L, Wiltshire Tim, Walker John R, Cooke Michael P, Sauer Karsten, Huang Yina H

机构信息

Department of Pathology and Immunology, Washington University, St. Louis, Missouri, United States of America.

Genomics Institute of the Novartis Research Foundation, San Diego, California, United States of America.

出版信息

PLoS One. 2014 Aug 18;9(8):e105561. doi: 10.1371/journal.pone.0105561. eCollection 2014.

Abstract

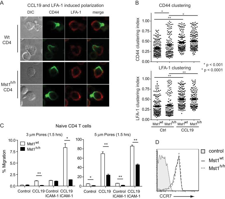
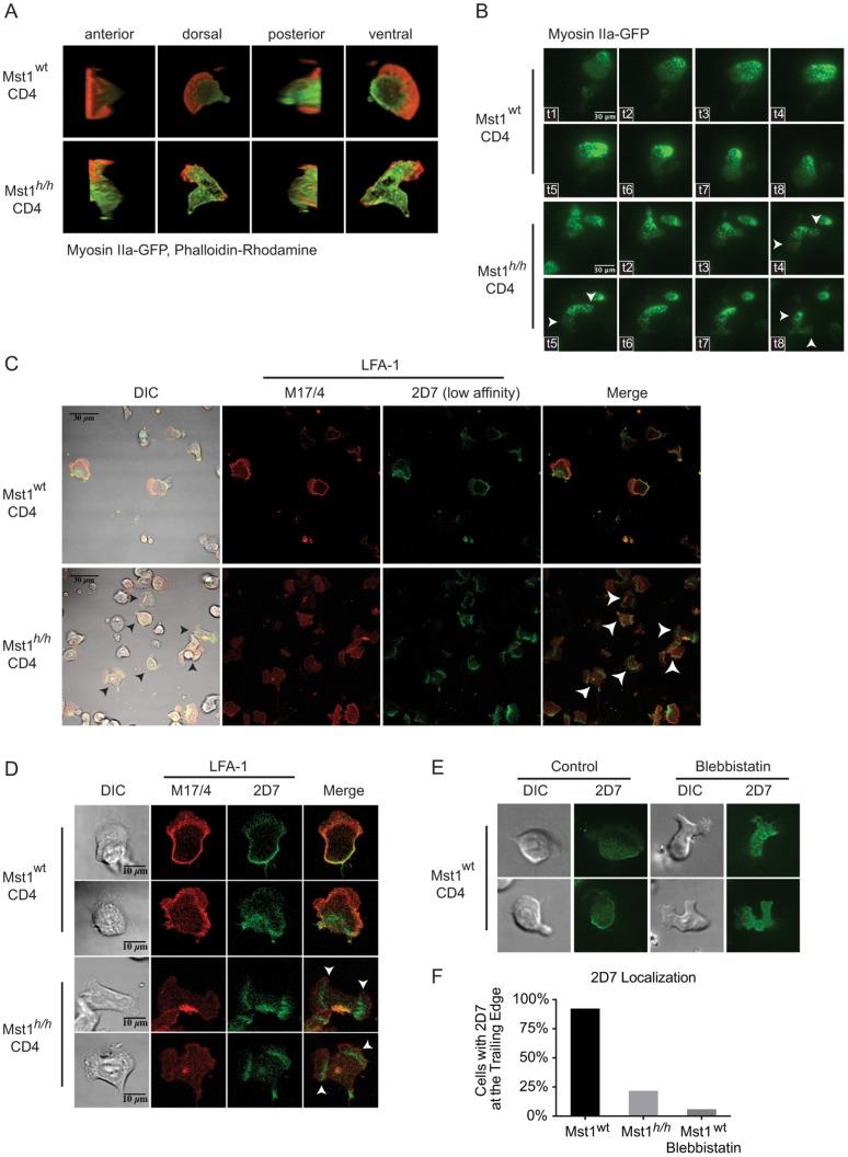
Chemokines promote T cell migration by transmitting signals that induce T cell polarization and integrin activation and adhesion. Mst1 kinase is a key signal mediator required for both of these processes; however, its molecular mechanism remains unclear. Here, we present a mouse model in which Mst1 function is disrupted by a hypomorphic mutation. Microscopic analysis of Mst1-deficient CD4 T cells revealed a necessary role for Mst1 in controlling the localization and activity of Myosin IIa, a molecular motor that moves along actin filaments. Using affinity specific LFA-1 antibodies, we identified a requirement for Myosin IIa-dependent contraction in the precise spatial distribution of low and higher affinity LFA-1 on the membrane of migrating T cells. Mst1 deficiency or Myosin inhibition resulted in multipolar cells, difficulties in uropod detachment and mis-localization of low affinity LFA-1. Thus, Mst1 regulates Myosin IIa dynamics to organize high and low affinity LFA-1 to the anterior and posterior membrane during T cell migration.

摘要

趋化因子通过传递诱导T细胞极化、整合素激活和黏附的信号来促进T细胞迁移。Mst1激酶是这两个过程所需的关键信号介质;然而,其分子机制仍不清楚。在此,我们展示了一种小鼠模型,其中Mst1功能因次等位基因突变而被破坏。对Mst1缺陷型CD4 T细胞的显微镜分析揭示了Mst1在控制肌球蛋白IIa(一种沿肌动蛋白丝移动的分子马达)的定位和活性方面的必要作用。使用亲和力特异性LFA-1抗体,我们确定了肌球蛋白IIa依赖性收缩对于迁移T细胞膜上低亲和力和高亲和力LFA-1的精确空间分布是必需的。Mst1缺陷或肌球蛋白抑制导致多极细胞、尾足脱离困难以及低亲和力LFA-1的定位错误。因此,Mst1调节肌球蛋白IIa动力学,以便在T细胞迁移过程中将高亲和力和低亲和力LFA-1组织到前膜和后膜。

https://cdn.ncbi.nlm.nih.gov/pmc/blobs/14e4/4136924/ace64cd9b49f/pone.0105561.g001.jpg

文献AI研究员

20分钟写一篇综述,助力文献阅读效率提升50倍。

立即体验

用中文搜PubMed

大模型驱动的PubMed中文搜索引擎

马上搜索

文档翻译

学术文献翻译模型,支持多种主流文档格式。

立即体验