Arden Rosalind, Trzaskowski Maciej, Garfield Victoria, Plomin Robert
MRC Social, Genetic and Developmental Psychiatry Centre, Institute of Psychiatry, King's College London
MRC Social, Genetic and Developmental Psychiatry Centre, Institute of Psychiatry, King's College London.
Psychol Sci. 2014 Oct;25(10):1843-50. doi: 10.1177/0956797614540686. Epub 2014 Aug 20.
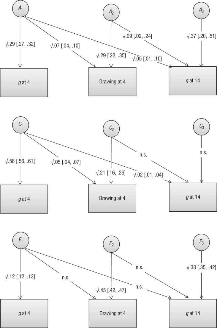
Drawing is ancient; it is the only childhood cognitive behavior for which there is any direct evidence from the Upper Paleolithic. Do genes influence individual differences in this species-typical behavior, and is drawing related to intelligence (g) in modern children? We report on the first genetically informative study of children's figure drawing. In a study of 7,752 pairs of twins, we found that genetic differences exert a greater influence on children's figure drawing at age 4 than do between-family environmental differences. Figure drawing was as heritable as g at age 4 (heritability of .29 for both). Drawing scores at age 4 correlated significantly with g at age 4 (r = .33, p < .001, n = 14,050) and with g at age 14 (r = .20, p < .001, n = 4,622). The genetic correlation between drawing at age 4 and g at age 14 was .52, 95% confidence interval = [.31, .75]. Individual differences in this widespread behavior have an important genetic component and a significant genetic link with g.
绘画由来已久;它是唯一一种有来自旧石器时代晚期直接证据的儿童认知行为。基因是否会影响这种典型物种行为的个体差异,以及绘画与现代儿童的智力(g)是否相关?我们报告了第一项关于儿童人物绘画的基因信息研究。在一项对7752对双胞胎的研究中,我们发现,在4岁儿童的人物绘画方面,基因差异比家庭间环境差异的影响更大。4岁时的人物绘画与g的遗传度相同(两者的遗传度均为0.29)。4岁时的绘画得分与4岁时的g显著相关(r = 0.33,p < 0.001,n = 14050),与14岁时的g也显著相关(r = 0.20,p < 0.001,n = 4622)。4岁时的绘画与14岁时的g之间的遗传相关性为0.52,95%置信区间 = [0.31, 0.75]。这种普遍行为中的个体差异有一个重要的遗传成分,并且与g有显著的遗传联系。