Fu Ying, Feng Ming-Xuan, Yu Jian, Ma Ming-Ze, Liu Xiao-Jin, Li Jun, Yang Xiao-Mei, Wang Ya-Hui, Zhang Yan-Li, Ao Jun-Ping, Xue Feng, Qin Wenxin, Gu Jianren, Xia Qiang, Zhang Zhi-Gang
State Key Laboratory of Oncogenes and Related Genes, Shanghai Cancer Institute, Renji Hospital, Shanghai Jiao Tong University School of Medicine, Shanghai, China. These authors contributed equally to this work.
Department of Liver Surgery, Renji Hospital, Shanghai Jiao Tong University School of Medicine, Shanghai, China. These authors contributed equally to this work.
Oncotarget. 2014 Aug 30;5(16):6701-15. doi: 10.18632/oncotarget.2239.
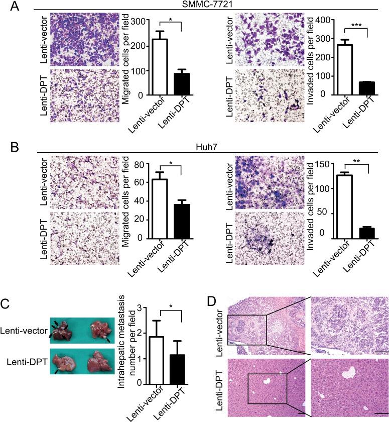
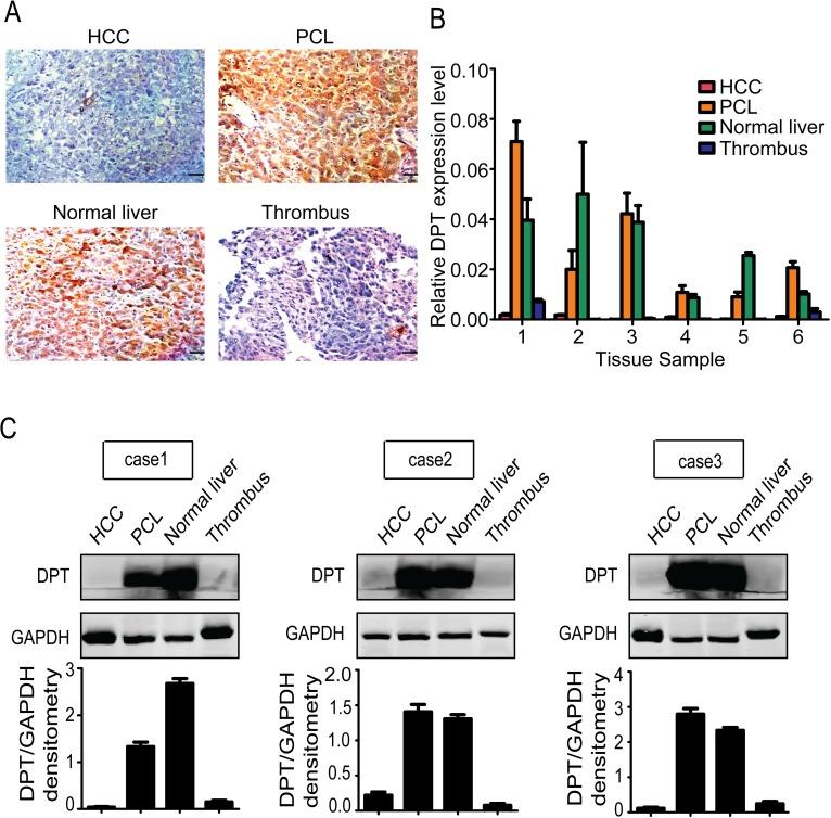
Dermatopontin (DPT), a tyrosine-rich, acidic matricellular protein, has been implicated in several human cancers. However, its biological functions and molecular mechanisms in cancer progression, particular hepatocellular carcinoma (HCC), remain unknown. We demonstrated that DPT was significantly down-regulated in 202 HCC clinical samples and that its expression level was closely correlated with cancer metastasis and patient prognosis. The overexpression of DPT dramatically suppressed HCC cell migration in vitro and intrahepatic metastasis in vivo. We further revealed that the down-regulation of DPT in HCC was due to epigenetic silencing by promoter DNA methylation. And the inhibitory effects of DPT on HCC cell motility were associated with dysregulated focal adhesion assembly, decreased RhoA activity and reduced focal adhesion kinase (FAK) and c-Src tyrosine kinase (Src) phosphorylation, and all of these alterations required the involvement of integrin signaling. Furthermore, we determined that the inhibitory effects of DPT on HCC cell motility were primarily mediated through α3β1 integrin. Our study provides new evidence for epigenetic control of tumor microenvironment, and suggests matricellular protein DPT may serve as a novel prognostic marker and act as a HCC metastasis suppressor.
皮肤桥蛋白(DPT)是一种富含酪氨酸的酸性基质细胞蛋白,与多种人类癌症有关。然而,其在癌症进展,尤其是肝细胞癌(HCC)中的生物学功能和分子机制仍不清楚。我们发现,在202例HCC临床样本中DPT显著下调,其表达水平与癌症转移和患者预后密切相关。DPT的过表达在体外显著抑制HCC细胞迁移,在体内抑制肝内转移。我们进一步揭示,HCC中DPT的下调是由于启动子DNA甲基化导致的表观遗传沉默。DPT对HCC细胞运动性的抑制作用与粘着斑组装失调、RhoA活性降低、粘着斑激酶(FAK)和c-Src酪氨酸激酶(Src)磷酸化减少有关,所有这些改变都需要整合素信号传导的参与。此外,我们确定DPT对HCC细胞运动性的抑制作用主要通过α3β1整合素介导。我们的研究为肿瘤微环境的表观遗传控制提供了新证据,并表明基质细胞蛋白DPT可能作为一种新的预后标志物,起到HCC转移抑制因子的作用。