Suppr超能文献

施万细胞和运动神经元中Fig4的缺失导致CMT4J神经病变。

Loss of Fig4 in both Schwann cells and motor neurons contributes to CMT4J neuropathy.

作者信息

Vaccari Ilaria, Carbone Antonietta, Previtali Stefano Carlo, Mironova Yevgeniya A, Alberizzi Valeria, Noseda Roberta, Rivellini Cristina, Bianchi Francesca, Del Carro Ubaldo, D'Antonio Maurizio, Lenk Guy M, Wrabetz Lawrence, Giger Roman J, Meisler Miriam H, Bolino Alessandra

机构信息

Division of Neuroscience, INSPE-Institute of Experimental Neurology.

Division of Neuroscience, INSPE-Institute of Experimental Neurology Department of Neurology and.

出版信息

Hum Mol Genet. 2015 Jan 15;24(2):383-96. doi: 10.1093/hmg/ddu451. Epub 2014 Sep 3.

Abstract

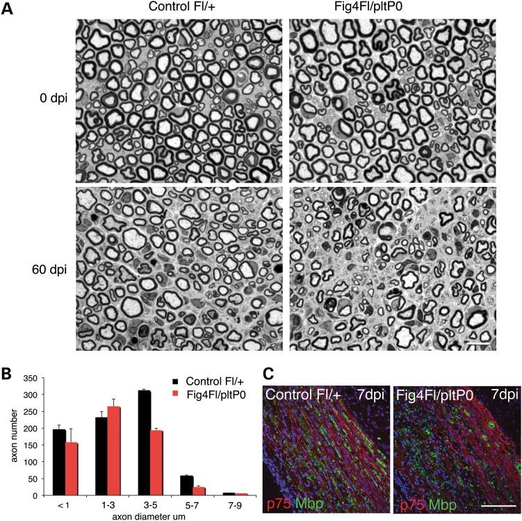
Mutations of FIG4 are responsible for Yunis-Varón syndrome, familial epilepsy with polymicrogyria, and Charcot-Marie-Tooth type 4J neuropathy (CMT4J). Although loss of the FIG4 phospholipid phosphatase consistently causes decreased PtdIns(3,5)P₂ levels, cell-specific sensitivity to partial loss of FIG4 function may differentiate FIG4-associated disorders. CMT4J is an autosomal recessive neuropathy characterized by severe demyelination and axonal loss in human, with both motor and sensory involvement. However, it is unclear whether FIG4 has cell autonomous roles in both motor neurons and Schwann cells, and how loss of FIG4/PtdIns(3,5)P₂-mediated functions contribute to the pathogenesis of CMT4J. Here, we report that mice with conditional inactivation of Fig4 in motor neurons display neuronal and axonal degeneration. In contrast, conditional inactivation of Fig4 in Schwann cells causes demyelination and defects in autophagy-mediated degradation. Moreover, Fig4-regulated endolysosomal trafficking in Schwann cells is essential for myelin biogenesis during development and for proper regeneration/remyelination after injury. Our data suggest that impaired endolysosomal trafficking in both motor neurons and Schwann cells contributes to CMT4J neuropathy.

摘要

FIG4基因突变与尤尼斯-瓦隆综合征、伴有多小脑回的家族性癫痫以及4J型腓骨肌萎缩症(CMT4J)相关。虽然FIG4磷脂磷酸酶的缺失始终会导致磷脂酰肌醇-3,5-二磷酸(PtdIns(3,5)P₂)水平降低,但细胞对FIG4功能部分缺失的特异性敏感性可能会区分与FIG4相关的疾病。CMT4J是一种常染色体隐性神经病,其特征是人类严重的脱髓鞘和轴突丢失,同时累及运动和感觉神经。然而,尚不清楚FIG4在运动神经元和施万细胞中是否具有细胞自主作用,以及FIG4/PtdIns(3,5)P₂介导的功能丧失如何导致CMT4J的发病机制。在此,我们报告运动神经元中Fig4条件性失活的小鼠表现出神经元和轴突退化。相比之下,施万细胞中Fig4的条件性失活会导致脱髓鞘和自噬介导的降解缺陷。此外,Fig4调节的施万细胞内溶酶体运输对于发育过程中的髓鞘生物合成以及损伤后的适当再生/髓鞘再生至关重要。我们的数据表明,运动神经元和施万细胞内溶酶体运输受损均导致CMT4J神经病。

https://cdn.ncbi.nlm.nih.gov/pmc/blobs/7dca/4275070/3b29c5e20f62/ddu45101.jpg

文献AI研究员

20分钟写一篇综述,助力文献阅读效率提升50倍。

立即体验

用中文搜PubMed

大模型驱动的PubMed中文搜索引擎

马上搜索

文档翻译

学术文献翻译模型,支持多种主流文档格式。

立即体验