Suppr超能文献

n-3 多不饱和脂肪酸补充剂可增强老年小鼠的海马功能。

n-3 polyunsaturated fatty acids supplementation enhances hippocampal functionality in aged mice.

机构信息

Department of Psychology, University Sapienza of Rome Rome, Italy ; Lab of Experimental and Behavioral Neurophysiology, Santa Lucia Foundation Rome, Italy.

Department of Experimental and Clinical Sciences, University "G. D'Annunzio" Chieti, Pescara, Italy ; Division of Information Technology, Engineering and the Environment, Mawson Institute, University of South Australia Mawson Lakes, SA, Australia.

出版信息

Front Aging Neurosci. 2014 Aug 25;6:220. doi: 10.3389/fnagi.2014.00220. eCollection 2014.

Abstract

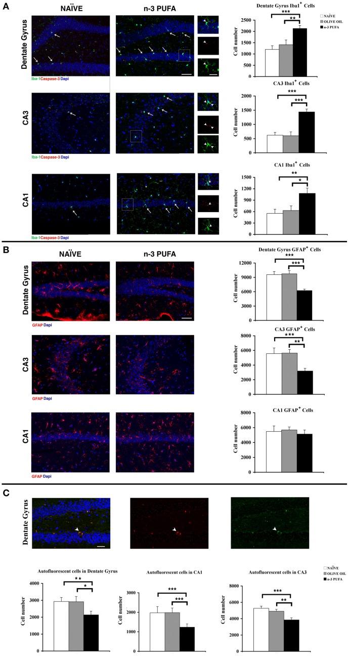
As major components of neuronal membranes, omega-3 polyunsaturated acids (n-3 PUFA) exhibit a wide range of regulatory functions, modulating from synaptic plasticity to neuroinflammation, from oxidative stress to neuroprotection. Recent human and animal studies indicated the n-3 PUFA neuroprotective properties in aging, with a clear negative correlation between n-3 PUFA levels and hippocampal deficits. The present multidimensional study was aimed at associating cognition, hippocampal neurogenesis, volume, neurodegeneration and metabolic correlates to verify n-3 PUFA neuroprotective effects in aging. To this aim 19 month-old mice were given n-3 PUFA mixture, or olive oil or no dietary supplement for 8 weeks during which hippocampal-dependent mnesic functions were tested. At the end of behavioral testing morphological and metabolic correlates were analyzed. n-3 PUFA supplemented aged mice exhibited better object recognition memory, spatial and localizatory memory, and aversive response retention, without modifications in anxiety levels in comparison to controls. These improved hippocampal cognitive functions occurred in the context of an enhanced cellular plasticity and a reduced neurodegeneration. In fact, n-3 PUFA supplementation increased hippocampal neurogenesis and dendritic arborization of newborn neurons, volume, neuronal density and microglial cell number, while it decreased apoptosis, astrocytosis and lipofuscin accumulation in the hippocampus. The increased levels of some metabolic correlates (blood Acetyl-L-Carnitine and brain n-3 PUFA concentrations) found in n-3 PUFA supplemented mice also pointed toward an effective neuroprotection. On the basis of the present results n-3 PUFA supplementation appears to be a useful tool in health promotion and cognitive decline prevention during aging.

摘要

作为神经元膜的主要成分,ω-3 多不饱和脂肪酸(n-3 PUFA)表现出广泛的调节功能,从突触可塑性到神经炎症,从氧化应激到神经保护。最近的人类和动物研究表明,n-3 PUFA 在衰老中具有神经保护特性,n-3 PUFA 水平与海马体缺陷之间存在明显的负相关。本多维研究旨在将认知、海马体神经发生、体积、神经退行性变和代谢相关性联系起来,以验证 n-3 PUFA 在衰老中的神经保护作用。为此,19 个月大的小鼠接受 n-3 PUFA 混合物或橄榄油或无饮食补充 8 周,在此期间测试海马依赖的记忆功能。在行为测试结束时,分析形态和代谢相关性。与对照组相比,补充 n-3 PUFA 的老年小鼠表现出更好的物体识别记忆、空间和定位记忆以及厌恶反应保留,而焦虑水平没有改变。这些改善的海马认知功能发生在细胞可塑性增强和神经退行性变减少的背景下。事实上,n-3 PUFA 补充增加了海马体神经发生和新生神经元树突分支,体积,神经元密度和小胶质细胞数量,同时减少了海马体中的细胞凋亡、星形胶质细胞增生和脂褐素积累。在补充 n-3 PUFA 的小鼠中发现的一些代谢相关性(血液乙酰左旋肉碱和大脑 n-3 PUFA 浓度)水平的增加也指向了有效的神经保护。基于目前的结果,n-3 PUFA 补充似乎是促进健康和预防衰老过程中认知能力下降的有用工具。

https://cdn.ncbi.nlm.nih.gov/pmc/blobs/3d73/4142709/d4faf6de4e1a/fnagi-06-00220-g0001.jpg

文献AI研究员

20分钟写一篇综述,助力文献阅读效率提升50倍。

立即体验

用中文搜PubMed

大模型驱动的PubMed中文搜索引擎

马上搜索

文档翻译

学术文献翻译模型,支持多种主流文档格式。

立即体验