• 文献检索
  • 文档翻译
  • 深度研究
  • 学术资讯
  • Suppr Zotero 插件Zotero 插件
  • 邀请有礼
  • 套餐&价格
  • 历史记录
应用&插件
Suppr Zotero 插件Zotero 插件浏览器插件Mac 客户端Windows 客户端微信小程序
定价
高级版会员购买积分包购买API积分包
服务
文献检索文档翻译深度研究API 文档MCP 服务
关于我们
关于 Suppr公司介绍联系我们用户协议隐私条款
关注我们

Suppr 超能文献

核心技术专利:CN118964589B侵权必究
粤ICP备2023148730 号-1Suppr @ 2026

文献检索

告别复杂PubMed语法,用中文像聊天一样搜索,搜遍4000万医学文献。AI智能推荐,让科研检索更轻松。

立即免费搜索

文件翻译

保留排版,准确专业,支持PDF/Word/PPT等文件格式,支持 12+语言互译。

免费翻译文档

深度研究

AI帮你快速写综述,25分钟生成高质量综述,智能提取关键信息,辅助科研写作。

立即免费体验

ILDR1基因敲除小鼠是人类耳聋DFNB42的一种模型,表现出三细胞紧密连接的结构异常和听觉毛细胞的退化。

ILDR1 null mice, a model of human deafness DFNB42, show structural aberrations of tricellular tight junctions and degeneration of auditory hair cells.

作者信息

Morozko Eva L, Nishio Ayako, Ingham Neil J, Chandra Rashmi, Fitzgerald Tracy, Martelletti Elisa, Borck Guntram, Wilson Elizabeth, Riordan Gavin P, Wangemann Philine, Forge Andrew, Steel Karen P, Liddle Rodger A, Friedman Thomas B, Belyantseva Inna A

机构信息

National Institute on Deafness and Other Communication Disorders, Section on Human Genetics.

National Institute on Deafness and Other Communication Disorders, Molecular Biology and Genetics Section.

出版信息

Hum Mol Genet. 2015 Feb 1;24(3):609-24. doi: 10.1093/hmg/ddu474. Epub 2014 Sep 12.

DOI:10.1093/hmg/ddu474
PMID:25217574
原文链接:https://pmc.ncbi.nlm.nih.gov/articles/PMC4291242/
Abstract

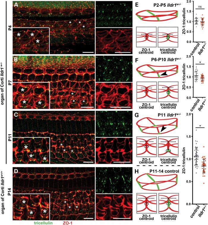
In the mammalian inner ear, bicellular and tricellular tight junctions (tTJs) seal the paracellular space between epithelial cells. Tricellulin and immunoglobulin-like (Ig-like) domain containing receptor 1 (ILDR1, also referred to as angulin-2) localize to tTJs of the sensory and non-sensory epithelia in the organ of Corti and vestibular end organs. Recessive mutations of TRIC (DFNB49) encoding tricellulin and ILDR1 (DFNB42) cause human nonsyndromic deafness. However, the pathophysiology of DFNB42 deafness remains unknown. ILDR1 was recently reported to be a lipoprotein receptor mediating the secretion of the fat-stimulated cholecystokinin (CCK) hormone in the small intestine, while ILDR1 in EpH4 mouse mammary epithelial cells in vitro was shown to recruit tricellulin to tTJs. Here we show that two different mouse Ildr1 mutant alleles have early-onset severe deafness associated with a rapid degeneration of cochlear hair cells (HCs) but have a normal endocochlear potential. ILDR1 is not required for recruitment of tricellulin to tTJs in the cochlea in vivo; however, tricellulin becomes mislocalized in the inner ear sensory epithelia of ILDR1 null mice after the first postnatal week. As revealed by freeze-fracture electron microscopy, ILDR1 contributes to the ultrastructure of inner ear tTJs. Taken together, our data provide insight into the pathophysiology of human DFNB42 deafness and demonstrate that ILDR1 is crucial for normal hearing by maintaining the structural and functional integrity of tTJs, which are critical for the survival of auditory neurosensory HCs.

摘要

在哺乳动物内耳中,双细胞和三细胞紧密连接(tTJs)封闭上皮细胞之间的细胞旁间隙。三细胞素和含免疫球蛋白样(Ig样)结构域受体1(ILDR1,也称为angulin-2)定位于柯蒂氏器和前庭终器中感觉上皮和非感觉上皮的tTJs。编码三细胞素的TRIC(DFNB49)和ILDR1(DFNB42)的隐性突变会导致人类非综合征性耳聋。然而,DFNB42耳聋的病理生理学仍然未知。最近有报道称ILDR1是一种脂蛋白受体,介导小肠中脂肪刺激的胆囊收缩素(CCK)激素的分泌,而体外EpH4小鼠乳腺上皮细胞中的ILDR1被证明可将三细胞素招募到tTJs。在这里,我们表明两种不同的小鼠Ildr1突变等位基因具有早发性重度耳聋,与耳蜗毛细胞(HCs)的快速退化有关,但内淋巴电位正常。在体内耳蜗中,三细胞素招募到tTJs不需要ILDR1;然而,在出生后第一周后,三细胞素在ILDR1基因敲除小鼠的内耳感觉上皮中定位错误。冷冻断裂电子显微镜显示,ILDR1有助于内耳tTJs的超微结构。综上所述,我们的数据为人类DFNB42耳聋的病理生理学提供了见解,并证明ILDR1通过维持tTJs的结构和功能完整性对正常听力至关重要,而tTJs对听觉神经感觉HCs的存活至关重要。

https://cdn.ncbi.nlm.nih.gov/pmc/blobs/df23/4291242/6acac5c56d66/ddu47408.jpg
https://cdn.ncbi.nlm.nih.gov/pmc/blobs/df23/4291242/169db6ac2654/ddu47401.jpg
https://cdn.ncbi.nlm.nih.gov/pmc/blobs/df23/4291242/36dba4f89a54/ddu47402.jpg
https://cdn.ncbi.nlm.nih.gov/pmc/blobs/df23/4291242/d36537fcaa39/ddu47403.jpg
https://cdn.ncbi.nlm.nih.gov/pmc/blobs/df23/4291242/8d10ccd18d11/ddu47404.jpg
https://cdn.ncbi.nlm.nih.gov/pmc/blobs/df23/4291242/b5c280330e41/ddu47405.jpg
https://cdn.ncbi.nlm.nih.gov/pmc/blobs/df23/4291242/9bbf09b8f53d/ddu47406.jpg
https://cdn.ncbi.nlm.nih.gov/pmc/blobs/df23/4291242/422bd2e1042e/ddu47407.jpg
https://cdn.ncbi.nlm.nih.gov/pmc/blobs/df23/4291242/6acac5c56d66/ddu47408.jpg
https://cdn.ncbi.nlm.nih.gov/pmc/blobs/df23/4291242/169db6ac2654/ddu47401.jpg
https://cdn.ncbi.nlm.nih.gov/pmc/blobs/df23/4291242/36dba4f89a54/ddu47402.jpg
https://cdn.ncbi.nlm.nih.gov/pmc/blobs/df23/4291242/d36537fcaa39/ddu47403.jpg
https://cdn.ncbi.nlm.nih.gov/pmc/blobs/df23/4291242/8d10ccd18d11/ddu47404.jpg
https://cdn.ncbi.nlm.nih.gov/pmc/blobs/df23/4291242/b5c280330e41/ddu47405.jpg
https://cdn.ncbi.nlm.nih.gov/pmc/blobs/df23/4291242/9bbf09b8f53d/ddu47406.jpg
https://cdn.ncbi.nlm.nih.gov/pmc/blobs/df23/4291242/422bd2e1042e/ddu47407.jpg
https://cdn.ncbi.nlm.nih.gov/pmc/blobs/df23/4291242/6acac5c56d66/ddu47408.jpg

相似文献

1
ILDR1 null mice, a model of human deafness DFNB42, show structural aberrations of tricellular tight junctions and degeneration of auditory hair cells.ILDR1基因敲除小鼠是人类耳聋DFNB42的一种模型,表现出三细胞紧密连接的结构异常和听觉毛细胞的退化。
Hum Mol Genet. 2015 Feb 1;24(3):609-24. doi: 10.1093/hmg/ddu474. Epub 2014 Sep 12.
2
Deficiency of angulin-2/ILDR1, a tricellular tight junction-associated membrane protein, causes deafness with cochlear hair cell degeneration in mice.血管生成素-2/ILDR1(一种与三细胞紧密连接相关的膜蛋白)缺乏会导致小鼠耳聋并伴有耳蜗毛细胞退化。
PLoS One. 2015 Mar 30;10(3):e0120674. doi: 10.1371/journal.pone.0120674. eCollection 2015.
3
Analysis of the 'angulin' proteins LSR, ILDR1 and ILDR2--tricellulin recruitment, epithelial barrier function and implication in deafness pathogenesis.分析“angulin”蛋白 LSR、ILDR1 和 ILDR2——连接蛋白 tricellulin 的募集、上皮屏障功能及其在耳聋发病机制中的意义。
J Cell Sci. 2013 Feb 15;126(Pt 4):966-77. doi: 10.1242/jcs.116442. Epub 2012 Dec 13.
4
Downsloping high-frequency hearing loss due to inner ear tricellular tight junction disruption by a novel ILDR1 mutation in the Ig-like domain.由于免疫球蛋白样结构域中一种新型ILDR1突变导致内耳三细胞紧密连接破坏而引起的高频听力损失呈下降趋势。
PLoS One. 2015 Feb 10;10(2):e0116931. doi: 10.1371/journal.pone.0116931. eCollection 2015.
5
[Molecular organization of tricellular tight junctions].[三细胞紧密连接的分子组织]
Yakugaku Zasshi. 2014;134(5):615-21. doi: 10.1248/yakushi.14-00006-1.
6
Tricellular Tight Junctions in the Inner Ear.内耳中的三细胞紧密连接
Biomed Res Int. 2016;2016:6137541. doi: 10.1155/2016/6137541. Epub 2016 Apr 18.
7
Combined AAV-mediated gene replacement therapy improves auditory function in a mouse model of human DFNB42 deafness.联合 AAV 介导的基因替代疗法改善人类 DFNB42 耳聋小鼠模型的听觉功能。
Mol Ther. 2023 Sep 6;31(9):2783-2795. doi: 10.1016/j.ymthe.2023.07.014. Epub 2023 Jul 22.
8
Deletion of Tricellulin Causes Progressive Hearing Loss Associated with Degeneration of Cochlear Hair Cells.三细胞ulin缺失导致与耳蜗毛细胞变性相关的进行性听力损失。
Sci Rep. 2015 Dec 18;5:18402. doi: 10.1038/srep18402.
9
Tricellulin deficiency affects tight junction architecture and cochlear hair cells.三胞素缺乏影响紧密连接结构和耳蜗毛细胞。
J Clin Invest. 2013 Sep;123(9):4036-49. doi: 10.1172/JCI69031. Epub 2013 Aug 27.
10
Localization of angulin-1/LSR and tricellulin at tricellular contacts of brain and retinal endothelial cells in vivo.血管四联蛋白-1/脂筏蛋白(angulin-1/LSR)和三联蛋白(tricellulin)在体内脑和视网膜内皮细胞三联接触处的定位。
Cell Struct Funct. 2014;39(1):1-8. doi: 10.1247/csf.13015. Epub 2013 Nov 9.

引用本文的文献

1
Study on gene expression in stomach at different developmental stages of human embryos.人类胚胎不同发育阶段胃组织基因表达的研究。
Front Cell Dev Biol. 2025 May 30;13:1564789. doi: 10.3389/fcell.2025.1564789. eCollection 2025.
2
The roles of different gene expression regulators in acoustic variation in the intermediate horseshoe bat revealed by long-read and short-read RNA sequencing data.长读长和短读长RNA测序数据揭示不同基因表达调节因子在中菊头蝠声学变异中的作用
Curr Zool. 2023 Sep 30;70(5):575-588. doi: 10.1093/cz/zoad045. eCollection 2024 Oct.
3
Novel compound heterozygous variants in MARVELD2 causing autosomal recessive hearing loss in two Chinese families.

本文引用的文献

1
Using the Auditory Brainstem Response (ABR) to Determine Sensitivity of Hearing in Mutant Mice.利用听觉脑干反应(ABR)测定突变小鼠的听力敏感度。
Curr Protoc Mouse Biol. 2011 Jun 1;1(2):279-87. doi: 10.1002/9780470942390.mo110059.
2
ILDR1: Novel mutation and a rare cause of congenital deafness in the Saudi Arabian population.ILDR1:沙特阿拉伯人群中导致先天性耳聋的新型突变及罕见病因。
Eur J Med Genet. 2014 May-Jun;57(6):253-8. doi: 10.1016/j.ejmg.2014.04.004. Epub 2014 Apr 21.
3
Tricellulin deficiency affects tight junction architecture and cochlear hair cells.
MARVELD2 中的新型复合杂合变异导致两个中国家庭的常染色体隐性遗传性耳聋。
Mol Genet Genomic Med. 2024 Aug;12(8):e2502. doi: 10.1002/mgg3.2502.
4
Cingulin regulates hair cell cuticular plate morphology and is required for hearing in human and mouse.cingulin 调节毛细胞的基板形态,是人类和小鼠听觉所必需的。
EMBO Mol Med. 2023 Nov 8;15(11):e17611. doi: 10.15252/emmm.202317611. Epub 2023 Sep 11.
5
Combined AAV-mediated gene replacement therapy improves auditory function in a mouse model of human DFNB42 deafness.联合 AAV 介导的基因替代疗法改善人类 DFNB42 耳聋小鼠模型的听觉功能。
Mol Ther. 2023 Sep 6;31(9):2783-2795. doi: 10.1016/j.ymthe.2023.07.014. Epub 2023 Jul 22.
6
Alternative splicing in shaping the molecular landscape of the cochlea.可变剪接在塑造耳蜗分子格局中的作用
Front Cell Dev Biol. 2023 Mar 2;11:1143428. doi: 10.3389/fcell.2023.1143428. eCollection 2023.
7
Analyses of the expression and prognosis of ILDR1 in human gastric cancer.人胃癌中ILDR1的表达及预后分析。
Heliyon. 2022 Aug 27;8(9):e10253. doi: 10.1016/j.heliyon.2022.e10253. eCollection 2022 Sep.
8
Ildr1 gene deletion protects against diet-induced obesity and hyperglycemia.Ildr1 基因缺失可预防饮食诱导的肥胖和高血糖。
PLoS One. 2022 Jun 24;17(6):e0270329. doi: 10.1371/journal.pone.0270329. eCollection 2022.
9
ILDR1 promotes influenza A virus replication through binding to PLSCR1.ILDR1 通过与 PLSCR1 结合促进甲型流感病毒复制。
Sci Rep. 2022 May 20;12(1):8515. doi: 10.1038/s41598-022-12598-3.
10
Angulin-1 seals tricellular contacts independently of tricellulin and claudins.Angulin-1 独立于三联蛋白和闭合蛋白封闭三细胞连接。
J Cell Biol. 2021 Sep 6;220(9). doi: 10.1083/jcb.202005062. Epub 2021 Jul 16.
三胞素缺乏影响紧密连接结构和耳蜗毛细胞。
J Clin Invest. 2013 Sep;123(9):4036-49. doi: 10.1172/JCI69031. Epub 2013 Aug 27.
4
Genome-wide generation and systematic phenotyping of knockout mice reveals new roles for many genes.全基因组敲除小鼠的生成和系统表型分析揭示了许多基因的新作用。
Cell. 2013 Jul 18;154(2):452-64. doi: 10.1016/j.cell.2013.06.022.
5
Immunoglobulin-like domain containing receptor 1 mediates fat-stimulated cholecystokinin secretion.免疫球蛋白样结构域受体 1 介导脂肪刺激的胆囊收缩素分泌。
J Clin Invest. 2013 Aug;123(8):3343-52. doi: 10.1172/JCI68587. Epub 2013 Jul 25.
6
Molecular remodeling of tip links underlies mechanosensory regeneration in auditory hair cells.尖端链接的分子重塑是听觉毛细胞机械感觉再生的基础。
PLoS Biol. 2013;11(6):e1001583. doi: 10.1371/journal.pbio.1001583. Epub 2013 Jun 11.
7
Endolymphatic Na⁺ and K⁺ concentrations during cochlear growth and enlargement in mice lacking Slc26a4/pendrin.在敲除 Slc26a4/pendrin 的小鼠耳蜗生长和扩大过程中内淋巴液中的 Na⁺ 和 K⁺ 浓度。
PLoS One. 2013 May 31;8(5):e65977. doi: 10.1371/journal.pone.0065977. Print 2013.
8
β-Actin and fascin-2 cooperate to maintain stereocilia length.β-肌动蛋白和 fascin-2 共同维持纤毛长度。
J Neurosci. 2013 May 8;33(19):8114-21. doi: 10.1523/JNEUROSCI.0238-13.2013.
9
A null mutation of mouse Kcna10 causes significant vestibular and mild hearing dysfunction.小鼠 Kcna10 的 null 突变导致显著的前庭和轻度听力功能障碍。
Hear Res. 2013 Jun;300:1-9. doi: 10.1016/j.heares.2013.02.009. Epub 2013 Mar 22.
10
Analysis of the 'angulin' proteins LSR, ILDR1 and ILDR2--tricellulin recruitment, epithelial barrier function and implication in deafness pathogenesis.分析“angulin”蛋白 LSR、ILDR1 和 ILDR2——连接蛋白 tricellulin 的募集、上皮屏障功能及其在耳聋发病机制中的意义。
J Cell Sci. 2013 Feb 15;126(Pt 4):966-77. doi: 10.1242/jcs.116442. Epub 2012 Dec 13.