Al Olama Ali Amin, Kote-Jarai Zsofia, Berndt Sonja I, Conti David V, Schumacher Fredrick, Han Ying, Benlloch Sara, Hazelett Dennis J, Wang Zhaoming, Saunders Ed, Leongamornlert Daniel, Lindstrom Sara, Jugurnauth-Little Sara, Dadaev Tokhir, Tymrakiewicz Malgorzata, Stram Daniel O, Rand Kristin, Wan Peggy, Stram Alex, Sheng Xin, Pooler Loreall C, Park Karen, Xia Lucy, Tyrer Jonathan, Kolonel Laurence N, Le Marchand Loic, Hoover Robert N, Machiela Mitchell J, Yeager Merideth, Burdette Laurie, Chung Charles C, Hutchinson Amy, Yu Kai, Goh Chee, Ahmed Mahbubl, Govindasami Koveela, Guy Michelle, Tammela Teuvo L J, Auvinen Anssi, Wahlfors Tiina, Schleutker Johanna, Visakorpi Tapio, Leinonen Katri A, Xu Jianfeng, Aly Markus, Donovan Jenny, Travis Ruth C, Key Tim J, Siddiq Afshan, Canzian Federico, Khaw Kay-Tee, Takahashi Atsushi, Kubo Michiaki, Pharoah Paul, Pashayan Nora, Weischer Maren, Nordestgaard Borge G, Nielsen Sune F, Klarskov Peter, Røder Martin Andreas, Iversen Peter, Thibodeau Stephen N, McDonnell Shannon K, Schaid Daniel J, Stanford Janet L, Kolb Suzanne, Holt Sarah, Knudsen Beatrice, Coll Antonio Hurtado, Gapstur Susan M, Diver W Ryan, Stevens Victoria L, Maier Christiane, Luedeke Manuel, Herkommer Kathleen, Rinckleb Antje E, Strom Sara S, Pettaway Curtis, Yeboah Edward D, Tettey Yao, Biritwum Richard B, Adjei Andrew A, Tay Evelyn, Truelove Ann, Niwa Shelley, Chokkalingam Anand P, Cannon-Albright Lisa, Cybulski Cezary, Wokołorczyk Dominika, Kluźniak Wojciech, Park Jong, Sellers Thomas, Lin Hui-Yi, Isaacs William B, Partin Alan W, Brenner Hermann, Dieffenbach Aida Karina, Stegmaier Christa, Chen Constance, Giovannucci Edward L, Ma Jing, Stampfer Meir, Penney Kathryn L, Mucci Lorelei, John Esther M, Ingles Sue A, Kittles Rick A, Murphy Adam B, Pandha Hardev, Michael Agnieszka, Kierzek Andrzej M, Blot William, Signorello Lisa B, Zheng Wei, Albanes Demetrius, Virtamo Jarmo, Weinstein Stephanie, Nemesure Barbara, Carpten John, Leske Cristina, Wu Suh-Yuh, Hennis Anselm, Kibel Adam S, Rybicki Benjamin A, Neslund-Dudas Christine, Hsing Ann W, Chu Lisa, Goodman Phyllis J, Klein Eric A, Zheng S Lilly, Batra Jyotsna, Clements Judith, Spurdle Amanda, Teixeira Manuel R, Paulo Paula, Maia Sofia, Slavov Chavdar, Kaneva Radka, Mitev Vanio, Witte John S, Casey Graham, Gillanders Elizabeth M, Seminara Daniella, Riboli Elio, Hamdy Freddie C, Coetzee Gerhard A, Li Qiyuan, Freedman Matthew L, Hunter David J, Muir Kenneth, Gronberg Henrik, Neal David E, Southey Melissa, Giles Graham G, Severi Gianluca, Cook Michael B, Nakagawa Hidewaki, Wiklund Fredrik, Kraft Peter, Chanock Stephen J, Henderson Brian E, Easton Douglas F, Eeles Rosalind A, Haiman Christopher A
1] Centre for Cancer Genetic Epidemiology, Department of Public Health and Primary Care, University of Cambridge, Cambridge, UK. [2].
1] Institute of Cancer Research, London, UK. [2].
Nat Genet. 2014 Oct;46(10):1103-9. doi: 10.1038/ng.3094. Epub 2014 Sep 14.
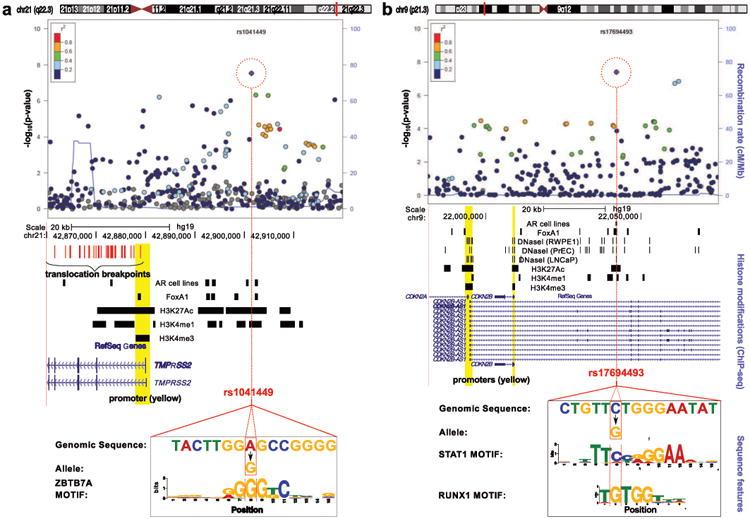
Genome-wide association studies (GWAS) have identified 76 variants associated with prostate cancer risk predominantly in populations of European ancestry. To identify additional susceptibility loci for this common cancer, we conducted a meta-analysis of > 10 million SNPs in 43,303 prostate cancer cases and 43,737 controls from studies in populations of European, African, Japanese and Latino ancestry. Twenty-three new susceptibility loci were identified at association P < 5 × 10(-8); 15 variants were identified among men of European ancestry, 7 were identified in multi-ancestry analyses and 1 was associated with early-onset prostate cancer. These 23 variants, in combination with known prostate cancer risk variants, explain 33% of the familial risk for this disease in European-ancestry populations. These findings provide new regions for investigation into the pathogenesis of prostate cancer and demonstrate the usefulness of combining ancestrally diverse populations to discover risk loci for disease.
全基因组关联研究(GWAS)已在主要为欧洲血统的人群中鉴定出76个与前列腺癌风险相关的变异。为了识别这种常见癌症的其他易感基因座,我们对来自欧洲、非洲、日本和拉丁裔血统人群研究中的43303例前列腺癌病例和43737例对照的超过1000万个单核苷酸多态性(SNP)进行了荟萃分析。在关联P < 5×10⁻⁸时鉴定出23个新的易感基因座;在欧洲血统男性中鉴定出15个变异,在多血统分析中鉴定出7个,1个与早发性前列腺癌相关。这23个变异与已知的前列腺癌风险变异相结合,在欧洲血统人群中解释了该疾病33%的家族风险。这些发现为前列腺癌发病机制的研究提供了新的区域,并证明了结合不同血统人群来发现疾病风险基因座的有用性。