Suppr超能文献

Tet蛋白在增强子活性和端粒延长中的作用。

Role of Tet proteins in enhancer activity and telomere elongation.

作者信息

Lu Falong, Liu Yuting, Jiang Lan, Yamaguchi Shinpei, Zhang Yi

机构信息

Howard Hughes Medical Institute, Boston Children's Hospital, Boston, Massachusetts 02115, USA; Program in Cellular and Molecular Medicine, Boston Children's Hospital, Boston, Massachusetts 02115, USA; Division of Hematology/Oncology, Department of Pediatrics, Boston Children's Hospital, Boston, Massachusetts 02115, USA;

Howard Hughes Medical Institute, Boston Children's Hospital, Boston, Massachusetts 02115, USA; Program in Cellular and Molecular Medicine, Boston Children's Hospital, Boston, Massachusetts 02115, USA; Division of Hematology/Oncology, Department of Pediatrics, Boston Children's Hospital, Boston, Massachusetts 02115, USA; Department of Genetics, Harvard Medical School, Boston, Massachusetts 02115, USA; Harvard Stem Cell Institute, Boston, Massachusetts 02115, USA

出版信息

Genes Dev. 2014 Oct 1;28(19):2103-19. doi: 10.1101/gad.248005.114. Epub 2014 Sep 15.

Abstract

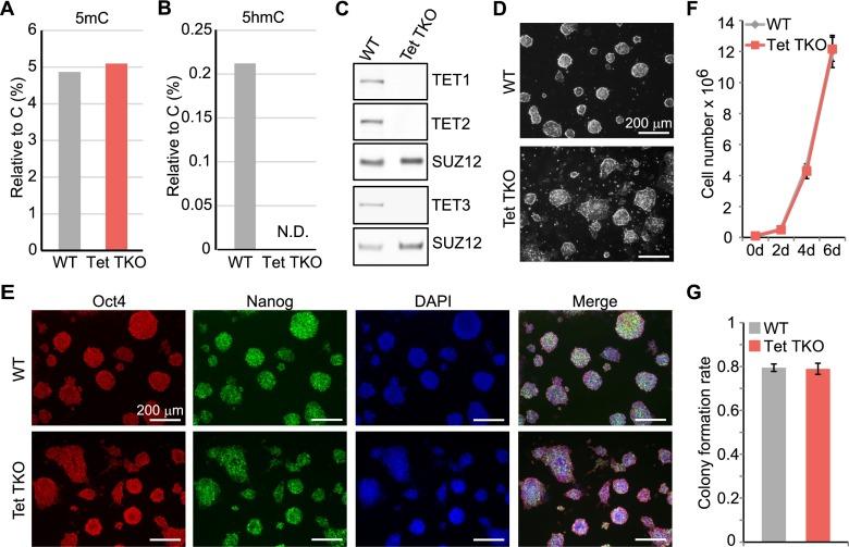
DNA methylation at the C-5 position of cytosine (5mC) is one of the best-studied epigenetic modifications and plays important roles in diverse biological processes. Iterative oxidation of 5mC by the ten-eleven translocation (Tet) family of proteins generates 5-hydroxymethylcytosine (5hmC), 5-formylcytosine (5fC), and 5-carboxylcytosine (5caC). 5fC and 5caC are selectively recognized and excised by thymine DNA glycosylase (TDG), leading to DNA demethylation. Functional characterization of Tet proteins has been complicated by the redundancy between the three family members. Using CRISPR/Cas9 technology, we generated mouse embryonic stem cells (ESCs) deficient for all three Tet proteins (Tet triple knockout [TKO]). Whole-genome bisulfite sequencing (WGBS) analysis revealed that Tet-mediated DNA demethylation mainly occurs at distally located enhancers and fine-tunes the transcription of genes associated with these regions. Functional characterization of Tet TKO ESCs revealed a role for Tet proteins in regulating the two-cell embryo (2C)-like state under ESC culture conditions. In addition, Tet TKO ESCs exhibited increased telomere-sister chromatid exchange and elongated telomeres. Collectively, our study reveals a role for Tet proteins in not only DNA demethylation at enhancers but also regulating the 2C-like state and telomere homeostasis.

摘要

胞嘧啶C-5位的DNA甲基化(5mC)是研究最为深入的表观遗传修饰之一,在多种生物学过程中发挥重要作用。由Tet(ten-eleven translocation)蛋白家族对5mC进行的迭代氧化可生成5-羟甲基胞嘧啶(5hmC)、5-甲酰基胞嘧啶(5fC)和5-羧基胞嘧啶(5caC)。5fC和5caC被胸腺嘧啶DNA糖基化酶(TDG)选择性识别并切除,从而导致DNA去甲基化。由于这三个家族成员之间存在冗余,Tet蛋白的功能特性研究变得复杂。利用CRISPR/Cas9技术,我们构建了缺乏所有三种Tet蛋白的小鼠胚胎干细胞(ESCs)(Tet三敲除 [TKO])。全基因组亚硫酸氢盐测序(WGBS)分析表明,Tet介导的DNA去甲基化主要发生在位于远端的增强子处,并对与这些区域相关的基因转录进行微调。对Tet TKO ESCs的功能特性研究揭示了Tet蛋白在ESC培养条件下调控双细胞胚胎(2C)样状态中的作用。此外,Tet TKO ESCs表现出端粒-姐妹染色单体交换增加和端粒延长。总之,我们的研究揭示了Tet蛋白不仅在增强子处的DNA去甲基化中发挥作用,而且在调控2C样状态和端粒稳态中也发挥作用。

https://cdn.ncbi.nlm.nih.gov/pmc/blobs/0773/4180973/4c2b688ec042/2103fig1.jpg

文献AI研究员

20分钟写一篇综述,助力文献阅读效率提升50倍。

立即体验

用中文搜PubMed

大模型驱动的PubMed中文搜索引擎

马上搜索

文档翻译

学术文献翻译模型,支持多种主流文档格式。

立即体验