• 文献检索
  • 文档翻译
  • 深度研究
  • 学术资讯
  • Suppr Zotero 插件Zotero 插件
  • 邀请有礼
  • 套餐&价格
  • 历史记录
应用&插件
Suppr Zotero 插件Zotero 插件浏览器插件Mac 客户端Windows 客户端微信小程序
定价
高级版会员购买积分包购买API积分包
服务
文献检索文档翻译深度研究API 文档MCP 服务
关于我们
关于 Suppr公司介绍联系我们用户协议隐私条款
关注我们

Suppr 超能文献

核心技术专利:CN118964589B侵权必究
粤ICP备2023148730 号-1Suppr @ 2026

文献检索

告别复杂PubMed语法,用中文像聊天一样搜索,搜遍4000万医学文献。AI智能推荐,让科研检索更轻松。

立即免费搜索

文件翻译

保留排版,准确专业,支持PDF/Word/PPT等文件格式,支持 12+语言互译。

免费翻译文档

深度研究

AI帮你快速写综述,25分钟生成高质量综述,智能提取关键信息,辅助科研写作。

立即免费体验

微小RNA-27a通过靶向PLK2促进喉癌增殖并抑制其凋亡。

MicroRNA-27a promotes proliferation and suppresses apoptosis by targeting PLK2 in laryngeal carcinoma.

作者信息

Tian Yuan, Fu Shuang, Qiu Guang-Bin, Xu Zhen-Ming, Liu Ning, Zhang Xiao-Wen, Chen Sheng, Wang Ye, Sun Kai-Lai, Fu Wei-Neng

机构信息

Department of Medical Genetics, China Medical University, Shenyang 110001, People's Republic of China.

出版信息

BMC Cancer. 2014 Sep 18;14:678. doi: 10.1186/1471-2407-14-678.

DOI:10.1186/1471-2407-14-678
PMID:25239093
原文链接:https://pmc.ncbi.nlm.nih.gov/articles/PMC4177177/
Abstract

BACKGROUND

miRNA-27a has been confirmed as an important regulator in carcinogenesis and other pathological processes. Whether and how it plays a role in the laryngeal carcinoma is unknown.

METHODS

Mature miRNA-27a expression in laryngeal cancer was detected by qRT-PCR. Gain-of-function studies using mature miR-27a were performed to investigate cell proliferation and apoptosis in the Hep2 cells. In silico database analysis and luciferase reporter assay were applied to predict and validate the direct target, respectively. Loss-of-function assays were performed to investigate the functional significance of the miR-27a target gene. qRT-PCR and Western blot were used to evaluate mRNA and protein levels of the target, respectively.

RESULTS

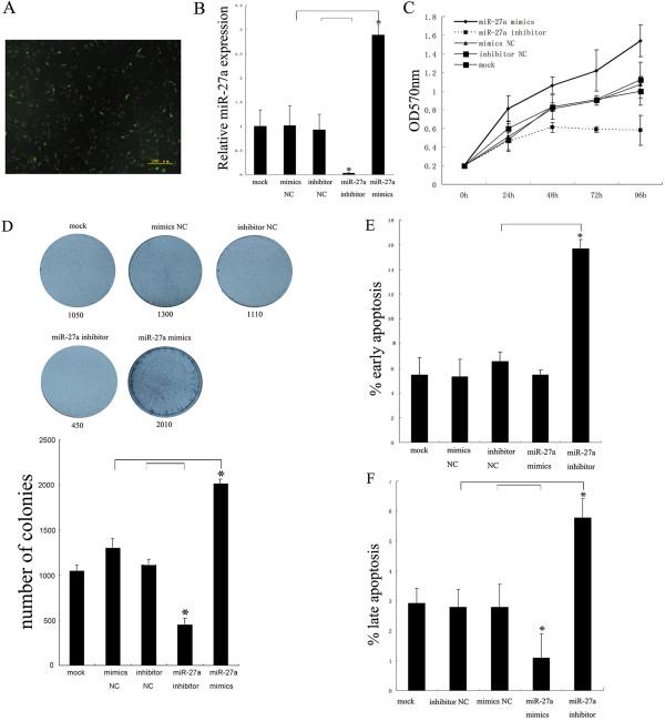
miR-27a was significantly up-regulated in the laryngeal tumor tissues compared to the adjacent non-tumor tissues. In silico database analysis result revealed that PLK2 is a potential target of miR-27a. luciferase reporter assay result showed the direct inhibition of miR-27a on PLK2-3'UTR. In the cases with miR-27a up-regulation, PLK2 protein expression level was significantly lower in cancer tissues than that in the adjacent non-tumor tissues, which showed a negative correlation with miR-27a expression level. Both miR-27a and knockdown of PLK2 caused the increase of the cell viability and colony formation and inhibition of the late apoptosis in the Hep2 cell lines. Moreover, miR-27a but not PLK2 also repressed the early apoptosis in the Hep2 cells. Additionally, no alteration of the Hep2 cell cycle induced by miR-27a was detected.

CONCLUSIONS

miR-27a acts as an oncogene in laryngeal squamous cell carcinoma through down-regulation of PLK2 and may provide a novel clue into the potential mechanism of LSCC oncogenesis or serve as a useful biomarker in diagnosis and therapy in laryngeal cancer.

摘要

背景

miRNA-27a已被确认为致癌作用及其他病理过程中的重要调节因子。其是否以及如何在喉癌中发挥作用尚不清楚。

方法

采用qRT-PCR检测喉癌中成熟miRNA-27a的表达。利用成熟miR-27a进行功能获得性研究,以研究Hep2细胞中的细胞增殖和凋亡情况。分别应用计算机数据库分析和荧光素酶报告基因检测来预测和验证直接靶点。进行功能缺失实验以研究miR-27a靶基因的功能意义。分别采用qRT-PCR和蛋白质印迹法评估靶点的mRNA和蛋白质水平。

结果

与相邻的非肿瘤组织相比,miR-27a在喉肿瘤组织中显著上调。计算机数据库分析结果显示PLK2是miR-27a的潜在靶点。荧光素酶报告基因检测结果显示miR-27a对PLK2-3'UTR有直接抑制作用。在miR-27a上调的病例中,癌组织中PLK2蛋白表达水平显著低于相邻的非肿瘤组织,且与miR-27a表达水平呈负相关。miR-27a和PLK2基因敲低均导致Hep2细胞系中细胞活力和集落形成增加,并抑制晚期凋亡。此外,miR-27a而非PLK2也抑制了Hep2细胞的早期凋亡。另外,未检测到miR-27a诱导的Hep2细胞周期改变。

结论

miR-27a通过下调PLK2在喉鳞状细胞癌中发挥癌基因作用,可能为喉鳞状细胞癌发生的潜在机制提供新线索,或作为喉癌诊断和治疗中的有用生物标志物。

https://cdn.ncbi.nlm.nih.gov/pmc/blobs/5f29/4177177/6a27dec088c8/12885_2013_4857_Fig5_HTML.jpg
https://cdn.ncbi.nlm.nih.gov/pmc/blobs/5f29/4177177/38c4fd6ddeec/12885_2013_4857_Fig1_HTML.jpg
https://cdn.ncbi.nlm.nih.gov/pmc/blobs/5f29/4177177/4983c7574e9b/12885_2013_4857_Fig2_HTML.jpg
https://cdn.ncbi.nlm.nih.gov/pmc/blobs/5f29/4177177/87a5825d326d/12885_2013_4857_Fig3_HTML.jpg
https://cdn.ncbi.nlm.nih.gov/pmc/blobs/5f29/4177177/b83586dd169b/12885_2013_4857_Fig4_HTML.jpg
https://cdn.ncbi.nlm.nih.gov/pmc/blobs/5f29/4177177/6a27dec088c8/12885_2013_4857_Fig5_HTML.jpg
https://cdn.ncbi.nlm.nih.gov/pmc/blobs/5f29/4177177/38c4fd6ddeec/12885_2013_4857_Fig1_HTML.jpg
https://cdn.ncbi.nlm.nih.gov/pmc/blobs/5f29/4177177/4983c7574e9b/12885_2013_4857_Fig2_HTML.jpg
https://cdn.ncbi.nlm.nih.gov/pmc/blobs/5f29/4177177/87a5825d326d/12885_2013_4857_Fig3_HTML.jpg
https://cdn.ncbi.nlm.nih.gov/pmc/blobs/5f29/4177177/b83586dd169b/12885_2013_4857_Fig4_HTML.jpg
https://cdn.ncbi.nlm.nih.gov/pmc/blobs/5f29/4177177/6a27dec088c8/12885_2013_4857_Fig5_HTML.jpg

相似文献

1
MicroRNA-27a promotes proliferation and suppresses apoptosis by targeting PLK2 in laryngeal carcinoma.微小RNA-27a通过靶向PLK2促进喉癌增殖并抑制其凋亡。
BMC Cancer. 2014 Sep 18;14:678. doi: 10.1186/1471-2407-14-678.
2
Serum-derived extracellular vesicles mediate Smad4 expression through shuttling microRNA-27a in the progression of laryngeal squamous cell carcinoma.血清衍生的细胞外囊泡通过转移微小 RNA-27a 在喉鳞状细胞癌的进展中调节 Smad4 的表达。
Hum Cell. 2022 Jul;35(4):1084-1099. doi: 10.1007/s13577-022-00712-6. Epub 2022 May 12.
3
[Effect of miR-340-5p on proliferation of laryngeal cancer Hep2 cells and its intrinsic molecular mechanism].[微小RNA-340-5p对喉癌Hep2细胞增殖的影响及其内在分子机制]
Lin Chuang Er Bi Yan Hou Tou Jing Wai Ke Za Zhi. 2020 Feb;34(2):140-145. doi: 10.13201/j.issn.1001-1781.2020.02.010.
4
MiR-5189-3p Suppresses cell Proliferation, Invasion and Migration Through Targeting EIF5A2 in Laryngeal Squamous Cell Carcinoma.miR-5189-3p 通过靶向 EIF5A2 抑制喉鳞状细胞癌中的细胞增殖、侵袭和迁移。
Biochem Genet. 2024 Jun;62(3):1603-1616. doi: 10.1007/s10528-023-10489-4. Epub 2023 Sep 1.
5
Circ_0023028 contributes to the progression of laryngeal squamous cell carcinoma by upregulating LASP1 through miR-486-3p.Circ_0023028 通过上调 miR-486-3p 促进喉鳞状细胞癌的进展。
Mol Cell Biochem. 2021 Aug;476(8):2951-2961. doi: 10.1007/s11010-021-04129-x. Epub 2021 Mar 23.
6
Long noncoding RNA PVT1 promotes laryngeal squamous cell carcinoma development by acting as a molecular sponge to regulate miR-519d-3p.长链非编码 RNA PVT1 通过作为分子海绵调节 miR-519d-3p 促进喉鳞状细胞癌的发展。
J Cell Biochem. 2019 Mar;120(3):3911-3921. doi: 10.1002/jcb.27673. Epub 2018 Oct 10.
7
Anti-cancer effect of miR-139-3p on laryngeal squamous cell carcinoma by targeting rab5a: In vitro and in vivo studies.miR-139-3p 通过靶向 rab5a 对喉鳞状细胞癌的抗癌作用:体外和体内研究。
Pathol Res Pract. 2020 Nov;216(11):153194. doi: 10.1016/j.prp.2020.153194. Epub 2020 Aug 31.
8
MicroRNA-205 suppresses proliferation and promotes apoptosis in laryngeal squamous cell carcinoma.微小 RNA-205 抑制喉鳞状细胞癌的增殖并促进其凋亡。
Med Oncol. 2014 Jan;31(1):785. doi: 10.1007/s12032-013-0785-3. Epub 2013 Dec 3.
9
MiR-182 regulates cell proliferation and apoptosis in laryngeal squamous cell carcinoma by targeting the CRR9.miR-182 通过靶向 CRR9 调节喉鳞状细胞癌中的细胞增殖和凋亡。
Biosci Rep. 2019 Oct 30;39(10). doi: 10.1042/BSR20191348.
10
MicroRNA-101 regulates autophagy, proliferation and apoptosis via targeting EZH2 in laryngeal squamous cell carcinoma.MicroRNA-101 通过靶向 EZH2 调节喉鳞状细胞癌中的自噬、增殖和凋亡。
Neoplasma. 2019 Jul 23;66(4):507-515. doi: 10.4149/neo_2018_180811N611. Epub 2019 Mar 7.

引用本文的文献

1
RNA-RNA interactions between respiratory syncytial virus and miR-26 and miR-27 are associated with regulation of cell cycle and antiviral immunity.呼吸道合胞病毒与 miR-26 和 miR-27 之间的 RNA-RNA 相互作用与细胞周期调控和抗病毒免疫有关。
Nucleic Acids Res. 2024 May 22;52(9):4872-4888. doi: 10.1093/nar/gkae116.
2
Functional Variants in MicroRNAs (rs895819, rs11614913 and rs2910164) Are Associated with Susceptibility and Clinicopathological Features in Mexican Patients with Colorectal Cancer.MicroRNAs(rs895819、rs11614913 和 rs2910164)中的功能性变异与墨西哥结直肠癌患者的易感性和临床病理特征相关。
Arch Iran Med. 2023 Aug 1;26(8):439-446. doi: 10.34172/aim.2023.67.
3

本文引用的文献

1
Stage and tissue-specific prognostic impact of miR-182 in NSCLC.非小细胞肺癌中 miR-182 的分期和组织特异性预后影响。
BMC Cancer. 2014 Feb 27;14:138. doi: 10.1186/1471-2407-14-138.
2
Decreased expression of key tumour suppressor microRNAs is associated with lymph node metastases in triple negative breast cancer.关键肿瘤抑制性微小RNA的表达降低与三阴性乳腺癌的淋巴结转移相关。
BMC Cancer. 2014 Jan 31;14:51. doi: 10.1186/1471-2407-14-51.
3
Overexpression of primary microRNA 221/222 in acute myeloid leukemia.急性髓系白血病中初级 microRNA 221/222 的过表达。
Polo-Like Kinase 2: From Principle to Practice.
波罗样激酶2:从理论到实践
Front Oncol. 2022 Jul 8;12:956225. doi: 10.3389/fonc.2022.956225. eCollection 2022.
4
Serum-derived extracellular vesicles mediate Smad4 expression through shuttling microRNA-27a in the progression of laryngeal squamous cell carcinoma.血清衍生的细胞外囊泡通过转移微小 RNA-27a 在喉鳞状细胞癌的进展中调节 Smad4 的表达。
Hum Cell. 2022 Jul;35(4):1084-1099. doi: 10.1007/s13577-022-00712-6. Epub 2022 May 12.
5
Tumor suppressor PLK2 may serve as a biomarker in triple-negative breast cancer for improved response to PLK1 therapeutics.肿瘤抑制因子 PLK2 可作为三阴性乳腺癌的生物标志物,提高对 PLK1 治疗药物的反应。
Cancer Res Commun. 2021 Dec;1(3):178-193. doi: 10.1158/2767-9764.crc-21-0106. Epub 2021 Dec 27.
6
Serum miR-27a is a biomarker for the prognosis of non-small cell lung cancer patients receiving chemotherapy.血清miR-27a是接受化疗的非小细胞肺癌患者预后的生物标志物。
Transl Cancer Res. 2021 Jul;10(7):3458-3469. doi: 10.21037/tcr-20-3276.
7
MicroRNA-124-3p Plays a Crucial Role in Cleft Palate Induced by Retinoic Acid.微小RNA-124-3p在维甲酸诱导的腭裂中起关键作用。
Front Cell Dev Biol. 2021 Jun 9;9:621045. doi: 10.3389/fcell.2021.621045. eCollection 2021.
8
Identification and assessment of PLK1/2/3/4 in lung adenocarcinoma and lung squamous cell carcinoma: Evidence from methylation profile.PLK1/2/3/4 在肺腺癌和肺鳞癌中的鉴定和评估:来自甲基化谱的证据。
J Cell Mol Med. 2021 Jul;25(14):6652-6663. doi: 10.1111/jcmm.16668. Epub 2021 Jun 2.
9
MicroRNA-892a regulates laryngocarcinoma cell proliferation via Dicer.miRNA-892a 通过 Dicer 调控喉癌细胞增殖。
Exp Biol Med (Maywood). 2020 Aug;245(14):1222-1232. doi: 10.1177/1535370220934036. Epub 2020 Jun 14.
10
miR-936 Suppresses Cell Proliferation, Invasion, and Drug Resistance of Laryngeal Squamous Cell Carcinoma and Targets GPR78.miR-936抑制喉鳞状细胞癌的细胞增殖、侵袭及耐药性并靶向GPR78。
Front Oncol. 2020 Feb 4;10:60. doi: 10.3389/fonc.2020.00060. eCollection 2020.
BMC Cancer. 2013 Jul 29;13:364. doi: 10.1186/1471-2407-13-364.
4
Down-regulation of miR-181c in imatinib-resistant chronic myeloid leukemia.伊马替尼耐药慢性髓性白血病中miR-181c的下调
Mol Cytogenet. 2013 Jul 16;6(1):27. doi: 10.1186/1755-8166-6-27.
5
Pathway-based serum microRNA profiling and survival in patients with advanced stage non-small cell lung cancer.基于通路的晚期非小细胞肺癌患者血清 microRNA 谱分析与生存
Cancer Res. 2013 Aug 1;73(15):4801-9. doi: 10.1158/0008-5472.CAN-12-3273. Epub 2013 Jun 17.
6
Insights in microRNAs biology.MicroRNAs 生物学研究进展。
Curr Top Med Chem. 2013;13(13):1493-502. doi: 10.2174/15680266113139990098.
7
STAT5-mediated expression of oncogenic miR-155 in cutaneous T-cell lymphoma.STAT5 介导的致癌 miR-155 在皮肤 T 细胞淋巴瘤中的表达。
Cell Cycle. 2013 Jun 15;12(12):1939-47. doi: 10.4161/cc.24987. Epub 2013 May 15.
8
MiR-145 functions as a tumor suppressor by directly targeting histone deacetylase 2 in liver cancer.miR-145 通过直接靶向肝癌中的组蛋白去乙酰化酶 2 发挥肿瘤抑制作用。
Cancer Lett. 2013 Jul 28;335(2):455-62. doi: 10.1016/j.canlet.2013.03.003. Epub 2013 Mar 14.
9
Downregulation of the microRNA biogenesis components and its association with poor prognosis in hepatocellular carcinoma.miRNA 生成成分的下调及其与肝癌预后不良的关系。
Cancer Sci. 2013 May;104(5):543-51. doi: 10.1111/cas.12126. Epub 2013 Mar 20.
10
MicroRNAs in human cancer.人类癌症中的 microRNAs。
Adv Exp Med Biol. 2013;774:1-20. doi: 10.1007/978-94-007-5590-1_1.