• 文献检索
  • 文档翻译
  • 深度研究
  • 学术资讯
  • Suppr Zotero 插件Zotero 插件
  • 邀请有礼
  • 套餐&价格
  • 历史记录
应用&插件
Suppr Zotero 插件Zotero 插件浏览器插件Mac 客户端Windows 客户端微信小程序
定价
高级版会员购买积分包购买API积分包
服务
文献检索文档翻译深度研究API 文档MCP 服务
关于我们
关于 Suppr公司介绍联系我们用户协议隐私条款
关注我们

Suppr 超能文献

核心技术专利:CN118964589B侵权必究
粤ICP备2023148730 号-1Suppr @ 2026

文献检索

告别复杂PubMed语法,用中文像聊天一样搜索,搜遍4000万医学文献。AI智能推荐,让科研检索更轻松。

立即免费搜索

文件翻译

保留排版,准确专业,支持PDF/Word/PPT等文件格式,支持 12+语言互译。

免费翻译文档

深度研究

AI帮你快速写综述,25分钟生成高质量综述,智能提取关键信息,辅助科研写作。

立即免费体验

通过交联多层脂质体囊泡共同递送化疗药物以克服肿瘤中的多药耐药性。

Codelivery of chemotherapeutics via crosslinked multilamellar liposomal vesicles to overcome multidrug resistance in tumor.

作者信息

Liu Yarong, Fang Jinxu, Joo Kye-Il, Wong Michael K, Wang Pin

机构信息

Mork Family Department of Chemical Engineering and Materials Science, University of Southern California, Los Angeles, California, United States of America.

Division of Medical Oncology, Norris Comprehensive Cancer Center, Keck School of Medicine, University of Southern California, Los Angeles, California, United States of America.

出版信息

PLoS One. 2014 Oct 17;9(10):e110611. doi: 10.1371/journal.pone.0110611. eCollection 2014.

DOI:10.1371/journal.pone.0110611
PMID:25330237
原文链接:https://pmc.ncbi.nlm.nih.gov/articles/PMC4201570/
Abstract

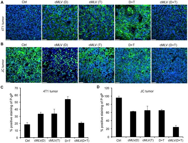
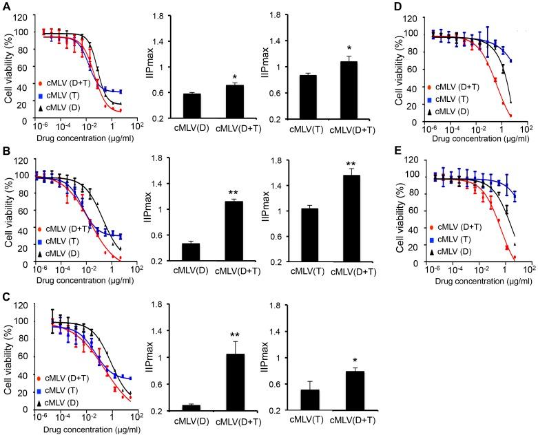
Multidrug resistance (MDR) is a significant challenge to effective cancer chemotherapy treatment. However, the development of a drug delivery system that allows for the sustained release of combined drugs with improved vesicle stability could overcome MDR in cancer cells. To achieve this, we have demonstrated codelivery of doxorubicin (Dox) and paclitaxel (PTX) via a crosslinked multilamellar vesicle (cMLV). This combinatorial delivery system achieves enhanced drug accumulation and retention, in turn resulting in improved cytotoxicity against tumor cells, including drug-resistant cells. Moreover, this delivery approach significantly overcomes MDR by reducing the expression of P-glycoprotein (P-gp) in cancer cells, thus improving antitumor activity in vivo. Thus, by enhancing drug delivery to tumors and lowering the apoptotic threshold of individual drugs, this combinatorial delivery system represents a potentially promising multimodal therapeutic strategy to overcome MDR in cancer therapy.

摘要

多药耐药性(MDR)是有效癌症化疗治疗面临的重大挑战。然而,开发一种能够实现联合药物持续释放且囊泡稳定性提高的药物递送系统,可以克服癌细胞中的多药耐药性。为实现这一目标,我们已证明通过交联多层囊泡(cMLV)实现阿霉素(Dox)和紫杉醇(PTX)的共递送。这种组合递送系统实现了增强的药物积累和滞留,进而提高了对肿瘤细胞(包括耐药细胞)的细胞毒性。此外,这种递送方法通过降低癌细胞中P-糖蛋白(P-gp)的表达,显著克服了多药耐药性,从而提高了体内抗肿瘤活性。因此,通过增强药物向肿瘤的递送并降低单个药物的凋亡阈值,这种组合递送系统代表了一种在癌症治疗中克服多药耐药性的潜在有前景的多模式治疗策略。

https://cdn.ncbi.nlm.nih.gov/pmc/blobs/ef22/4201570/24db90b26606/pone.0110611.g006.jpg
https://cdn.ncbi.nlm.nih.gov/pmc/blobs/ef22/4201570/736e3d4cd943/pone.0110611.g001.jpg
https://cdn.ncbi.nlm.nih.gov/pmc/blobs/ef22/4201570/8446fb8d781a/pone.0110611.g002.jpg
https://cdn.ncbi.nlm.nih.gov/pmc/blobs/ef22/4201570/4c9a47552754/pone.0110611.g003.jpg
https://cdn.ncbi.nlm.nih.gov/pmc/blobs/ef22/4201570/77cde4ff31b7/pone.0110611.g004.jpg
https://cdn.ncbi.nlm.nih.gov/pmc/blobs/ef22/4201570/b07fcfacbe66/pone.0110611.g005.jpg
https://cdn.ncbi.nlm.nih.gov/pmc/blobs/ef22/4201570/24db90b26606/pone.0110611.g006.jpg
https://cdn.ncbi.nlm.nih.gov/pmc/blobs/ef22/4201570/736e3d4cd943/pone.0110611.g001.jpg
https://cdn.ncbi.nlm.nih.gov/pmc/blobs/ef22/4201570/8446fb8d781a/pone.0110611.g002.jpg
https://cdn.ncbi.nlm.nih.gov/pmc/blobs/ef22/4201570/4c9a47552754/pone.0110611.g003.jpg
https://cdn.ncbi.nlm.nih.gov/pmc/blobs/ef22/4201570/77cde4ff31b7/pone.0110611.g004.jpg
https://cdn.ncbi.nlm.nih.gov/pmc/blobs/ef22/4201570/b07fcfacbe66/pone.0110611.g005.jpg
https://cdn.ncbi.nlm.nih.gov/pmc/blobs/ef22/4201570/24db90b26606/pone.0110611.g006.jpg

相似文献

1
Codelivery of chemotherapeutics via crosslinked multilamellar liposomal vesicles to overcome multidrug resistance in tumor.通过交联多层脂质体囊泡共同递送化疗药物以克服肿瘤中的多药耐药性。
PLoS One. 2014 Oct 17;9(10):e110611. doi: 10.1371/journal.pone.0110611. eCollection 2014.
2
Codelivery of doxorubicin and paclitaxel by cross-linked multilamellar liposome enables synergistic antitumor activity.通过交联多层脂质体共递送阿霉素和紫杉醇可实现协同抗肿瘤活性。
Mol Pharm. 2014 May 5;11(5):1651-61. doi: 10.1021/mp5000373. Epub 2014 Apr 7.
3
Pluronic-based functional polymeric mixed micelles for co-delivery of doxorubicin and paclitaxel to multidrug resistant tumor.基于普朗尼克的多功能聚合物混合胶束用于多药耐药肿瘤的阿霉素和紫杉醇共递送
Int J Pharm. 2015 Jul 5;488(1-2):44-58. doi: 10.1016/j.ijpharm.2015.04.048. Epub 2015 Apr 18.
4
Paclitaxel delivered by CD44 receptor-targeting and endosomal pH sensitive dual functionalized hyaluronic acid micelles for multidrug resistance reversion.载紫杉醇的通过 CD44 受体靶向和内涵体 pH 敏感双重功能化透明质酸胶束逆转多药耐药。
Colloids Surf B Biointerfaces. 2018 Oct 1;170:330-340. doi: 10.1016/j.colsurfb.2018.06.024. Epub 2018 Jun 18.
5
Doxorubicin and paclitaxel-loaded lipid-based nanoparticles overcome multidrug resistance by inhibiting P-glycoprotein and depleting ATP.载有多柔比星和紫杉醇的脂质纳米粒通过抑制P-糖蛋白和消耗三磷酸腺苷来克服多药耐药性。
Cancer Res. 2009 May 1;69(9):3918-26. doi: 10.1158/0008-5472.CAN-08-2747. Epub 2009 Apr 21.
6
Dual-Functional Peptide Driven Liposome Codelivery System for Efficient Treatment of Doxorubicin-Resistant Breast Cancer.双功能肽驱动的脂质体共递药系统用于有效治疗多柔比星耐药乳腺癌。
Drug Des Devel Ther. 2021 Jul 27;15:3223-3239. doi: 10.2147/DDDT.S317454. eCollection 2021.
7
A multiple-targets alkaloid nuciferine overcomes paclitaxel-induced drug resistance in vitro and in vivo.一种多靶点生物碱烟碱可克服紫杉醇在体外和体内诱导的耐药性。
Phytomedicine. 2020 Dec;79:153342. doi: 10.1016/j.phymed.2020.153342. Epub 2020 Sep 10.
8
Reversal of multidrug resistance by co-delivery of tariquidar (XR9576) and paclitaxel using long-circulating liposomes.用长循环脂质体共递送瑞格非尼(XR9576)和紫杉醇逆转多药耐药。
Int J Pharm. 2011 Sep 15;416(1):296-9. doi: 10.1016/j.ijpharm.2011.05.082. Epub 2011 Jun 15.
9
Co-Eradication of Breast Cancer Cells and Cancer Stem Cells by Cross-Linked Multilamellar Liposomes Enhances Tumor Treatment.交联多层脂质体共根除乳腺癌细胞和癌症干细胞可增强肿瘤治疗效果。
Mol Pharm. 2015 Aug 3;12(8):2811-22. doi: 10.1021/mp500754r. Epub 2015 Jul 1.
10
Programmable Codelivery of Doxorubicin and Apatinib Using an Implantable Hierarchical-Structured Fiber Device for Overcoming Cancer Multidrug Resistance.利用可植入的分级结构纤维装置实现阿霉素和安帕替尼的可编程递药,用于克服癌症多药耐药性。
Small. 2019 Feb;15(8):e1804397. doi: 10.1002/smll.201804397. Epub 2019 Jan 24.

引用本文的文献

1
Nanoformulation improves antitumor efficacy of MAOI immune checkpoint blockade therapy without causing aggression-related side effects.纳米制剂提高了单胺氧化酶抑制剂免疫检查点阻断疗法的抗肿瘤疗效,且不会引起与攻击行为相关的副作用。
Front Pharmacol. 2022 Sep 1;13:970324. doi: 10.3389/fphar.2022.970324. eCollection 2022.
2
Effect of natural flavonoids to reverse P-glycoprotein-related multidrug resistance in breast cancer cell cultures.天然黄酮类化合物逆转乳腺癌细胞培养中P-糖蛋白相关多药耐药性的作用。
Am J Cancer Res. 2022 Jun 15;12(6):2526-2538. eCollection 2022.
3
Challenges and opportunities in metastatic breast cancer treatments: Nano-drug combinations delivered preferentially to metastatic cells may enhance therapeutic response.

本文引用的文献

1
Cell-penetrating peptide-based intelligent liposomal systems for enhanced drug delivery.基于细胞穿透肽的智能脂质体系统用于增强药物递送。
Curr Pharm Biotechnol. 2014;15(3):210-9. doi: 10.2174/1389201015666140617092552.
2
Codelivery of doxorubicin and paclitaxel by cross-linked multilamellar liposome enables synergistic antitumor activity.通过交联多层脂质体共递送阿霉素和紫杉醇可实现协同抗肿瘤活性。
Mol Pharm. 2014 May 5;11(5):1651-61. doi: 10.1021/mp5000373. Epub 2014 Apr 7.
3
P-glycoproteins and other multidrug resistance transporters in the pharmacology of anthelmintics: Prospects for reversing transport-dependent anthelmintic resistance.
转移性乳腺癌治疗中的挑战和机遇:优先递送至转移性细胞的纳米药物组合可能会增强治疗反应。
Pharmacol Ther. 2022 Aug;236:108108. doi: 10.1016/j.pharmthera.2022.108108. Epub 2022 Jan 6.
4
T cell immunotherapy enhanced by designer biomaterials.设计生物材料增强的 T 细胞免疫疗法。
Biomaterials. 2019 Oct;217:119265. doi: 10.1016/j.biomaterials.2019.119265. Epub 2019 Jun 14.
5
Translation of combination nanodrugs into nanomedicines: lessons learned and future outlook.组合纳米药物向纳米药物的转化:经验教训和未来展望。
J Drug Target. 2018 Jun-Jul;26(5-6):435-447. doi: 10.1080/1061186X.2017.1419363. Epub 2018 Jan 10.
6
Drug resistance reversal in ovarian cancer cells of paclitaxel and borneol combination therapy mediated by PEG-PAMAM nanoparticles.聚乙二醇-聚酰胺-胺纳米粒介导的紫杉醇与冰片联合治疗逆转卵巢癌细胞耐药性
Oncotarget. 2017 Jul 31;8(36):60453-60468. doi: 10.18632/oncotarget.19728. eCollection 2017 Sep 1.
7
Combination Cancer Therapy Using Chimeric Antigen Receptor-Engineered Natural Killer Cells as Drug Carriers.嵌合抗原受体修饰自然杀伤细胞作为药物载体的联合癌症疗法。
Mol Ther. 2017 Dec 6;25(12):2607-2619. doi: 10.1016/j.ymthe.2017.08.010. Epub 2017 Aug 19.
8
Nanotechnology-based combination therapy for overcoming multidrug-resistant cancer.基于纳米技术的联合疗法用于克服多药耐药性癌症
Cancer Biol Med. 2017 Aug;14(3):212-227. doi: 10.20892/j.issn.2095-3941.2017.0054.
9
Dendritic cell-targeted lentiviral vector immunization uses pseudotransduction and DNA-mediated STING and cGAS activation.树突状细胞靶向慢病毒载体免疫采用假转导以及DNA介导的STING和cGAS激活。
Sci Immunol. 2017 Jul 21;2(13). doi: 10.1126/sciimmunol.aal1329.
10
Co-delivery of carboplatin and paclitaxel cross-linked multilamellar liposomes for ovarian cancer treatment.用于卵巢癌治疗的卡铂和紫杉醇共递送交联多层脂质体
RSC Adv. 2017 Apr 3;7(32):19685-19693. doi: 10.1039/c7ra01100h.
抗寄生虫药药理学中的P-糖蛋白及其他多药耐药转运体:逆转转运依赖性抗寄生虫药耐药性的前景
Int J Parasitol Drugs Drug Resist. 2011 Nov 7;2:58-75. doi: 10.1016/j.ijpddr.2011.10.001. eCollection 2012 Dec.
4
Enhanced therapeutic efficacy of iRGD-conjugated crosslinked multilayer liposomes for drug delivery.iRGD 缀合交联多层脂质体增强药物递送的治疗效果。
Biomed Res Int. 2013;2013:378380. doi: 10.1155/2013/378380. Epub 2013 Apr 15.
5
Selective tumor cell targeting by the disaccharide moiety of bleomycin.通过博来霉素的二糖部分实现肿瘤细胞的选择性靶向。
J Am Chem Soc. 2013 Feb 27;135(8):2883-6. doi: 10.1021/ja311090e. Epub 2013 Feb 13.
6
Crosslinked multilamellar liposomes for controlled delivery of anticancer drugs.交联多层脂质体用于控制抗癌药物的递送。
Biomaterials. 2013 Apr;34(12):3098-109. doi: 10.1016/j.biomaterials.2013.01.039. Epub 2013 Jan 30.
7
Enhanced anti-tumor efficacy by co-delivery of doxorubicin and paclitaxel with amphiphilic methoxy PEG-PLGA copolymer nanoparticles.两亲性甲氧基聚乙二醇-聚乳酸-羟基乙酸共聚物纳米粒共载多柔比星和紫杉醇增强抗肿瘤疗效。
Biomaterials. 2011 Nov;32(32):8281-90. doi: 10.1016/j.biomaterials.2011.07.032. Epub 2011 Jul 31.
8
Multifunctional nanoparticles delivering small interfering RNA and doxorubicin overcome drug resistance in cancer.多功能纳米颗粒递呈小干扰 RNA 和阿霉素克服癌症耐药性。
J Biol Chem. 2010 Jul 16;285(29):22639-50. doi: 10.1074/jbc.M110.125906. Epub 2010 May 11.
9
Endocytosis of nanomedicines.纳米药物的内吞作用。
J Control Release. 2010 Aug 3;145(3):182-95. doi: 10.1016/j.jconrel.2010.01.036. Epub 2010 Mar 10.
10
ABC transporters in cancer: more than just drug efflux pumps.ABC 转运蛋白在癌症中的作用:不仅仅是药物外排泵。
Nat Rev Cancer. 2010 Feb;10(2):147-56. doi: 10.1038/nrc2789. Epub 2010 Jan 15.