Suppr超能文献

人参皂苷Rg3诱导人乳腺癌(MDA-MB-231)细胞凋亡。

Ginsenoside Rg3 Induces Apoptosis of Human Breast Cancer (MDA-MB-231) Cells.

作者信息

Kim Bo-Min, Kim Do-Hee, Park Jeong-Hill, Na Hye-Kyung, Surh Young-Joon

机构信息

Research Institute of Pharmaceutical Sciences, College of Pharmacy, Seoul National University.

Department of Food and Nutrition, Sungshin Women's University, Seoul, Korea.

出版信息

J Cancer Prev. 2013 Jun;18(2):177-85. doi: 10.15430/jcp.2013.18.2.177.

Abstract

BACKGROUND

Rg3, a major ginsenoside derived from heat-processed ginseng, has been reported to have anti-inflammatory and anti-proliferative activities. In our previous studies, Rg3 inhibited phorbol ester-induced cyclooxygenase-2 expression and NF-κB activation in cultured human mammary epithelial (MCF-10A) cells and in mouse skin in vivo. In this study, we investigated Rg3-induced apoptosis in human breast cancer (MDA-MB-231) cells and underlying molecular mechanisms.

METHODS

After Rg3 treatment, apoptotic cell death of MDA-MB-231 cell was investigated by the MTT reduction assay and measurement of the mitochondrial membrane depolarization. Flow cytometry was used for cell cycle analysis and detection of apoptotic cells as well as measurement of reactive oxygen species. Expression of apoptotic-related proteins was determined by immunoblot analysis.

RESULTS

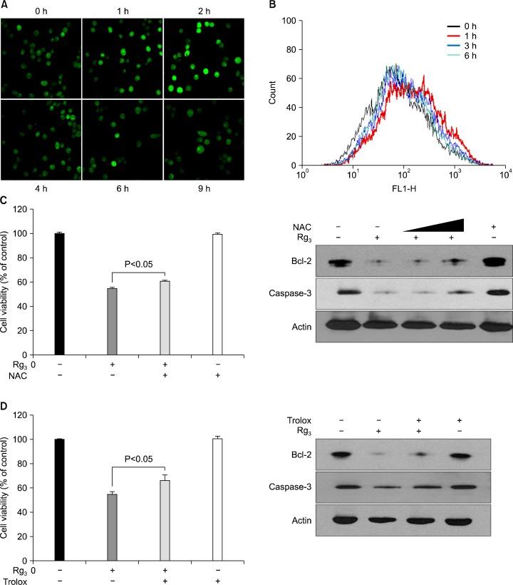
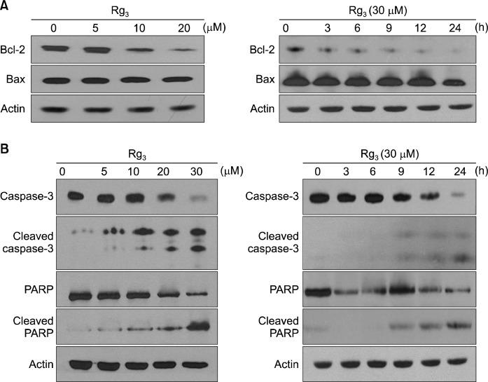
MDA-MB-231 cells treated with Rg3 (30μM) exhibited the increased proportion of hypodiploid or apoptotic cells. Rg3 treatment resulted in an increase in the ratio of proapoptotic Bax to antiapoptotic Bcl-2, depolarization of the mitochondria membrane potential and the release of cytochrome c from mitochondria. Rg3 also induced the proteolytic cleavage of caspase-3 and poly (ADP-ribose) polymerase, which was attenuated by a caspase-3 inhibitor, z-VAD-fmk.

CONCLUSIONS

Based on these findings, it is likely that Rg3 induces apoptosis in MDA-MB-231 cells via classical mitochondria-dependent caspase activation. These data suggest that Rg3 might be a potential candidate as a breast cancer chemopreventive agent.

摘要

背景

Rg3是一种从炮制人参中提取的主要人参皂苷,据报道具有抗炎和抗增殖活性。在我们之前的研究中,Rg3在体外培养的人乳腺上皮(MCF-10A)细胞和体内小鼠皮肤中抑制佛波酯诱导的环氧合酶-2表达和NF-κB活化。在本研究中,我们调查了Rg3诱导人乳腺癌(MDA-MB-231)细胞凋亡及其潜在分子机制。

方法

Rg3处理后,通过MTT还原试验和线粒体膜去极化测量研究MDA-MB-231细胞的凋亡性细胞死亡。流式细胞术用于细胞周期分析、凋亡细胞检测以及活性氧测量。通过免疫印迹分析确定凋亡相关蛋白的表达。

结果

用Rg3(30μM)处理的MDA-MB-231细胞显示亚二倍体或凋亡细胞比例增加。Rg3处理导致促凋亡蛋白Bax与抗凋亡蛋白Bcl-2的比例增加、线粒体膜电位去极化以及细胞色素c从线粒体释放。Rg3还诱导了caspase-3和聚(ADP-核糖)聚合酶的蛋白水解切割,这被caspase-3抑制剂z-VAD-fmk减弱。

结论

基于这些发现,Rg3可能通过经典的线粒体依赖性caspase激活诱导MDA-MB-231细胞凋亡。这些数据表明,Rg3可能是一种潜在的乳腺癌化学预防剂候选物。

https://cdn.ncbi.nlm.nih.gov/pmc/blobs/0d3f/4189457/14cb6b3f1762/jcp-18-177f1.jpg

文献检索

告别复杂PubMed语法,用中文像聊天一样搜索,搜遍4000万医学文献。AI智能推荐,让科研检索更轻松。

立即免费搜索

文件翻译

保留排版,准确专业,支持PDF/Word/PPT等文件格式,支持 12+语言互译。

免费翻译文档

深度研究

AI帮你快速写综述,25分钟生成高质量综述,智能提取关键信息,辅助科研写作。

立即免费体验